Suppr超能文献

通过破坏核衣壳蛋白与p53的相互作用来抑制猪流行性腹泻病毒感染。

inhibits porcine epidemic diarrhea virus infection by disrupting nucleocapsid protein-p53 interaction.

作者信息

Lu Hongde, Liu Haoyang, Guo Ning, Zhou Yu, Lu Haiyan, He Zhiyuan, Dong Hong

机构信息

Beijing Key Laboratory of Traditional Chinese Veterinary Medicine, Beijing University of Agriculture, Beijing, China.

Beijing Engineering Research Center of Chinese Veterinary Medicine, Beijing University of Agriculture, Beijing, China.

出版信息

Front Cell Infect Microbiol. 2025 Jul 9;15:1615300. doi: 10.3389/fcimb.2025.1615300. eCollection 2025.

Abstract

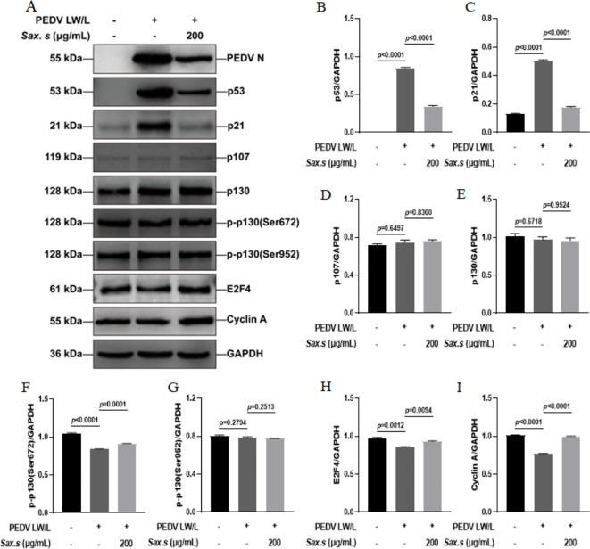
Porcine epidemic diarrhea (PED) is an acute, highly contagious intestinal disease caused by the porcine epidemic diarrhea virus (PEDV), which has devastating effects on the global swine industry. Currently, no effective therapeutic agents have been identified for treating PEDV infections. (), valued in traditional Chinese medicine for its anti-inflammatory properties, remains poorly studied regarding its efficacy against PEDV. This study demonstrated the dose-dependent inhibition of PEDV nucleocapsid expression by . strongly inhibited the expression levels of pro-inflammatory cytokines. Using the network pharmacology, key components such as gallic acid, quercetin, coumarin, and caffeic acid were identified. KEGG pathway enrichment analysis revealed that mainly targeted pathways including p53, MAPK, and TNF to exert anti-PEDV effects. treatment disrupted the interaction of PEDV N protein and p53. It also modulated the p53-DREAM signaling pathway by reducing p53 and p21 protein levels, while enhancing p130 (Ser672) phosphorylation, E2F4, and Cyclin A protein expression levels. Molecular docking revealed stable hydrogen bonding between the seven core components and the PEDV N protein, with quercetin exhibiting the lowest binding energy. Amino acid sequence analysis showed that quercetin and other components share conserved binding sites with the PEDV N protein. These findings underscore the potential of as a natural antiviral agent against PEDV infection.

摘要

猪流行性腹泻(PED)是一种由猪流行性腹泻病毒(PEDV)引起的急性、高度传染性肠道疾病,对全球养猪业具有毁灭性影响。目前,尚未发现有效的治疗药物来治疗PEDV感染。(),在传统中医中因其抗炎特性而受到重视,但关于其对PEDV的疗效研究仍然很少。本研究证明了()对PEDV核衣壳表达的剂量依赖性抑制作用。()强烈抑制促炎细胞因子的表达水平。通过网络药理学,确定了没食子酸、槲皮素、香豆素和咖啡酸等关键成分。KEGG通路富集分析表明,()主要靶向包括p53、MAPK和TNF在内的通路以发挥抗PEDV作用。()处理破坏了PEDV N蛋白与p53的相互作用。它还通过降低p53和p21蛋白水平,同时增强p130(Ser672)磷酸化、E2F4和细胞周期蛋白A蛋白表达水平来调节p53-DREAM信号通路。分子对接显示七个核心成分与PEDV N蛋白之间存在稳定的氢键,槲皮素表现出最低的结合能。氨基酸序列分析表明,槲皮素和其他成分与PEDV N蛋白共享保守的结合位点。这些发现强调了()作为一种天然抗病毒剂对抗PEDV感染的潜力。

https://cdn.ncbi.nlm.nih.gov/pmc/blobs/e88a/12283740/3ee2db04dd22/fcimb-15-1615300-g001.jpg

文献检索

告别复杂PubMed语法,用中文像聊天一样搜索,搜遍4000万医学文献。AI智能推荐,让科研检索更轻松。

立即免费搜索

文件翻译

保留排版,准确专业,支持PDF/Word/PPT等文件格式,支持 12+语言互译。

免费翻译文档

深度研究

AI帮你快速写综述,25分钟生成高质量综述,智能提取关键信息,辅助科研写作。

立即免费体验