Suppr超能文献

在一种新型肌萎缩侧索硬化症人类模型中内源性TDP43的快速且可诱导的错误定位

Rapid and inducible mislocalization of endogenous TDP43 in a novel human model of amyotrophic lateral sclerosis.

作者信息

Ganssauge Johanna, Hawkins Sophie, Namboori Seema Chandramohan, Leung Szi Kay, Mill Jonathan, Bhinge Akshay

机构信息

Living Systems Institute, University of Exeter, Exeter, United Kingdom.

Biosciences, University of Exeter, Exeter, United Kingdom.

出版信息

Elife. 2025 Jul 24;13:RP95062. doi: 10.7554/eLife.95062.

Abstract

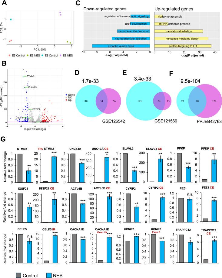
Transactive response DNA binding protein 43 kDa (TDP43) proteinopathy, characterized by the mislocalization and aggregation of TDP43, is a hallmark of several neurodegenerative diseases, including Amyotrophic Lateral Sclerosis (ALS). In this study, we describe the development of a new model of TDP43 proteinopathy using human induced pluripotent stem cell (iPSC)-derived neurons. Utilizing a genome engineering approach, we induced the mislocalization of endogenous TDP43 from the nucleus to the cytoplasm without mutating the TDP43 gene or using chemical stressors. Our model successfully recapitulates key early and late pathological features of TDP43 proteinopathy, including neuronal loss, reduced neurite complexity, and cytoplasmic accumulation and aggregation of TDP43. Concurrently, the loss of nuclear TDP43 leads to splicing defects, while its cytoplasmic gain adversely affects microRNA expression. Strikingly, our observations suggest that TDP43 is capable of sustaining its own mislocalization, thereby perpetuating and further aggravating the proteinopathy. This innovative model provides a valuable tool for the in-depth investigation of the consequences of TDP43 proteinopathy. It offers a clinically relevant platform that will accelerate the identification of potential therapeutic targets for the treatment of TDP43-associated neurodegenerative diseases, including sporadic ALS.

摘要

43 kDa 反式激活反应 DNA 结合蛋白(TDP43)蛋白病,其特征为 TDP43 的错误定位和聚集,是包括肌萎缩侧索硬化症(ALS)在内的几种神经退行性疾病的标志。在本研究中,我们描述了一种使用人诱导多能干细胞(iPSC)衍生神经元建立的新型 TDP43 蛋白病模型。利用基因组工程方法,我们诱导内源性 TDP43 从细胞核错误定位到细胞质,而不突变 TDP43 基因或使用化学应激源。我们的模型成功重现了 TDP43 蛋白病关键的早期和晚期病理特征,包括神经元丢失、神经突复杂性降低以及 TDP43 在细胞质中的积累和聚集。同时,细胞核内 TDP43 的缺失导致剪接缺陷,而其在细胞质中的增加对 microRNA 表达产生不利影响。引人注目的是,我们的观察结果表明 TDP43 能够维持其自身的错误定位,从而使蛋白病持续存在并进一步加重。这种创新模型为深入研究 TDP43 蛋白病的后果提供了有价值的工具。它提供了一个与临床相关的平台,将加速识别治疗与 TDP43 相关神经退行性疾病(包括散发性 ALS)的潜在治疗靶点。

https://cdn.ncbi.nlm.nih.gov/pmc/blobs/cbac/12289307/cd7c9e03ea2e/elife-95062-fig1.jpg

文献AI研究员

20分钟写一篇综述,助力文献阅读效率提升50倍。

立即体验

用中文搜PubMed

大模型驱动的PubMed中文搜索引擎

马上搜索

文档翻译

学术文献翻译模型,支持多种主流文档格式。

立即体验