Suppr超能文献

星形胶质细胞 TDP-43 失调通过调节抗病毒途径和干扰素诱导的趋化因子来损害记忆。

Astrocytic TDP-43 dysregulation impairs memory by modulating antiviral pathways and interferon-inducible chemokines.

机构信息

Appel Alzheimer's Disease Research Institute, Weill Cornell Medicine, New York, NY, USA.

Feil Family Brain and Mind Research Institute, Weill Cornell Medicine, New York, NY, USA.

出版信息

Sci Adv. 2023 Apr 21;9(16):eade1282. doi: 10.1126/sciadv.ade1282. Epub 2023 Apr 19.

Abstract

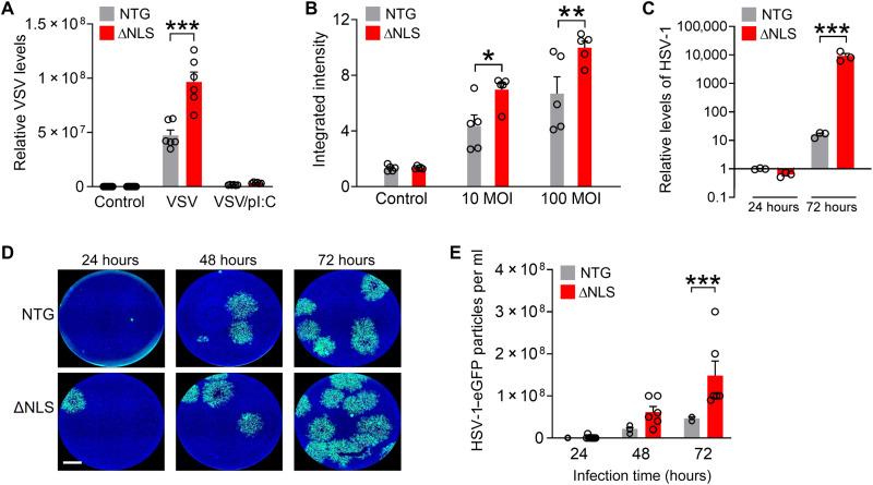
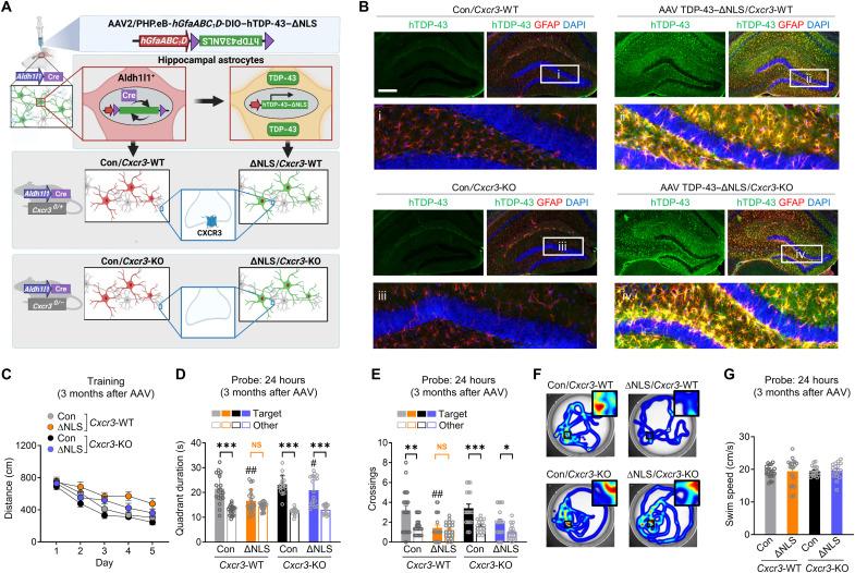
Transactivating response region DNA binding protein 43 (TDP-43) pathology is prevalent in dementia, but the cell type-specific effects of TDP-43 pathology are not clear, and therapeutic strategies to alleviate TDP-43-linked cognitive decline are lacking. We found that patients with Alzheimer's disease or frontotemporal dementia have aberrant TDP-43 accumulation in hippocampal astrocytes. In mouse models, induction of widespread or hippocampus-targeted accumulation in astrocytic TDP-43 caused progressive memory loss and localized changes in antiviral gene expression. These changes were cell-autonomous and correlated with impaired astrocytic defense against infectious viruses. Among the changes, astrocytes had elevated levels of interferon-inducible chemokines, and neurons had elevated levels of the corresponding chemokine receptor CXCR3 in presynaptic terminals. CXCR3 stimulation altered presynaptic function and promoted neuronal hyperexcitability, akin to the effects of astrocytic TDP-43 dysregulation, and blockade of CXCR3 reduced this activity. Ablation of CXCR3 also prevented TDP-43-linked memory loss. Thus, astrocytic TDP-43 dysfunction contributes to cognitive impairment through aberrant chemokine-mediated astrocytic-neuronal interactions.

摘要

反式激活反应区域 DNA 结合蛋白 43(TDP-43)病理学在痴呆症中很常见,但 TDP-43 病理学对特定细胞类型的影响尚不清楚,也缺乏缓解与 TDP-43 相关的认知能力下降的治疗策略。我们发现,阿尔茨海默病或额颞叶痴呆患者的海马星形胶质细胞中存在异常 TDP-43 积累。在小鼠模型中,广泛诱导或海马靶向的星形胶质细胞 TDP-43 积累导致进行性记忆丧失和抗病毒基因表达的局部变化。这些变化是细胞自主性的,并与星形胶质细胞对感染性病毒的防御能力受损相关。在这些变化中,星形胶质细胞中干扰素诱导的趋化因子水平升高,神经元中突触前末端的相应趋化因子受体 CXCR3 水平升高。CXCR3 刺激改变了突触前功能并促进了神经元过度兴奋,类似于星形胶质细胞 TDP-43 失调的影响,而 CXCR3 阻断可减少这种活性。CXCR3 的缺失也可预防 TDP-43 相关的记忆丧失。因此,星形胶质细胞 TDP-43 功能障碍通过异常趋化因子介导的星形胶质细胞-神经元相互作用导致认知障碍。

https://cdn.ncbi.nlm.nih.gov/pmc/blobs/4ddc/10115456/65510713a575/sciadv.ade1282-f1.jpg

文献AI研究员

20分钟写一篇综述,助力文献阅读效率提升50倍。

立即体验

用中文搜PubMed

大模型驱动的PubMed中文搜索引擎

马上搜索

文档翻译

学术文献翻译模型,支持多种主流文档格式。

立即体验