Deng Caifeng, Yu Liukang, Zhao Xuan, Chen Yuxiao, Mei Jiabin, Wei Jie, Chen Xiaoyuan, Lei Guanghua, Zeng Chao
Department of Orthopaedics, Xiangya Hospital, Central South University, Changsha, China.
Key Laboratory of Aging-related Bone and Joint Diseases Prevention and Treatment, Ministry of Education, Xiangya Hospital, Central South University, Changsha, China.
Sci Adv. 2025 Jul 25;11(30):eadv4238. doi: 10.1126/sciadv.adv4238.
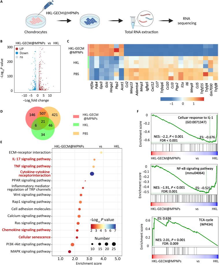
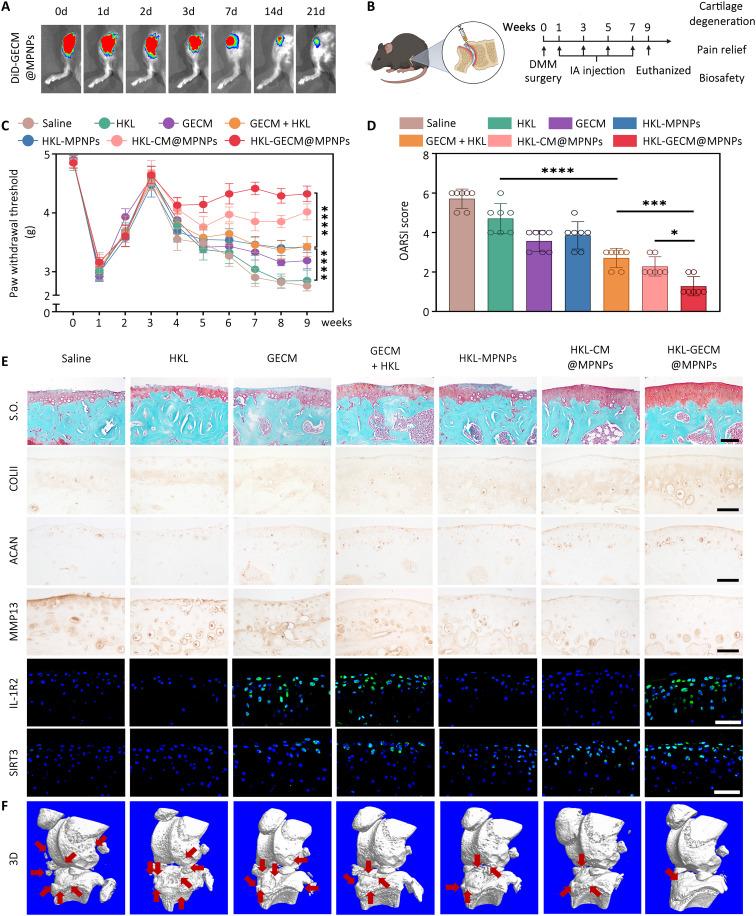
Osteoarthritis (OA) is a multifactorial disease characterized by joint inflammation and cartilage degeneration, with no disease-modifying drugs available. The vicious cycle between the inflammatory microenvironment (inflamed soil) and dysfunctional chondrocytes (degeneration-related seeds) drives the chronic progressive deterioration of OA. Here, we report a genetically engineered chondrocyte-mimetic nanoplatform (termed HKL-GECM@MPNPs) comprising a honokiol (HKL)-loaded mitochondrion-targeting nanoparticle core coated with an interleukin-1 receptor type 2 (IL-1R2)-overexpressing chondrocyte membrane. HKL-GECM@MPNPs fuse with OA chondrocytes, transferring IL-1R2 onto the plasma membrane and reprogramming the inflamed microenvironment through IL-1β blockade. Mitochondrion-targeting cores then directly deliver HKL to restore mitochondrial sirtuin-3 in OA chondrocytes, reprogramming the cells' pathological phenotype. Intra-articular injection of HKL-GECM@MPNPs in OA mice reduces inflammation, alleviates joint pain, and mitigates cartilage damage through a synergistic effect. Moreover, HKL-GECM@MPNPs effectively reverse cartilage degeneration in human OA cartilage explants. This approach highlights the potential of HKL-GECM@MPNPs to combine IL-1β blockade and mitochondrial sirtuin-3 restoration as a promising strategy for OA treatment.
骨关节炎(OA)是一种多因素疾病,其特征为关节炎症和软骨退变,目前尚无改善病情的药物。炎症微环境(炎症土壤)与功能失调的软骨细胞(退变相关种子)之间的恶性循环导致了OA的慢性进行性恶化。在此,我们报道了一种基因工程软骨细胞模拟纳米平台(称为HKL-GECM@MPNPs),它由负载厚朴酚(HKL)的线粒体靶向纳米颗粒核心和包被有过表达白细胞介素-1受体2型(IL-1R2)的软骨细胞膜组成。HKL-GECM@MPNPs与OA软骨细胞融合,将IL-1R2转移到质膜上,并通过阻断IL-1β对炎症微环境进行重编程。线粒体靶向核心随后直接递送HKL以恢复OA软骨细胞中的线粒体沉默调节蛋白-3,从而重编程细胞的病理表型。在OA小鼠关节内注射HKL-GECM@MPNPs可通过协同作用减轻炎症、缓解关节疼痛并减轻软骨损伤。此外,HKL-GECM@MPNPs可有效逆转人OA软骨外植体中的软骨退变。这种方法突出了HKL-GECM@MPNPs联合阻断IL-1β和恢复线粒体沉默调节蛋白-3作为一种有前景的OA治疗策略的潜力。