Suppr超能文献

霍诺酚醇通过激活 SIRT3 介导的线粒体自噬缓解阿尔茨海默病中海马神经元损伤。

Honokiol relieves hippocampal neuronal damage in Alzheimer's disease by activating the SIRT3-mediated mitochondrial autophagy.

机构信息

Department of Neurology, Beijing Friendship Hospital, Capital Medical University, Beijing, China.

Zhejiang Provincial Clinical Research Center for Mental Disorders, School of Mental Health and The Affiliated Wenzhou Kangning Hospital, Institute of Aging, Key Laboratory of Alzheimer's Disease of Zhejiang Province, Wenzhou Medical University, Oujiang Laboratory (Zhejiang Lab for Regenerative Medicine, Vision and Brain Health), Wenzhou, China.

出版信息

CNS Neurosci Ther. 2024 Aug;30(8):e14878. doi: 10.1111/cns.14878.

Abstract

BACKGROUND

This work elucidated the effect of honokiol (HKL) on hippocampal neuronal mitochondrial function in Alzheimer's disease (AD).

METHODS

APP/PS1 mice were used as AD mice models and exposed to HKL and 3-TYP. Morris water maze experiment was performed to appraise cognitive performance of mice. Hippocampal Aβ+ plaque deposition and neuronal survival was evaluated by immunohistochemistry and Nissl staining. Hippocampal neurons were dissociated from C57BL/6 mouse embryos. Hippocampal neuronal AD model was constructed by Aβ oligomers induction and treated with HKL, CsA and 3-TYP. Neuronal viability and apoptosis were detected by cell counting kit-8 assay and TUNEL staining. mRFP-eGFP-LC3 assay, MitoSOX Red, dichlorodihydrofluorescein diacetate, and JC-1 staining were performed to monitor neuronal autophagosomes, mitochondrial reactive oxygen species (ROS), neuronal ROS, and mitochondrial membrane potential. Autophagy-related proteins were detected by Western blot.

RESULTS

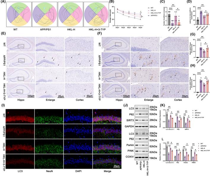
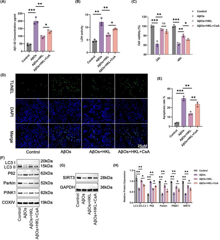
In AD mice, HKL improved cognitive function, relieved hippocampal Aβ plaque deposition, promoted hippocampal neuron survival, and activated hippocampal SIRT3 expression and mitochondrial autophagy. These effects of HKL on AD mice were abolished by 3-TYP treatment. In hippocampal neuronal AD model, HKL increased neuronal activity, attenuated neuronal apoptosis and Aβ aggregation, activated SIRT3 and mitochondrial autophagy, reduced mitochondrial and neuronal ROS, and elevated mitochondrial membrane potential. CsA treatment and 3-TYP treatment abrogated the protection of HKL on hippocampal neuronal AD model. The promotion of mitochondrial autophagy by HKL in hippocampal neuronal AD model was counteracted by 3-TYP.

CONCLUSIONS

HKL activates SIRT3-mediated mitochondrial autophagy to mitigate hippocampal neuronal damage in AD. HKL may be effective in treating AD.

摘要

背景

本研究旨在阐明霍楠素(HKL)对阿尔茨海默病(AD)中海马神经元线粒体功能的影响。

方法

采用 APP/PS1 小鼠作为 AD 模型,给予 HKL 和 3-TYP 处理。通过 Morris 水迷宫实验评估小鼠的认知表现。通过免疫组织化学和尼氏染色评估海马 Aβ+斑块沉积和神经元存活情况。从小鼠胚胎中分离出海马神经元。通过 Aβ寡聚体诱导构建海马神经元 AD 模型,并给予 HKL、CsA 和 3-TYP 处理。通过细胞计数试剂盒-8 检测和 TUNEL 染色检测神经元活力和凋亡。通过 mRFP-eGFP-LC3 检测、MitoSOX Red、二氯二氢荧光素二乙酸酯和 JC-1 染色监测神经元自噬体、线粒体活性氧(ROS)、神经元 ROS 和线粒体膜电位。通过 Western blot 检测自噬相关蛋白。

结果

在 AD 小鼠中,HKL 改善认知功能,减轻海马 Aβ 斑块沉积,促进海马神经元存活,并激活海马 SIRT3 表达和线粒体自噬。3-TYP 处理可消除 HKL 对 AD 小鼠的这些作用。在海马神经元 AD 模型中,HKL 增加神经元活性,减轻神经元凋亡和 Aβ 聚集,激活 SIRT3 和线粒体自噬,减少线粒体和神经元 ROS,并提高线粒体膜电位。CsA 处理和 3-TYP 处理可消除 HKL 对海马神经元 AD 模型的保护作用。3-TYP 可拮抗 HKL 对海马神经元 AD 模型中线粒体自噬的促进作用。

结论

HKL 通过激活 SIRT3 介导的线粒体自噬减轻 AD 中海马神经元损伤。HKL 可能对 AD 治疗有效。

https://cdn.ncbi.nlm.nih.gov/pmc/blobs/1ebd/11298204/e2ba793ce583/CNS-30-e14878-g007.jpg

文献检索

告别复杂PubMed语法,用中文像聊天一样搜索,搜遍4000万医学文献。AI智能推荐,让科研检索更轻松。

立即免费搜索

文件翻译

保留排版,准确专业,支持PDF/Word/PPT等文件格式,支持 12+语言互译。

免费翻译文档

深度研究

AI帮你快速写综述,25分钟生成高质量综述,智能提取关键信息,辅助科研写作。

立即免费体验