• 文献检索
  • 文档翻译
  • 深度研究
  • 学术资讯
  • Suppr Zotero 插件Zotero 插件
  • 邀请有礼
  • 套餐&价格
  • 历史记录
应用&插件
Suppr Zotero 插件Zotero 插件浏览器插件Mac 客户端Windows 客户端微信小程序
定价
高级版会员购买积分包购买API积分包
服务
文献检索文档翻译深度研究API 文档MCP 服务
关于我们
关于 Suppr公司介绍联系我们用户协议隐私条款
关注我们

Suppr 超能文献

核心技术专利:CN118964589B侵权必究
粤ICP备2023148730 号-1Suppr @ 2026

文献检索

告别复杂PubMed语法,用中文像聊天一样搜索,搜遍4000万医学文献。AI智能推荐,让科研检索更轻松。

立即免费搜索

文件翻译

保留排版,准确专业,支持PDF/Word/PPT等文件格式,支持 12+语言互译。

免费翻译文档

深度研究

AI帮你快速写综述,25分钟生成高质量综述,智能提取关键信息,辅助科研写作。

立即免费体验

超声辅助人脐带间充质干细胞归巢促进急性呼吸窘迫综合征的恢复。

Ultrasound assisted homing of human umbilical cord mesenchymal stem cells promotes recovery from acute respiratory distress syndrome.

作者信息

Wang Bei-Ying, Zhang Xiao, Li Ting-Tian, Qin Wei-Wei, Liu Xiang, Lu Kong-Miao, Sun Li-Xin, Han Wei

机构信息

Department of Respiratory and Critical Care Medicine, Qingdao Municipal Hospital, Nanjing Medical University, Nanjing, 211166, China.

Department of Anesthesiology, Qingdao Municipal Hospital, Qingdao, 266071, China.

出版信息

Stem Cell Res Ther. 2025 Jul 26;16(1):407. doi: 10.1186/s13287-025-04545-6.

DOI:10.1186/s13287-025-04545-6
PMID:40713863
原文链接:https://pmc.ncbi.nlm.nih.gov/articles/PMC12296617/
Abstract

BACKGROUND

Human umbilical cord mesenchymal stem cells (hUC-MSCs) show potential for treating acute respiratory distress syndrome (ARDS), however, their homing to the lungs and survival time are insufficient. In this study, we evaluated whether pulsed focus ultrasound (pFUS) could promote the homing and prolonged retention of hUC-MSCs in the lungs of ARDS mice and explored the mechanisms involved.

METHODS

Mice were divided into four groups: the NC group, the LPS group, the MSCs group, and the pFUS + MSCs group. Except for the NC group, the other three groups were constructed as ARDS models and given PBS, MSCs and pFUS + MSCs interventions. hUC-MSCs were used to assess lung tissue injury by HE staining, inflammatory cell count in alveolar lavage fluid (BALF), and expression of Tnf, Il1b and Il6 in the lung tissues; and apoptosis and proliferation in the lung tissues were assessed by TUNEL and immunofluorescence. Bioluminescence imaging was used to detect the homing rate and survival of hUC-MSCs in mouse lungs from 1 to 7 days. Cxcl5 and Igf1 was found to be differentially expressed and highly enriched by mRNA sequencing in MSC and sonicated groups and verified by PCR combined with ELISA.

RESULTS

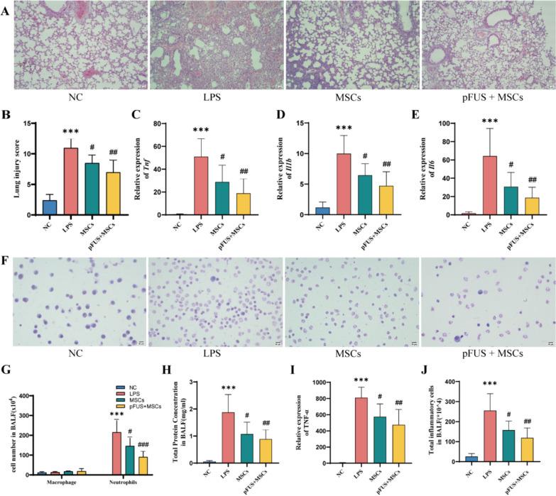
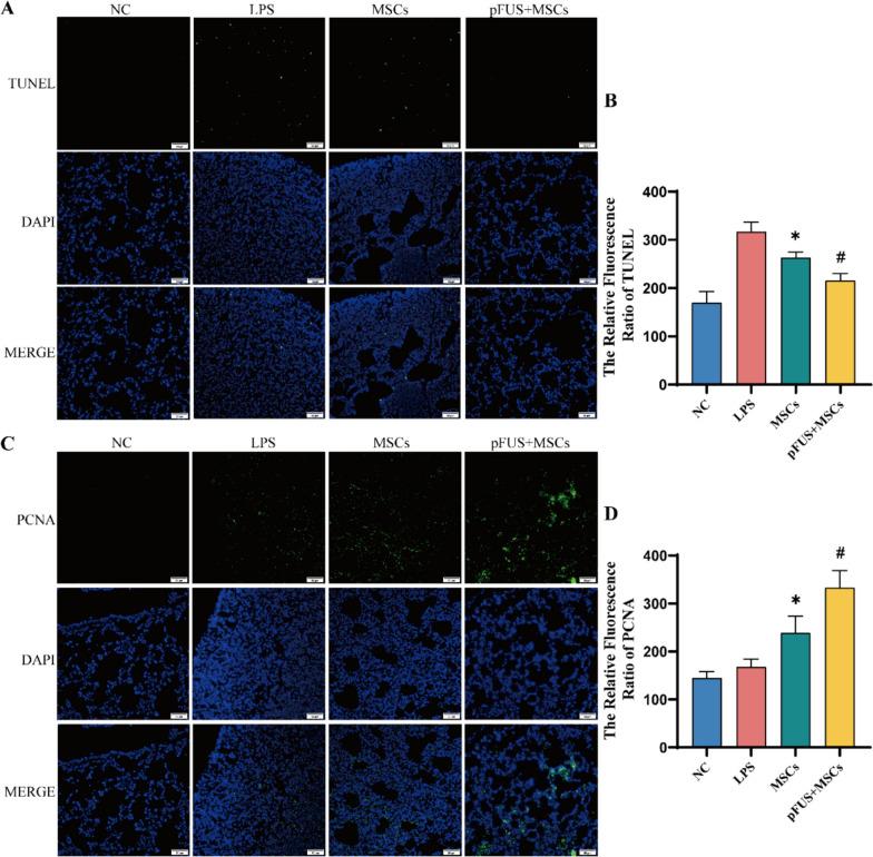
Compared with the LPS group, the lung inflammatory infiltrate and lung tissue damage in the MSCs group and pFUS + MSC group were alleviated, the number of inflammatory cells in the BALF and the expression of Tnf, Il1b and Il6 in the lung tissues were reduced, the expression of TUNEL-positive cells was reduced, and the expression of PCNA-positive cells was increased, and the decrease or increase was more significant in the pFUS + MSC group (P < 0.05). pFUS increased the number of hUC-MSCs homing in the lungs and prolonged lung survival to day 6 and significantly up-regulated lung tissue levels of SDF-1, ICAM-1, CXCL5 and IGF-1 compared to the MSCs group (P < 0.05).

CONCLUSIONS

pFUS preconditioning may improve lung homing and prolong survival of hUC-MSCs by upregulating the levels of homing-associated factors SDF-1, ICAM-1, CXCL5 and IGF-1, which in turn improves ARDS.

摘要

背景

人脐带间充质干细胞(hUC-MSCs)在治疗急性呼吸窘迫综合征(ARDS)方面显示出潜力,然而,它们归巢至肺部的能力以及存活时间不足。在本研究中,我们评估了脉冲聚焦超声(pFUS)是否能促进hUC-MSCs在ARDS小鼠肺部的归巢和延长其滞留时间,并探讨其中涉及的机制。

方法

将小鼠分为四组:NC组、LPS组、MSCs组和pFUS + MSCs组。除NC组外,其他三组构建为ARDS模型,并分别给予PBS、MSCs和pFUS + MSCs干预。采用hUC-MSCs通过HE染色评估肺组织损伤、肺泡灌洗液(BALF)中的炎性细胞计数以及肺组织中Tnf、Il1b和Il6的表达;通过TUNEL和免疫荧光评估肺组织中的凋亡和增殖情况。利用生物发光成像检测1至7天内hUC-MSCs在小鼠肺部的归巢率和存活率。通过mRNA测序发现Cxcl5和Igf1在MSC组和超声处理组中差异表达且高度富集,并通过PCR结合ELISA进行验证。

结果

与LPS组相比,MSCs组和pFUS + MSC组的肺部炎性浸润和肺组织损伤减轻,BALF中的炎性细胞数量以及肺组织中Tnf、Il1b和Il6的表达降低,TUNEL阳性细胞的表达降低,PCNA阳性细胞的表达增加,且在pFUS + MSC组中这种降低或增加更为显著(P < 0.05)。与MSCs组相比,pFUS增加了hUC-MSCs在肺部的归巢数量,并将肺部存活时间延长至第6天,且显著上调了肺组织中SDF-1、ICAM-1、CXCL5和IGF-1的水平(P < 0.05)。

结论

pFUS预处理可能通过上调归巢相关因子SDF-1, ICAM-1, CXCL5和IGF-1的水平来改善hUC-MSCs的肺归巢并延长其存活时间,进而改善ARDS。

https://cdn.ncbi.nlm.nih.gov/pmc/blobs/efe9/12296617/afdfa6f8f45d/13287_2025_4545_Fig6_HTML.jpg
https://cdn.ncbi.nlm.nih.gov/pmc/blobs/efe9/12296617/ee270f22f964/13287_2025_4545_Fig1_HTML.jpg
https://cdn.ncbi.nlm.nih.gov/pmc/blobs/efe9/12296617/594cd0070d3e/13287_2025_4545_Fig2_HTML.jpg
https://cdn.ncbi.nlm.nih.gov/pmc/blobs/efe9/12296617/f308d0174617/13287_2025_4545_Fig3_HTML.jpg
https://cdn.ncbi.nlm.nih.gov/pmc/blobs/efe9/12296617/232eaced22f8/13287_2025_4545_Fig4_HTML.jpg
https://cdn.ncbi.nlm.nih.gov/pmc/blobs/efe9/12296617/75fba27e9e0d/13287_2025_4545_Fig5_HTML.jpg
https://cdn.ncbi.nlm.nih.gov/pmc/blobs/efe9/12296617/afdfa6f8f45d/13287_2025_4545_Fig6_HTML.jpg
https://cdn.ncbi.nlm.nih.gov/pmc/blobs/efe9/12296617/ee270f22f964/13287_2025_4545_Fig1_HTML.jpg
https://cdn.ncbi.nlm.nih.gov/pmc/blobs/efe9/12296617/594cd0070d3e/13287_2025_4545_Fig2_HTML.jpg
https://cdn.ncbi.nlm.nih.gov/pmc/blobs/efe9/12296617/f308d0174617/13287_2025_4545_Fig3_HTML.jpg
https://cdn.ncbi.nlm.nih.gov/pmc/blobs/efe9/12296617/232eaced22f8/13287_2025_4545_Fig4_HTML.jpg
https://cdn.ncbi.nlm.nih.gov/pmc/blobs/efe9/12296617/75fba27e9e0d/13287_2025_4545_Fig5_HTML.jpg
https://cdn.ncbi.nlm.nih.gov/pmc/blobs/efe9/12296617/afdfa6f8f45d/13287_2025_4545_Fig6_HTML.jpg

相似文献

1
Ultrasound assisted homing of human umbilical cord mesenchymal stem cells promotes recovery from acute respiratory distress syndrome.超声辅助人脐带间充质干细胞归巢促进急性呼吸窘迫综合征的恢复。
Stem Cell Res Ther. 2025 Jul 26;16(1):407. doi: 10.1186/s13287-025-04545-6.
2
Mesenchymal stem cell transplantation alleviated TBI-induced lung injury by inhibiting PAD4-dependent NET formation.间充质干细胞移植通过抑制肽基精氨酸脱亚氨酶4(PAD4)依赖性中性粒细胞胞外陷阱(NET)形成减轻创伤性脑损伤(TBI)诱导的肺损伤。
J Adv Res. 2025 Jun 14. doi: 10.1016/j.jare.2025.06.029.
3
Human umbilical cord mesenchymal stem cell-derived exosomes combined with mouse nerve growth factor can more effectively ameliorate the motor disorder and brain pathological injury in mice with cerebral palsy.人脐带间充质干细胞来源的外泌体联合小鼠神经生长因子能更有效地改善脑瘫小鼠的运动障碍和脑病理损伤。
Adv Clin Exp Med. 2025 Jun;34(6):911-923. doi: 10.17219/acem/192773.
4
Cell Sheets Formation Enhances Therapeutic Effects of Human Umbilical Cord Mesenchymal Stem Cells on Spinal Cord Injury.细胞片层形成增强人脐带间充质干细胞对脊髓损伤的治疗效果。
CNS Neurosci Ther. 2024 Dec;30(12):e70163. doi: 10.1111/cns.70163.
5
Endothelial cell-derived extracellular vesicles modulate the therapeutic efficacy of mesenchymal stem cells through IDH2/TET pathway in ARDS.内皮细胞衍生的细胞外囊泡通过 IDH2/TET 通路调节骨髓间充质干细胞在急性呼吸窘迫综合征中的治疗效果。
Cell Commun Signal. 2024 May 27;22(1):293. doi: 10.1186/s12964-024-01672-0.
6
Mesenteric lymph nodes: a critical site for the up-regulatory effect of hUC-MSCs on Treg cells by producing TGF-β1 in colitis treatment.肠系膜淋巴结:在结肠炎治疗中通过产生 TGF-β1,hUC-MSCs 对 Treg 细胞的上调作用的关键部位。
Stem Cell Res Ther. 2024 Jul 2;15(1):190. doi: 10.1186/s13287-024-03809-x.
7
Injection of human umbilical cord mesenchymal stem cells exosomes for the treatment of knee osteoarthritis: from preclinical to clinical research.注射人脐带间充质干细胞外泌体治疗膝骨关节炎:从临床前研究到临床研究
J Transl Med. 2025 Jun 11;23(1):641. doi: 10.1186/s12967-025-06623-y.
8
Human umbilical cord-derived mesenchymal stromal cells improve myocardial fibrosis and restore miRNA-133a expression in diabetic cardiomyopathy.人脐带间充质基质细胞可改善糖尿病心肌病中的心肌纤维化并恢复miRNA-133a表达。
Stem Cell Res Ther. 2024 Apr 24;15(1):120. doi: 10.1186/s13287-024-03715-2.
9
Human umbilical cord-derived mesenchymal stem cells attenate histaminergic effect of intestinal mucosa through bax/bcl-2 pathway in food allergic enteritis.人脐带间充质干细胞通过bax/bcl-2途径减轻食物过敏性肠炎中肠黏膜的组胺能效应。
Sci Rep. 2025 May 26;15(1):18442. doi: 10.1038/s41598-025-03563-x.
10
Safety and efficacy of umbilical cord tissue-derived mesenchymal stem cells in the treatment of patients with aging frailty: a phase I/II randomized, double-blind, placebo-controlled study.脐带组织源间充质干细胞治疗衰老脆弱患者的安全性和有效性:一项 I/II 期随机、双盲、安慰剂对照研究。
Stem Cell Res Ther. 2024 Apr 29;15(1):122. doi: 10.1186/s13287-024-03707-2.

本文引用的文献

1
Hemopexin alleviates sterile inflammation in ischemia-reperfusion-induced lung injury.血红素结合蛋白减轻缺血再灌注诱导的肺损伤中的无菌性炎症。
Front Immunol. 2024 Oct 4;15:1451577. doi: 10.3389/fimmu.2024.1451577. eCollection 2024.
2
The ARDS microenvironment enhances MSC-induced repair via VEGF in experimental acute lung inflammation.ARDS 微环境通过 VEGF 增强 MSC 诱导的修复作用,在实验性急性肺炎症中。
Mol Ther. 2024 Oct 2;32(10):3422-3432. doi: 10.1016/j.ymthe.2024.08.003. Epub 2024 Aug 5.
3
Role of umbilical cord mesenchymal stromal cells in skin rejuvenation.
脐带间充质基质细胞在皮肤年轻化中的作用。
NPJ Regen Med. 2024 May 10;9(1):20. doi: 10.1038/s41536-024-00363-1.
4
Single-Cell Microgel Encapsulation Improves the Therapeutic Efficacy of Mesenchymal Stem Cells in Treating Intervertebral Disc Degeneration via Inhibiting Pyroptosis.单细胞微凝胶封装通过抑制细胞焦亡提高间充质干细胞治疗椎间盘退变的疗效
Research (Wash D C). 2024 Feb 16;7:0311. doi: 10.34133/research.0311. eCollection 2024.
5
Fecal microbiota transplantation from HUC-MSC-treated mice alleviates acute lung injury in mice through anti-inflammation and gut microbiota modulation.来自人脐带间充质干细胞治疗小鼠的粪便微生物群移植通过抗炎和调节肠道微生物群减轻小鼠急性肺损伤。
Front Microbiol. 2023 Sep 28;14:1243102. doi: 10.3389/fmicb.2023.1243102. eCollection 2023.
6
Enhancing mesenchymal stem cell survival and homing capability to improve cell engraftment efficacy for liver diseases.增强间充质干细胞的存活和归巢能力,以提高肝脏疾病的细胞移植疗效。
Stem Cell Res Ther. 2023 Sep 4;14(1):235. doi: 10.1186/s13287-023-03476-4.
7
Acceleration of burn wound healing by micronized amniotic membrane seeded with umbilical cord-derived mesenchymal stem cells.接种脐带间充质干细胞的微粉化羊膜促进烧伤创面愈合
Mater Today Bio. 2023 Jun 7;20:100686. doi: 10.1016/j.mtbio.2023.100686. eCollection 2023 Jun.
8
Investigation of liver-targeted peripheral focused ultrasound stimulation (pFUS) and its effect on glucose homeostasis and insulin resistance in type 2 diabetes mellitus: a proof of concept, phase 1 trial.探讨肝靶向外周聚焦超声刺激(pFUS)及其对 2 型糖尿病患者糖代谢和胰岛素抵抗的影响:概念验证、1 期临床试验。
QJM. 2023 Sep 12;116(8):667-685. doi: 10.1093/qjmed/hcad098.
9
MSC based gene delivery methods and strategies improve the therapeutic efficacy of neurological diseases.基于间充质干细胞的基因递送方法和策略提高了神经疾病的治疗效果。
Bioact Mater. 2022 Nov 30;23:409-437. doi: 10.1016/j.bioactmat.2022.11.007. eCollection 2023 May.
10
Acute respiratory distress syndrome in adults: diagnosis, outcomes, long-term sequelae, and management.成人急性呼吸窘迫综合征:诊断、结局、长期后遗症和管理。
Lancet. 2022 Oct 1;400(10358):1157-1170. doi: 10.1016/S0140-6736(22)01439-8. Epub 2022 Sep 4.