Suppr超能文献

通过表观基因组编辑去除启动子CpG甲基化可逆转HBG沉默。

Removal of promoter CpG methylation by epigenome editing reverses HBG silencing.

作者信息

Bell Henry W, Feng Ruopeng, Shah Manan, Yao Yu, Douglas James, Doerfler Phillip A, Mayuranathan Thiyagaraj, O'Dea Michael F, Li Yichao, Wang Yong-Dong, Zhang Jingjing, Mackay Joel P, Cheng Yong, Quinlan Kate G R, Weiss Mitchell J, Crossley Merlin

机构信息

School of Biotechnology and Biomolecular Sciences, University of New South Wales, Sydney, New South Wales, Australia.

Department of Hematology, St. Jude Children's Research Hospital, Memphis, TN, USA.

出版信息

Nat Commun. 2025 Jul 27;16(1):6919. doi: 10.1038/s41467-025-62177-z.

Abstract

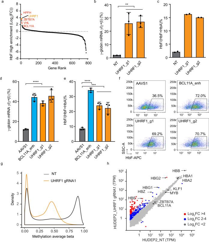
β-hemoglobinopathies caused by mutations in adult-expressed HBB can be treated by re-activating the adjacent paralogous genes HBG1 and HBG2 (HBG), which are normally silenced perinatally. Although HBG expression is induced by global demethylating drugs, their mechanism is poorly understood, and toxicity limits their use. We identify the DNMT1-associated maintenance methylation protein UHRF1 as a mediator of HBG repression through a CRISPR/Cas9 screen. Loss of UHRF1 in the adult-type erythroid cell line HUDEP2 causes global demethylation and HBG activation that is reversed upon localized promoter re-methylation. Conversely, targeted demethylation of the HBG promoters activates their genes in HUDEP2 or primary CD34 cell-derived erythroblasts. Mutation of MBD2, a CpG-methylation reading component of the NuRD co-repressor complex, recapitulates the effects of promoter demethylation. Our findings demonstrate that localized CpGmethylation at the HBG promoters facilitates gene silencing and identify a potential therapeutic approach for β-hemoglobinopathies via epigenomic editing.

摘要

由成人表达的 HBB 基因突变引起的β-珠蛋白病可通过重新激活相邻的旁系同源基因 HBG1 和 HBG2(HBG)来治疗,这些基因在出生时通常处于沉默状态。尽管 HBG 表达可由全局去甲基化药物诱导,但其机制尚不清楚,且毒性限制了它们的使用。我们通过 CRISPR/Cas9 筛选确定了与 DNMT1 相关的维持甲基化蛋白 UHRF1 是 HBG 抑制的介质。成人型红系细胞系 HUDEP2 中 UHRF1 的缺失导致全局去甲基化和 HBG 激活,而局部启动子重新甲基化后这种激活会逆转。相反,HBG 启动子的靶向去甲基化可在 HUDEP2 或原代 CD34 细胞来源的成红细胞中激活其基因。NuRD 共抑制复合物的 CpG 甲基化阅读成分 MBD2 的突变概括了启动子去甲基化的作用。我们的研究结果表明,HBG 启动子处的局部 CpG 甲基化促进基因沉默,并确定了一种通过表观基因组编辑治疗β-珠蛋白病的潜在方法。

https://cdn.ncbi.nlm.nih.gov/pmc/blobs/fd07/12297318/6eea56768067/41467_2025_62177_Fig1_HTML.jpg

文献检索

告别复杂PubMed语法,用中文像聊天一样搜索,搜遍4000万医学文献。AI智能推荐,让科研检索更轻松。

立即免费搜索

文件翻译

保留排版,准确专业,支持PDF/Word/PPT等文件格式,支持 12+语言互译。

免费翻译文档

深度研究

AI帮你快速写综述,25分钟生成高质量综述,智能提取关键信息,辅助科研写作。

立即免费体验