Suppr超能文献

基于序贯给药的多西他赛纳米乳剂二甲双胍增敏化疗

Metformin-Sensitized Chemotherapy of Docetaxel Nanoemulsions Based on a Sequential Administration.

作者信息

Zhang Junlei, Mao Jiapeng, Hu Yilong, Huang Xingze, You Jian, Luo Lihua

机构信息

College of Pharmaceutical Sciences, Zhejiang University, 866 Yuhangtang Road, Hangzhou 310058, China.

Institute of Biochemistry, College of Life Sciences, Zhejiang University, 866 Yuhangtang Road, Hangzhou 310058, China.

出版信息

Pharmaceutics. 2025 Jun 23;17(7):812. doi: 10.3390/pharmaceutics17070812.

Abstract

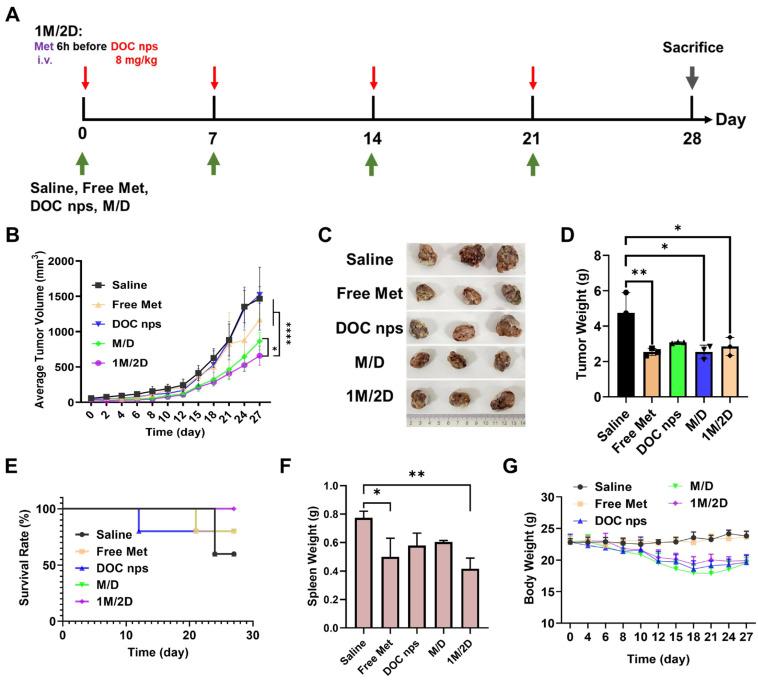
Chemotherapy has a broad-spectrum anti-tumor effect and is still the core strategy for cancer treatment. However, the side effects caused by its cytotoxicity, the chemoresistance caused by tumor heterogeneity and abnormal microenvironment seriously restrict the efficacy of chemotherapy. Metformin presents the ability to sensitize chemotherapy by interfering with metabolic processes of tumor cells. However, as a dynamic process, metabolic intervention requires a specific time sequence law to optimize its role. Different administration sequences were screened by in vitro experiments to determine the optimal sequence of metformin and docetaxel. The anti-tumor effect of administration sequence in vivo was investigated in mouse models. The therapeutic advantages were comprehensively evaluated by tumor size, weight change, and survival rate. The immunofluorescent staining and transcriptome analysis were performed to study the mechanisms of the sequential administration strategy. Compared with the subsequent administration and concurrent administration, pretreatment with metformin exhibited a stronger ability toward cell cycle arrest and tumor inhibition with low-dose docetaxel. Moreover, this pre-administration sequence could enhance the anti-tumor immune responses and prevent postoperative recurrence. The optimized chemotherapy sensitization mediated by metabolic intervention required an appropriate administration sequence, which also strengthened the anti-tumor immune responses.

摘要

化疗具有广谱抗肿瘤作用,仍是癌症治疗的核心策略。然而,其细胞毒性引起的副作用、肿瘤异质性和异常微环境导致的化疗耐药性严重限制了化疗的疗效。二甲双胍具有通过干扰肿瘤细胞代谢过程来使化疗敏感的能力。然而,作为一个动态过程,代谢干预需要特定的时间顺序规律来优化其作用。通过体外实验筛选不同的给药顺序,以确定二甲双胍和多西他赛的最佳顺序。在小鼠模型中研究了体内给药顺序的抗肿瘤作用。通过肿瘤大小、体重变化和生存率综合评估治疗优势。进行免疫荧光染色和转录组分析以研究序贯给药策略的机制。与后续给药和同时给药相比,二甲双胍预处理对低剂量多西他赛诱导细胞周期阻滞和肿瘤抑制具有更强的能力。此外,这种预给药顺序可增强抗肿瘤免疫反应并预防术后复发。代谢干预介导的优化化疗增敏需要合适的给药顺序,这也增强了抗肿瘤免疫反应。

https://cdn.ncbi.nlm.nih.gov/pmc/blobs/6a4e/12298434/e790e421c039/pharmaceutics-17-00812-g001.jpg

文献AI研究员

20分钟写一篇综述,助力文献阅读效率提升50倍。

立即体验

用中文搜PubMed

大模型驱动的PubMed中文搜索引擎

马上搜索

文档翻译

学术文献翻译模型,支持多种主流文档格式。

立即体验