Suppr超能文献

间充质干细胞(MSCs)响应水凝胶硬度的机械信号传导和3D形态适应是缺血性损伤再生血管生成和免疫调节功效的基础。

Mechanosignaling and 3D morphological adaptation of MSCs in response to hydrogel rigidity underpin angiogenic and immunomodulatory efficacy for ischemic injury regeneration.

作者信息

Yun Yeo Gyun, Heo Soon Chul, Jung Ji-Won, Yeo Donghyeon, Shin Seong-Jin, Tsogtbaatar Khaliunsarnai, Hwang Yongsung, Lee Jung-Hwan, Lee Jun Hee, Kim Hae-Won

机构信息

Institute of Tissue Regeneration Engineering (ITREN), Dankook University, Cheonan, 31116, Republic of Korea.

Department of Nanobiomedical Science and BK21 Four NBM Global Research Center for Regenerative Medicine, Dankook University, Cheonan, 31116, Republic of Korea.

出版信息

Bioact Mater. 2025 Jul 22;53:404-416. doi: 10.1016/j.bioactmat.2025.07.027. eCollection 2025 Nov.

Abstract

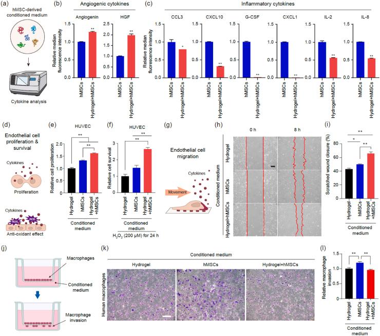
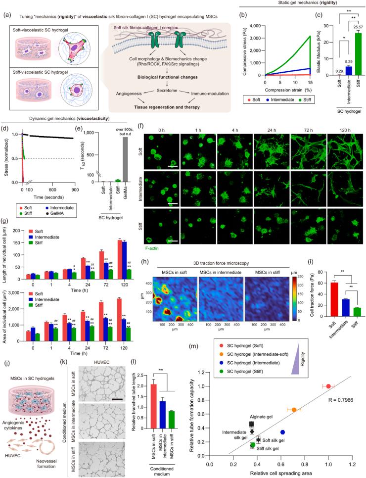
Activating angiogenic and immunomodulatory potential of stem cells through optimized cultivation strategies presents significant opportunities for cell-based tissue therapeutics. Among others, hydrogels with tunable chemo-mechanical properties offer optimal 3D environments for stem cell functions. Here, we report rigidity sensing and mechanoresponses of mesenchymal stem cells (MSC) in 3D hydrogels drive therapeutic effects in ischemic injury. We introduce a silk-collagen (SC) binary-protein system, engineered for high viscoelasticity and cell adhesion, to facilitate mechanosensing through integrins and the actin cytoskeleton. Notably, MSC mechanoresponses, such as actomyosin contractility and cell spreading in SC hydrogels, closely correlate with their pro-angiogenic and anti-inflammatory capacity. We identified key mechanotransduction pathways, including Rho/Rho-associated protein kinase and focal adhesion kinase (FAK)/proto-oncogene tyrosine-protein kinase Src (Src) signaling, as critical regulators of these therapeutic functions. Pharmacological intervention revealed FAK-Src signaling is essential for cytoskeletal remodeling and angiogenesis while simultaneously mediating anti-inflammatory effects. These findings underscore the interplay between cell mechanophenotype, morphology, and function, providing a strategy to optimize hydrogel-based MSC therapies. In a mouse model of ischemic hindlimb injury, mechano-primed MSCs delivered via SC hydrogels significantly improved blood reperfusion, cell survival, and anti-inflammatory responses, ultimately preventing limb loss. This study highlights the importance of controlling hydrogel mechanics and cellular mechanophenotype to enhance stem cell functions for regenerative therapies.

摘要

通过优化培养策略激活干细胞的血管生成和免疫调节潜能,为基于细胞的组织治疗带来了重大机遇。其中,具有可调化学机械性能的水凝胶为干细胞功能提供了最佳的三维环境。在此,我们报告间充质干细胞(MSC)在三维水凝胶中的刚性感知和机械反应驱动了缺血性损伤的治疗效果。我们引入了一种丝-胶原蛋白(SC)二元蛋白系统,该系统经工程设计具有高粘弹性和细胞粘附性,以促进通过整合素和肌动蛋白细胞骨架进行机械传感。值得注意的是,MSC的机械反应,如在SC水凝胶中的肌动球蛋白收缩性和细胞铺展,与其促血管生成和抗炎能力密切相关。我们确定了关键的机械转导途径,包括Rho/ Rho相关蛋白激酶和粘着斑激酶(FAK)/原癌基因酪氨酸蛋白激酶Src(Src)信号通路,作为这些治疗功能的关键调节因子。药理学干预表明,FAK-Src信号通路对于细胞骨架重塑和血管生成至关重要,同时介导抗炎作用。这些发现强调了细胞机械表型、形态和功能之间的相互作用,为优化基于水凝胶的MSC治疗提供了一种策略。在缺血后肢损伤的小鼠模型中,通过SC水凝胶递送的机械预处理MSC显著改善了血液再灌注、细胞存活和抗炎反应,最终防止了肢体丧失。这项研究强调了控制水凝胶力学和细胞机械表型以增强干细胞功能用于再生治疗的重要性。

https://cdn.ncbi.nlm.nih.gov/pmc/blobs/f76a/12305335/8d753c98cfe3/ga1.jpg

文献检索

告别复杂PubMed语法,用中文像聊天一样搜索,搜遍4000万医学文献。AI智能推荐,让科研检索更轻松。

立即免费搜索

文件翻译

保留排版,准确专业,支持PDF/Word/PPT等文件格式,支持 12+语言互译。

免费翻译文档

深度研究

AI帮你快速写综述,25分钟生成高质量综述,智能提取关键信息,辅助科研写作。

立即免费体验