Xie Yixuan, Liu Xingyu, Yi Li, Wang Shunyang, Lin Zongtao, Zhao Chenfeng, Chen Siyu, Robison Faith M, George Benson M, Lebrilla Carlito B, Flynn Ryan A, Garcia Benjamin A
State Key Laboratory of Genetic Engineering, Greater Bay Area Institute of Precision Medicine (Guangzhou), School of Life Sciences and Institutes of Biomedical Sciences, Fudan University, Shanghai, China.
Department of Biochemistry and Molecular Biophysics, Washington University School of Medicine, St. Louis, Missouri, USA.
Nat Commun. 2025 Aug 1;16(1):7075. doi: 10.1038/s41467-025-61473-y.
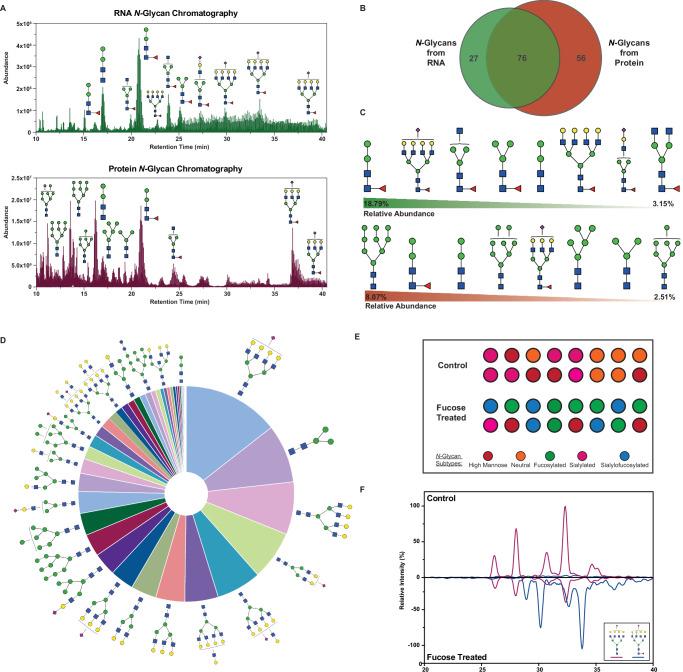
Glycans modify protein, lipid, and even RNA molecules to form the regulatory outer coat on cells called the glycocalyx. The changes in glycosylation have been linked to the initiation and progression of many diseases. Herein, we report a DIA-based glycomic workflow, termed GlycanDIA, to identify and quantify glycans with high sensitivity and precision. The GlycanDIA workflow combines higher energy collisional dissociation (HCD)-MS/MS and staggered windows for glycomic analysis, which facilitates the sensitivity in identification and precision in quantification compared to conventional glycomic methods. To facilitate its use, we also develop a generic search engine, GlycanDIA Finder, incorporating an iterative decoy searching for confident glycan identification from DIA data. Our results demonstrate that GlycanDIA can distinguish glycan composition and isomers from N-glycans, O-glycans, and human milk oligosaccharides (HMOs), while it also reveals information on low-abundant modified glycans. With the improved sensitivity and precision, we perform experiments to profile N-glycans from RNA samples, which have been underrepresented due to their low abundance. Using this integrative workflow to unravel the N-glycan profile in cellular and tissue glycoRNA samples, we find that RNA-glycans have different abundant forms as compared to protein-glycans and there are also tissue-specific differences, suggesting their distinct functions in biological processes.
聚糖修饰蛋白质、脂质甚至RNA分子,形成细胞表面称为糖萼的调节性外层。糖基化的变化与许多疾病的发生和发展有关。在此,我们报告了一种基于数据独立采集(DIA)的糖组学工作流程,称为GlycanDIA,用于高灵敏度和高精度地鉴定和定量聚糖。GlycanDIA工作流程结合了高能碰撞解离(HCD)-质谱/质谱和交错窗口进行糖组学分析,与传统糖组学方法相比,这提高了鉴定的灵敏度和定量的精度。为了便于使用,我们还开发了一个通用搜索引擎GlycanDIA Finder,它采用迭代诱饵搜索从DIA数据中可靠地鉴定聚糖。我们的结果表明,GlycanDIA可以区分N-聚糖、O-聚糖和人乳寡糖(HMO)的聚糖组成和异构体,同时还能揭示低丰度修饰聚糖的信息。凭借提高的灵敏度和精度,我们进行了从RNA样品中分析N-聚糖的实验,由于其丰度低,此前对其研究较少。使用这种综合工作流程来揭示细胞和组织糖基化RNA样品中的N-聚糖谱,我们发现与蛋白质聚糖相比,RNA-聚糖具有不同的丰富形式,并且存在组织特异性差异,这表明它们在生物过程中具有不同的功能。