• 文献检索
  • 文档翻译
  • 深度研究
  • 学术资讯
  • Suppr Zotero 插件Zotero 插件
  • 邀请有礼
  • 套餐&价格
  • 历史记录
应用&插件
Suppr Zotero 插件Zotero 插件浏览器插件Mac 客户端Windows 客户端微信小程序
定价
高级版会员购买积分包购买API积分包
服务
文献检索文档翻译深度研究API 文档MCP 服务
关于我们
关于 Suppr公司介绍联系我们用户协议隐私条款
关注我们

Suppr 超能文献

核心技术专利:CN118964589B侵权必究
粤ICP备2023148730 号-1Suppr @ 2026

文献检索

告别复杂PubMed语法,用中文像聊天一样搜索,搜遍4000万医学文献。AI智能推荐,让科研检索更轻松。

立即免费搜索

文件翻译

保留排版,准确专业,支持PDF/Word/PPT等文件格式,支持 12+语言互译。

免费翻译文档

深度研究

AI帮你快速写综述,25分钟生成高质量综述,智能提取关键信息,辅助科研写作。

立即免费体验

人参皂苷Rh2脂质体通过增强MHC-I呈递增强疫苗免疫。

Ginsenoside Rh2-Liposome Potentiate Vaccine Immunity through Enhanced MHC‑I Presentation.

作者信息

Nie Qingqing, Chen Zhijie, Gong Wang, Cao Wenqiang, Wang Xue, Liu Yanna, Zhang Shuai, Yang Yuchen, Meng Ziyan

机构信息

Key Laboratory of Green and Healthy Livestock and Poultry Breeding Technology of Jiangxi Provincial Department of Education, Ganzhou Polytechnic College, Ganzhou 341000, China.

School of Animal Science, Ganzhou Polytechnic College, Ganzhou 341000, China.

出版信息

ACS Omega. 2025 Jul 17;10(29):31940-31953. doi: 10.1021/acsomega.5c03473. eCollection 2025 Jul 29.

DOI:10.1021/acsomega.5c03473
PMID:40757312
原文链接:https://pmc.ncbi.nlm.nih.gov/articles/PMC12311747/
Abstract

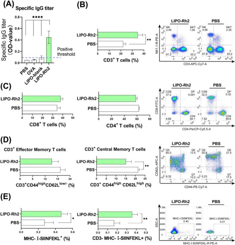
This study aimed to evaluate the immune-enhancing efficacy and mechanism of liposome-Rh2 as a novel vaccine adjuvant. By using an integrated preparation strategy that combined ethanol injection with high-pressure homogenization, we successfully fabricated a stable liposome-Rh2 adjuvant. Structural characterization revealed a well-defined spherical architecture with uniform particle distribution (PDI < 0.2). Notably, this formulation demonstrated exceptional colloidal stability, maintaining a unimodal size distribution and a high encapsulation efficiency exceeding 96% throughout 60 weeks of storage. In vitro experiments indicated that liposome-Rh2 could enhance the phagocytic ability of DC2.4 cells and activate the NF-κB signaling pathway. In the in vivo assay, liposome-Rh2 significantly enhanced humoral immunity (represented by the OD value) and simultaneously promoted cellular immune responses (reflected by the proportions of CD3 T cells and CD8 T cells). Additionally, it enhanced the activation of macrophages and the homing of dendritic cells and significantly improved the MHC-I molecule presentation pathway. These results suggested that liposome-Rh2 has the potential to be a vaccine adjuvant.

摘要

本研究旨在评估脂质体 - 人参皂苷Rh2作为新型疫苗佐剂的免疫增强功效及机制。通过采用乙醇注入与高压均质相结合的综合制备策略,我们成功制备了一种稳定的脂质体 - 人参皂苷Rh2佐剂。结构表征显示其具有明确的球形结构,颗粒分布均匀(多分散指数<0.2)。值得注意的是,该制剂表现出优异的胶体稳定性,在60周的储存期内保持单峰尺寸分布和超过96%的高包封率。体外实验表明,脂质体 - 人参皂苷Rh2可增强DC2.4细胞的吞噬能力并激活NF - κB信号通路。在体内试验中,脂质体 - 人参皂苷Rh2显著增强体液免疫(以OD值表示),同时促进细胞免疫反应(以CD3 T细胞和CD8 T细胞的比例反映)。此外,它增强了巨噬细胞的活化和树突状细胞的归巢,并显著改善了MHC - I分子呈递途径。这些结果表明脂质体 - 人参皂苷Rh2有潜力成为一种疫苗佐剂。

https://cdn.ncbi.nlm.nih.gov/pmc/blobs/2ee5/12311747/2876fb620c66/ao5c03473_0010.jpg
https://cdn.ncbi.nlm.nih.gov/pmc/blobs/2ee5/12311747/c739510b7023/ao5c03473_0001.jpg
https://cdn.ncbi.nlm.nih.gov/pmc/blobs/2ee5/12311747/9b6352329d03/ao5c03473_0002.jpg
https://cdn.ncbi.nlm.nih.gov/pmc/blobs/2ee5/12311747/b3fdf5d5f39e/ao5c03473_0003.jpg
https://cdn.ncbi.nlm.nih.gov/pmc/blobs/2ee5/12311747/c16ee2b87045/ao5c03473_0004.jpg
https://cdn.ncbi.nlm.nih.gov/pmc/blobs/2ee5/12311747/e1e1abbee2af/ao5c03473_0005.jpg
https://cdn.ncbi.nlm.nih.gov/pmc/blobs/2ee5/12311747/eb6a3f48b79d/ao5c03473_0006.jpg
https://cdn.ncbi.nlm.nih.gov/pmc/blobs/2ee5/12311747/e0ff62158b46/ao5c03473_0007.jpg
https://cdn.ncbi.nlm.nih.gov/pmc/blobs/2ee5/12311747/0d861284a0c9/ao5c03473_0008.jpg
https://cdn.ncbi.nlm.nih.gov/pmc/blobs/2ee5/12311747/9ffb39c81cf5/ao5c03473_0009.jpg
https://cdn.ncbi.nlm.nih.gov/pmc/blobs/2ee5/12311747/2876fb620c66/ao5c03473_0010.jpg
https://cdn.ncbi.nlm.nih.gov/pmc/blobs/2ee5/12311747/c739510b7023/ao5c03473_0001.jpg
https://cdn.ncbi.nlm.nih.gov/pmc/blobs/2ee5/12311747/9b6352329d03/ao5c03473_0002.jpg
https://cdn.ncbi.nlm.nih.gov/pmc/blobs/2ee5/12311747/b3fdf5d5f39e/ao5c03473_0003.jpg
https://cdn.ncbi.nlm.nih.gov/pmc/blobs/2ee5/12311747/c16ee2b87045/ao5c03473_0004.jpg
https://cdn.ncbi.nlm.nih.gov/pmc/blobs/2ee5/12311747/e1e1abbee2af/ao5c03473_0005.jpg
https://cdn.ncbi.nlm.nih.gov/pmc/blobs/2ee5/12311747/eb6a3f48b79d/ao5c03473_0006.jpg
https://cdn.ncbi.nlm.nih.gov/pmc/blobs/2ee5/12311747/e0ff62158b46/ao5c03473_0007.jpg
https://cdn.ncbi.nlm.nih.gov/pmc/blobs/2ee5/12311747/0d861284a0c9/ao5c03473_0008.jpg
https://cdn.ncbi.nlm.nih.gov/pmc/blobs/2ee5/12311747/9ffb39c81cf5/ao5c03473_0009.jpg
https://cdn.ncbi.nlm.nih.gov/pmc/blobs/2ee5/12311747/2876fb620c66/ao5c03473_0010.jpg

相似文献

1
Ginsenoside Rh2-Liposome Potentiate Vaccine Immunity through Enhanced MHC‑I Presentation.人参皂苷Rh2脂质体通过增强MHC-I呈递增强疫苗免疫。
ACS Omega. 2025 Jul 17;10(29):31940-31953. doi: 10.1021/acsomega.5c03473. eCollection 2025 Jul 29.
2
Prescription of Controlled Substances: Benefits and Risks管制药品的处方:益处与风险
3
Ginsenoside Rh2 in combination with IFNγ potentiated the anti-cancer effect by enhancing interferon signaling response in colorectal cancer cells.人参皂苷Rh2与干扰素γ联合使用,通过增强结肠癌细胞中的干扰素信号反应来增强抗癌效果。
Acta Pharmacol Sin. 2025 Apr 22. doi: 10.1038/s41401-025-01557-z.
4
Co-loaded simvastatin-ginsenoside Rh2 liposomes enhance cellular immune responses as vaccine adjuvants.共载辛伐他汀-人参皂苷Rh2脂质体作为疫苗佐剂可增强细胞免疫反应。
Biochem Biophys Rep. 2025 Jul 15;43:102159. doi: 10.1016/j.bbrep.2025.102159. eCollection 2025 Sep.
5
Cost-effectiveness of using prognostic information to select women with breast cancer for adjuvant systemic therapy.利用预后信息为乳腺癌患者选择辅助性全身治疗的成本效益
Health Technol Assess. 2006 Sep;10(34):iii-iv, ix-xi, 1-204. doi: 10.3310/hta10340.
6
Nanoparticle conjugation of ginsenoside Rh2 enhanced antitumor efficacy on hepatocellular carcinoma.人参皂苷Rh2的纳米颗粒缀合物增强了对肝细胞癌的抗肿瘤疗效。
Sci Rep. 2025 Aug 8;15(1):29111. doi: 10.1038/s41598-025-15236-w.
7
GFPBW1, a β-glucan from Grifola frondosa as vaccine adjuvant: APCs activation and maturation.姬松茸来源的β-葡聚糖 GFPBW1 作为疫苗佐剂:APC 的激活和成熟。
Acta Pharmacol Sin. 2024 Nov;45(11):2394-2404. doi: 10.1038/s41401-024-01330-8. Epub 2024 Jun 21.
8
Tetrandrine augments melanoma cell immunogenicity via dual inhibition of autophagic flux and proteasomal activity enhancing MHC-I presentation.汉防己甲素通过双重抑制自噬流和蛋白酶体活性增强MHC-I呈递来增强黑色素瘤细胞的免疫原性。
Acta Pharmacol Sin. 2025 Feb 27. doi: 10.1038/s41401-025-01507-9.
9
Liposomal co-encapsulation of a novel gemini lipopeptide and a CpG-ODN induces a strong Th1 response with the co-activation of a Th2/Th17 profile and high antibody levels.一种新型 Gemini 脂肽和一种 CpG-ODN 的脂质体共包封诱导了强烈的 Th1 反应,并伴随着 Th2/Th17 谱的共同激活以及高抗体水平。
Vaccine. 2024 Mar 19;42(8):1953-1965. doi: 10.1016/j.vaccine.2024.02.011. Epub 2024 Feb 19.
10
Adjuvant combination and antigen multimerization shape neutralizing antibody and T cell responses to a SARS-CoV-2 RBD subunit vaccine.辅助组合和抗原多聚化塑造了针对严重急性呼吸综合征冠状病毒2受体结合域亚单位疫苗的中和抗体和T细胞反应。
Front Immunol. 2025 Jul 17;16:1610422. doi: 10.3389/fimmu.2025.1610422. eCollection 2025.

本文引用的文献

1
Linking vaccine adjuvant mechanisms of action to function.将疫苗佐剂的作用机制与功能相联系。
Sci Immunol. 2025 Feb 14;10(104):eado5937. doi: 10.1126/sciimmunol.ado5937.
2
Lipid nanoparticles encapsulating both adjuvant and antigen mRNA improve influenza immune cross-protection in mice.包裹佐剂和抗原mRNA的脂质纳米颗粒可增强小鼠流感免疫交叉保护作用。
Biomaterials. 2025 Jun;317:123039. doi: 10.1016/j.biomaterials.2024.123039. Epub 2024 Dec 22.
3
Biodistribution and mechanisms of action of MF59 and MF59-like adjuvants.MF59及类MF59佐剂的生物分布与作用机制
J Control Release. 2025 Feb 10;378:573-587. doi: 10.1016/j.jconrel.2024.12.044. Epub 2024 Dec 25.
4
HepB-CpG vs HepB-Alum Vaccine in People With HIV and Prior Vaccine Nonresponse: The BEe-HIVe Randomized Clinical Trial.乙肝-CpG疫苗与乙肝-铝盐疫苗在HIV感染者及既往疫苗无应答者中的比较:BEe-HIVe随机临床试验
JAMA. 2025 Jan 28;333(4):295-306. doi: 10.1001/jama.2024.24490.
5
Adjuvant system AS01: from mode of action to effective vaccines.佐剂系统 AS01:从作用模式到有效疫苗。
Expert Rev Vaccines. 2024 Jan-Dec;23(1):715-729. doi: 10.1080/14760584.2024.2382725. Epub 2024 Aug 5.
6
Virus-like structures for combination antigen protein mRNA vaccination.用于组合抗原蛋白 mRNA 疫苗接种的病毒样结构。
Nat Nanotechnol. 2024 Aug;19(8):1224-1233. doi: 10.1038/s41565-024-01679-1. Epub 2024 May 27.
7
Review: Unravelling the Role of DNA Sensing in Alum Adjuvant Activity.综述:解析DNA传感在明矾佐剂活性中的作用
Discov Immunol. 2022 Dec 29;2(1):kyac012. doi: 10.1093/discim/kyac012. eCollection 2023.
8
Rare ginsenosides: A unique perspective of ginseng research.稀有皂苷:人参研究的独特视角。
J Adv Res. 2024 Dec;66:303-328. doi: 10.1016/j.jare.2024.01.003. Epub 2024 Jan 7.
9
Adjuvant AS01 activates human monocytes for costimulation and systemic inflammation.佐剂 AS01 激活人单核细胞进行共刺激和全身炎症反应。
Vaccine. 2024 Jan 12;42(2):229-238. doi: 10.1016/j.vaccine.2023.12.010. Epub 2023 Dec 7.
10
Ginsenoside Rh2 enhances immune surveillance of natural killer (NK) cells via inhibition of ERp5 in breast cancer.人参皂苷 Rh2 通过抑制乳腺癌细胞中的 ERp5 增强自然杀伤 (NK) 细胞的免疫监视。
Phytomedicine. 2024 Jan;123:155180. doi: 10.1016/j.phymed.2023.155180. Epub 2023 Nov 10.