• 文献检索
  • 文档翻译
  • 深度研究
  • 学术资讯
  • Suppr Zotero 插件Zotero 插件
  • 邀请有礼
  • 套餐&价格
  • 历史记录
应用&插件
Suppr Zotero 插件Zotero 插件浏览器插件Mac 客户端Windows 客户端微信小程序
定价
高级版会员购买积分包购买API积分包
服务
文献检索文档翻译深度研究API 文档MCP 服务
关于我们
关于 Suppr公司介绍联系我们用户协议隐私条款
关注我们

Suppr 超能文献

核心技术专利:CN118964589B侵权必究
粤ICP备2023148730 号-1Suppr @ 2026

文献检索

告别复杂PubMed语法,用中文像聊天一样搜索,搜遍4000万医学文献。AI智能推荐,让科研检索更轻松。

立即免费搜索

文件翻译

保留排版,准确专业,支持PDF/Word/PPT等文件格式,支持 12+语言互译。

免费翻译文档

深度研究

AI帮你快速写综述,25分钟生成高质量综述,智能提取关键信息,辅助科研写作。

立即免费体验

六味地黄丸通过上调Sirt1表达并抑制Wnt/β-连环蛋白信号通路来抑制内皮-间充质转化,从而减轻肾纤维化。

Liu Wei Di Huang Decoction Alleviates Renal Fibrosis by Inhibiting Endothelial Mesenchymal Transitions via Upregulating Sirt1 Expression and Inhibiting the Wnt/β-Catenin Signaling Pathway.

作者信息

Wang Hui, Chen Shuang-Shuang, Zhang Yong-Xian, Gao Hai-Bo, Meng Bin, Wu Wei-Yu, Tang Qun

机构信息

Medical School, Hunan University of Chinese Medicine, Changsha, 410208, People's Republic of China.

The 960th Hospital of the PLA Joint Logistics Support Force, Jinan, Shandong, 250000, People's Republic of China.

出版信息

Drug Des Devel Ther. 2025 Jul 30;19:6587-6603. doi: 10.2147/DDDT.S517938. eCollection 2025.

DOI:10.2147/DDDT.S517938
PMID:40761667
原文链接:https://pmc.ncbi.nlm.nih.gov/articles/PMC12320141/
Abstract

BACKGROUND

Renal fibrosis (RF) is the final outcome of chronic kidney disease (CKD), which can be triggered by various factors. Liuwei Dihuang Decoction (LWDHD) has been clinically established as an effective treatment for CKD, demonstrating anti-inflammatory, antioxidant, and antifibrotic effects. However, the specific molecular mechanisms underlying the therapeutic effectiveness of LWDHD remain unknown.

AIM

Prediction of key active ingredients, targets, and mechanistic pathways of LWDHD in RF treatment.

MATERIALS AND METHODS

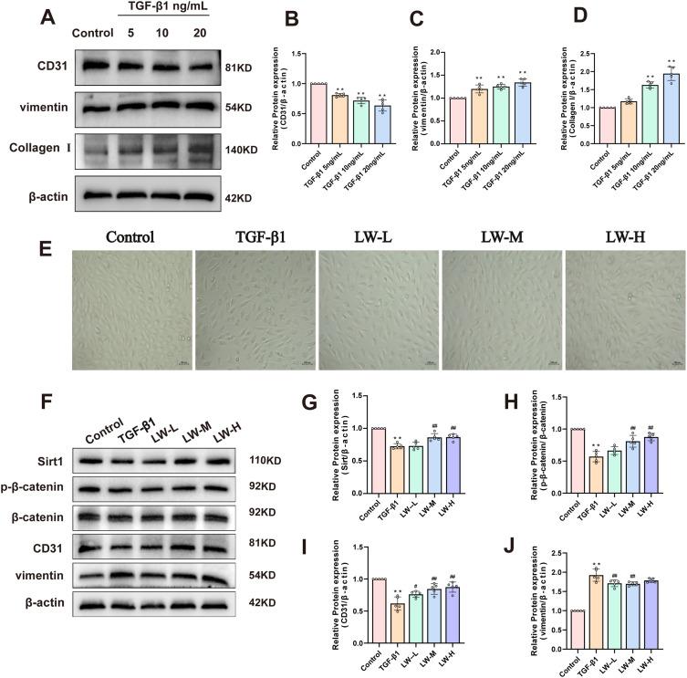
The bioactive components of LWDHD were identified and quantified using ultra-performance liquid chromatography-tandem quadrupole mass spectrometry (UHPLC-MS/MS). A network pharmacology approach was employed to predict the key targets of these bioactive components. A rat model of renal tubulointerstitial fibrosis was created through unilateral ureteral obstruction (UUO). Rats were divided into six groups: sham operation, UUO, low-dose LWDHD (LW-L), medium-dose LWDHD (LW-M), high-dose LWDHD (LW-H), and enalapril group. Continuous gavage of treatments was administered for 2 weeks. The renal tissues were histopathologically assessed, including HE, Masson's trichrome, and Sirius red staining, immunohistochemistry, co-staining and Western blot analysis to evaluate the effects of LWDHD on renal fibrosis. Transforming growth factor beta-1 (TGF-β1) was employed to stimulate endothelial-mesenchymal transition (EndMT) in EA.hy926 cells. The inhibitory effect of LWDHD on EndMT was validated through cellular morphology observations, Western blotting, and immunofluorescence assays.

RESULTS

LWDHD showed promise as a therapeutic agent by alleviating renal pathological injury and lowering collagen fiber accumulation. It enhanced Sirt1 expression while inhibiting the Wnt/β-catenin signaling pathway. Moreover, LWDHD increased the levels of the endothelial marker CD31 and decreased the expression of fibrosis-associated proteins, such as α-smooth muscle actin (α-SMA) and vimentin, thereby mitigating renal fibrosis.

CONCLUSION

LWDHD has the potential to alleviate renal fibrosis, possibly through the upregulation of Sirt1, which inhibits the Wnt/β-catenin signaling pathway and thereby reduces EndMT.

摘要

背景

肾纤维化(RF)是慢性肾脏病(CKD)的最终结局,可由多种因素引发。六味地黄丸(LWDHD)在临床上已被确认为治疗CKD的有效药物,具有抗炎、抗氧化和抗纤维化作用。然而,LWDHD治疗效果的具体分子机制尚不清楚。

目的

预测LWDHD在RF治疗中的关键活性成分、靶点和作用机制途径。

材料与方法

采用超高效液相色谱-串联四极杆质谱(UHPLC-MS/MS)对LWDHD的生物活性成分进行鉴定和定量。采用网络药理学方法预测这些生物活性成分的关键靶点。通过单侧输尿管梗阻(UUO)建立肾小管间质纤维化大鼠模型。将大鼠分为六组:假手术组、UUO组、低剂量LWDHD组(LW-L)、中剂量LWDHD组(LW-M)、高剂量LWDHD组(LW-H)和依那普利组。连续灌胃给药2周。对肾组织进行组织病理学评估,包括苏木精-伊红(HE)染色、Masson三色染色和天狼星红染色、免疫组织化学、共染色和蛋白质印迹分析,以评估LWDHD对肾纤维化的影响。采用转化生长因子β1(TGF-β1)刺激EA.hy926细胞发生内皮-间质转化(EndMT)。通过细胞形态观察、蛋白质印迹和免疫荧光分析验证LWDHD对EndMT的抑制作用。

结果

LWDHD通过减轻肾脏病理损伤和降低胶原纤维积累,显示出作为治疗药物的潜力。它增强了Sirt1的表达,同时抑制了Wnt/β-连环蛋白信号通路。此外,LWDHD增加了内皮标志物CD31的水平,降低了纤维化相关蛋白如α-平滑肌肌动蛋白(α-SMA)和波形蛋白的表达,从而减轻了肾纤维化。

结论

LWDHD有可能减轻肾纤维化,可能是通过上调Sirt1,抑制Wnt/β-连环蛋白信号通路,从而减少EndMT实现的。

https://cdn.ncbi.nlm.nih.gov/pmc/blobs/eb0a/12320141/a3dacd83a4ed/DDDT-19-6587-g0008.jpg
https://cdn.ncbi.nlm.nih.gov/pmc/blobs/eb0a/12320141/d1785bab86dc/DDDT-19-6587-g0001.jpg
https://cdn.ncbi.nlm.nih.gov/pmc/blobs/eb0a/12320141/6a6bb5f457e4/DDDT-19-6587-g0002.jpg
https://cdn.ncbi.nlm.nih.gov/pmc/blobs/eb0a/12320141/bf6ed57771ce/DDDT-19-6587-g0003.jpg
https://cdn.ncbi.nlm.nih.gov/pmc/blobs/eb0a/12320141/3b95fb8a3183/DDDT-19-6587-g0004.jpg
https://cdn.ncbi.nlm.nih.gov/pmc/blobs/eb0a/12320141/82e849a2fcec/DDDT-19-6587-g0005.jpg
https://cdn.ncbi.nlm.nih.gov/pmc/blobs/eb0a/12320141/9f45090b7fb4/DDDT-19-6587-g0006.jpg
https://cdn.ncbi.nlm.nih.gov/pmc/blobs/eb0a/12320141/4c258093a622/DDDT-19-6587-g0007.jpg
https://cdn.ncbi.nlm.nih.gov/pmc/blobs/eb0a/12320141/a3dacd83a4ed/DDDT-19-6587-g0008.jpg
https://cdn.ncbi.nlm.nih.gov/pmc/blobs/eb0a/12320141/d1785bab86dc/DDDT-19-6587-g0001.jpg
https://cdn.ncbi.nlm.nih.gov/pmc/blobs/eb0a/12320141/6a6bb5f457e4/DDDT-19-6587-g0002.jpg
https://cdn.ncbi.nlm.nih.gov/pmc/blobs/eb0a/12320141/bf6ed57771ce/DDDT-19-6587-g0003.jpg
https://cdn.ncbi.nlm.nih.gov/pmc/blobs/eb0a/12320141/3b95fb8a3183/DDDT-19-6587-g0004.jpg
https://cdn.ncbi.nlm.nih.gov/pmc/blobs/eb0a/12320141/82e849a2fcec/DDDT-19-6587-g0005.jpg
https://cdn.ncbi.nlm.nih.gov/pmc/blobs/eb0a/12320141/9f45090b7fb4/DDDT-19-6587-g0006.jpg
https://cdn.ncbi.nlm.nih.gov/pmc/blobs/eb0a/12320141/4c258093a622/DDDT-19-6587-g0007.jpg
https://cdn.ncbi.nlm.nih.gov/pmc/blobs/eb0a/12320141/a3dacd83a4ed/DDDT-19-6587-g0008.jpg

相似文献

1
Liu Wei Di Huang Decoction Alleviates Renal Fibrosis by Inhibiting Endothelial Mesenchymal Transitions via Upregulating Sirt1 Expression and Inhibiting the Wnt/β-Catenin Signaling Pathway.六味地黄丸通过上调Sirt1表达并抑制Wnt/β-连环蛋白信号通路来抑制内皮-间充质转化,从而减轻肾纤维化。
Drug Des Devel Ther. 2025 Jul 30;19:6587-6603. doi: 10.2147/DDDT.S517938. eCollection 2025.
2
Da-yuan-yin decoction alleviates bleomycin-induced pulmonary injury by inhibiting epithelial-mesenchymal transition via E-cadherin/β-catenin complex restoration.大元饮通过恢复E-钙黏蛋白/β-连环蛋白复合物抑制上皮-间质转化,从而减轻博来霉素诱导的肺损伤。
J Ethnopharmacol. 2025 Jun 14;351:120148. doi: 10.1016/j.jep.2025.120148.
3
Shenling Tongqiao powder targets TGF-β1/Smad-Wnt/β-catenin axis to suppress epithelial-mesenchymal transition in chronic rhinosinusitis.参苓通窍散靶向转化生长因子-β1/ Smad- Wnt/β-连环蛋白轴以抑制慢性鼻窦炎中的上皮-间质转化。
Phytomedicine. 2025 Sep;145:157065. doi: 10.1016/j.phymed.2025.157065. Epub 2025 Jul 11.
4
Xiaoyu Xiezhuo Decoction Ameliorates Tubulointerstitial Fibrosis by Modulating Gut-Kidney Axis and Aldosterone Signaling Pathway in UUO Rats.泻浊愈瘀方通过调节单侧输尿管梗阻大鼠的肠-肾轴和醛固酮信号通路改善肾小管间质纤维化
FASEB J. 2025 Jul 31;39(14):e70861. doi: 10.1096/fj.202501201R.
5
Mechanism of Sangqi Qingxuan Liquid in Alleviating Vascular Endothelial Injury in Hypertension Focuses on β-Catenin.桑七清眩液减轻高血压血管内皮损伤的机制聚焦于β-连环蛋白。
Chin J Integr Med. 2025 Jun 13. doi: 10.1007/s11655-025-4013-8.
6
Study on the modulation of kidney and liver function of rats with diabetic nephropathy by Huidouba through metabolomics.回豆巴通过代谢组学对糖尿病肾病大鼠肝肾功 能的调节作用研究
J Ethnopharmacol. 2025 Jun 11;351:120136. doi: 10.1016/j.jep.2025.120136.
7
Sang-Bai-Pi extract and its constituent regiafuran C ameliorate renal fibrosis through TGF-β/Smad and Wnt/β-catenin signaling pathways.桑白皮提取物及其成分雷吉呋喃C通过TGF-β/Smad和Wnt/β-连环蛋白信号通路改善肾纤维化。
Phytomedicine. 2025 Jan;136:156351. doi: 10.1016/j.phymed.2024.156351. Epub 2024 Dec 27.
8
Inhibitory effects of Eplerenone on angiogenesis via modulating SGK1/TGF-β pathway in contralateral kidney of CKD pregnancy rats.依普利酮通过调节 CKD 妊娠大鼠对侧肾脏 SGK1/TGF-β 通路抑制血管生成。
Cell Signal. 2024 Oct;122:111346. doi: 10.1016/j.cellsig.2024.111346. Epub 2024 Aug 13.
9
microRNA-29b prevents renal fibrosis by attenuating renal tubular epithelial cell-mesenchymal transition through targeting the PI3K/AKT pathway.微小RNA-29b通过靶向PI3K/AKT途径减弱肾小管上皮细胞-间充质转化来预防肾纤维化。
Int Urol Nephrol. 2021 Sep;53(9):1941-1950. doi: 10.1007/s11255-021-02836-4. Epub 2021 Mar 19.
10
Plastrum Testudinis Stimulates Bone Formation through Wnt/β-catenin Signaling Pathway Regulated by miR-214.龟甲通过miR-214调控的Wnt/β-连环蛋白信号通路刺激骨形成。
Chin J Integr Med. 2025 May 13. doi: 10.1007/s11655-025-4012-9.

本文引用的文献

1
Cross-talk of renal cells through WNT signal transduction in the development of fibrotic kidneys.在纤维化肾脏发育过程中,肾细胞通过WNT信号转导的相互作用。
Front Cell Dev Biol. 2025 Feb 12;12:1517181. doi: 10.3389/fcell.2024.1517181. eCollection 2024.
2
Cardiorenal syndrome: clinical diagnosis, molecular mechanisms and therapeutic strategies.心肾综合征:临床诊断、分子机制及治疗策略
Acta Pharmacol Sin. 2025 Feb 5. doi: 10.1038/s41401-025-01476-z.
3
Network Pharmacology Combined With Metabolomics Reveals the Mechanism of Yangxuerongjin Pill Against Type 2 Diabetic Peripheral Neuropathy in Rats.
网络药理学联合代谢组学揭示养血荣筋丸抗大鼠2型糖尿病周围神经病变的机制
Drug Des Devel Ther. 2025 Jan 16;19:325-347. doi: 10.2147/DDDT.S473146. eCollection 2025.
4
Poria cocos: traditional uses, triterpenoid components and their renoprotective pharmacology.茯苓:传统用途、三萜类成分及其肾脏保护药理学。
Acta Pharmacol Sin. 2025 Apr;46(4):836-851. doi: 10.1038/s41401-024-01404-7. Epub 2024 Oct 31.
5
Huangqi-Danshen Decoction Against Renal Fibrosis in UUO Mice via TGF-β1 Induced Downstream Signaling Pathway.黄芪丹参汤通过 TGF-β1 诱导的下游信号通路防治 UUO 小鼠肾纤维化。
Drug Des Devel Ther. 2024 Sep 14;18:4119-4134. doi: 10.2147/DDDT.S457100. eCollection 2024.
6
Therapeutic application of traditional Chinese medicine in kidney disease: Sirtuins as potential targets.中医在肾脏疾病中的治疗应用:沉默调节蛋白作为潜在靶点。
Biomed Pharmacother. 2023 Nov;167:115499. doi: 10.1016/j.biopha.2023.115499. Epub 2023 Sep 22.
7
Guben Xiezhuo Decoction inhibits M1 polarization through the Raf1/p-Elk1 signaling axis to attenuate renal interstitial fibrosis.固本泄浊方通过 Raf1/p-Elk1 信号轴抑制 M1 极化从而减轻肾间质纤维化。
J Ethnopharmacol. 2024 Jan 30;319(Pt 2):117189. doi: 10.1016/j.jep.2023.117189. Epub 2023 Sep 15.
8
Sirtuin 6 protects against podocyte injury by blocking the renin-angiotensin system by inhibiting the Wnt1/β-catenin pathway.Sirtuin 6 通过抑制 Wnt1/β-catenin 通路阻断肾素-血管紧张素系统,从而防止足细胞损伤。
Acta Pharmacol Sin. 2024 Jan;45(1):137-149. doi: 10.1038/s41401-023-01148-w. Epub 2023 Aug 28.
9
Celastrol attenuates diabetic nephropathy by upregulating SIRT1-mediated inhibition of EZH2related wnt/β-catenin signaling.雷公藤红素通过上调 SIRT1 介导的 EZH2 相关 Wnt/β-连环蛋白信号通路抑制作用减轻糖尿病肾病。
Int Immunopharmacol. 2023 Sep;122:110584. doi: 10.1016/j.intimp.2023.110584. Epub 2023 Jul 14.
10
Piperlonguminine attenuates renal fibrosis by inhibiting TRPC6.千里光碱通过抑制 TRPC6 减轻肾纤维化。
J Ethnopharmacol. 2023 Sep 15;313:116561. doi: 10.1016/j.jep.2023.116561. Epub 2023 Apr 29.