Suppr超能文献

双模式免疫疗法:超声响应性锌基纳米收缩剂协同激活GAS-STING通路以增强肿瘤超声金属免疫疗法。

Dual-mode immunotherapy: ultrasound responsive zinc-based nano-contract agents synergistically activate the GAS-STING pathway for enhanced tumor sono-metalloimmunotherapy.

作者信息

Zeng Xinyu, Wang Xiaoxuan, Zhao Yading, Guo Lu, Sun Xiao, Shang Mengmeng, Huang Shuting, Liu Rui, Zhang Jialu, Xiao Shan, Shi Dandan, Cong Ning, Li Jie

机构信息

Department of Ultrasound, Qilu Hospital of Shandong University, Jinan, Shandong 250012, China.

Department of Ultrasound, Qilu Hospital of Shandong University, Jinan, Shandong 250012, China; Department of Ultrasound, Qilu Hospital (Qingdao) of Shandong University, Qingdao, Shandong 266035, China.

出版信息

Ultrason Sonochem. 2025 Aug 4;120:107494. doi: 10.1016/j.ultsonch.2025.107494.

Abstract

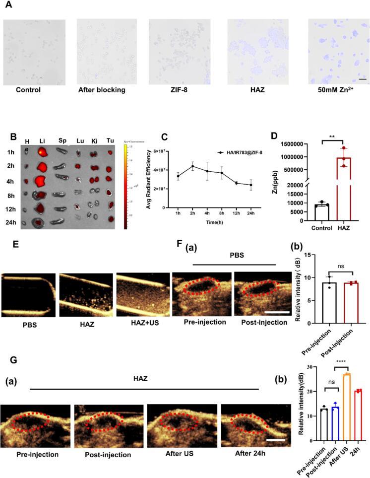
Triple-negative breast cancer has previously been considered to a weak tumor immunogenicity. A strategy combining sono-immunotherapy and metal ion interference therapy holds promise for the tumor immune environment. 2,2-azobis[2-(2-imidazolin-2-yl)propane] dihydrochloride (AIPH), functioning as a sonosensitizer, can produce alkyl radicals that can trigger sono-oxidative stress in neoplastic cells. Metal ion interference therapy has also demonstrated promise as an immunotherapy. However, the AIPH's chemical instability and the metal ions are limited by the short half-life of blood components and the lack of specificity. Herein, we developed a multifunctional nanoparticle HA/AIPH@ZIF-8 (HAZ), which incorporates hyaluronic acid (HA) specifically targeting CD44 receptors. This design aims to facilitate the targeted accumulation of nanoparticles within tumor microenvironments. HAZ amplifies sono-oxidative stress and the release of mitochondrial DNA and nuclear DNA damage. Both dsDNA and zeolitic imidazolate framework (ZIF-8) derived zinc ions (Zn) to facilitate the STING pathway and immunogenic cell death (ICD) mediated maturation of dendritic cells, infiltration of cytotoxic T lymphocytes(CTLs), the nitrogen produced by the dehydration of AIPH can increase the acoustic cavitation effect, promoting HAZ penetration at the tumor. The real-time ultrasound imaging capabilities of HAZ are also attributed to the generation of nitrogen. In general, HAZ-mediated sonodynamic therapy (SDT) might offer contrast-enhanced imaging and an efficient anticancer sono-metalloimmunotherapy.

摘要

三阴性乳腺癌以前被认为具有较弱的肿瘤免疫原性。一种将声动力免疫疗法和金属离子干扰疗法相结合的策略有望改善肿瘤免疫环境。2,2-偶氮二[2-(2-咪唑啉-2-基)丙烷]二盐酸盐(AIPH)作为一种声敏剂,可产生烷基自由基,从而在肿瘤细胞中引发声氧化应激。金属离子干扰疗法作为一种免疫疗法也已展现出前景。然而,AIPH的化学不稳定性以及金属离子受血液成分半衰期短和缺乏特异性的限制。在此,我们开发了一种多功能纳米颗粒HA/AIPH@ZIF-8(HAZ),它包含特异性靶向CD44受体的透明质酸(HA)。这种设计旨在促进纳米颗粒在肿瘤微环境中的靶向积累。HAZ可放大声氧化应激以及线粒体DNA和核DNA损伤的释放。双链DNA和沸石咪唑酯骨架(ZIF-8)衍生的锌离子(Zn)都有助于刺激干扰素基因(STING)通路以及免疫原性细胞死亡(ICD)介导的树突状细胞成熟、细胞毒性T淋巴细胞(CTL)浸润,AIPH脱水产生的氮气可增强声空化效应,促进HAZ在肿瘤部位的渗透。HAZ的实时超声成像能力也归因于氮气的产生。总体而言,HAZ介导的声动力疗法(SDT)可能提供对比增强成像以及高效的抗癌声金属免疫疗法。

https://cdn.ncbi.nlm.nih.gov/pmc/blobs/de8c/12345331/02e81ea9905e/gr2.jpg

文献检索

告别复杂PubMed语法,用中文像聊天一样搜索,搜遍4000万医学文献。AI智能推荐,让科研检索更轻松。

立即免费搜索

文件翻译

保留排版,准确专业,支持PDF/Word/PPT等文件格式,支持 12+语言互译。

免费翻译文档

深度研究

AI帮你快速写综述,25分钟生成高质量综述,智能提取关键信息,辅助科研写作。

立即免费体验