Suppr超能文献

在神经元中,膜骨架通过钙信号传导持续重塑。

The membrane skeleton is constitutively remodeled in neurons by calcium signaling.

作者信息

Heller Evan, Kurup Naina, Zhuang Xiaowei

机构信息

Howard Hughes Medical Institute, Harvard University, Cambridge, MA, USA.

Department of Chemistry and Chemical Biology, Harvard University, Cambridge, MA, USA.

出版信息

Science. 2025 Aug 7;389(6760):eadn6712. doi: 10.1126/science.adn6712.

Abstract

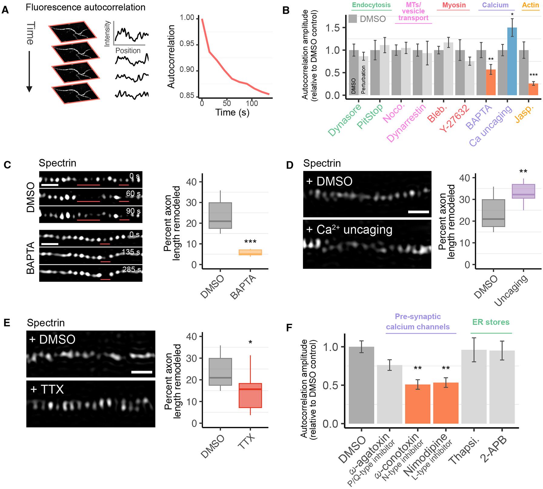
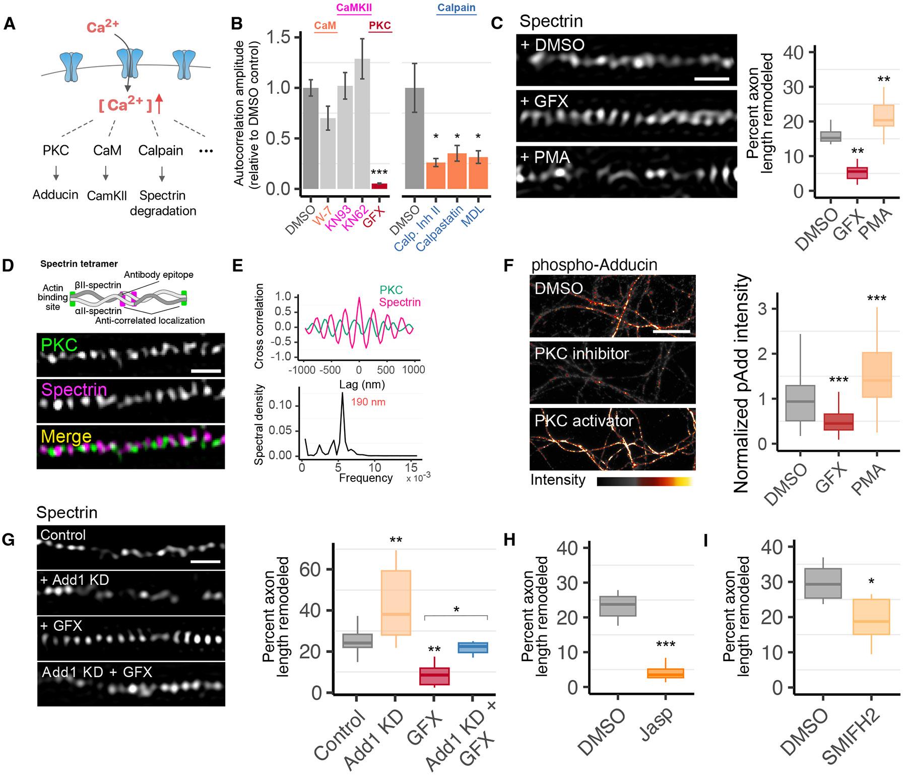
The membrane skeleton in neurons adopts a periodic lattice structure in which actin filaments, capped by adducin and tropomodulin, form ring-shaped structures connected by spectrin tetramers along neurites. This membrane-associated periodic skeleton (MPS) is important for many neuronal functions. Using live-cell super-resolution imaging, we found that the MPS is surprisingly dynamic, undergoing local disassembly and reformation constitutively in axons. MPS remodeling is driven by calcium signaling, leading to actin-ring destabilization through protein kinase C-mediated adducin phosphorylation and to spectrin degradation by calpain. Formin, an actin-nucleating and -polymerizing enzyme, plays a dual role in MPS remodeling and maintenance. MPS remodeling is enhanced by neuronal activity and functionally facilitates endocytosis. Our results highlight the importance of a dynamic membrane skeletal structure in neuronal function.

摘要

神经元中的膜骨架采用周期性晶格结构,其中由内收蛋白和原肌球蛋白加帽的肌动蛋白丝形成沿神经突由血影蛋白四聚体连接的环形结构。这种膜相关的周期性骨架(MPS)对许多神经元功能很重要。利用活细胞超分辨率成像,我们发现MPS出人意料地具有动态性,在轴突中持续进行局部拆卸和重新形成。MPS重塑由钙信号驱动,通过蛋白激酶C介导的内收蛋白磷酸化导致肌动蛋白环不稳定,并由钙蛋白酶导致血影蛋白降解。formin,一种肌动蛋白成核和聚合酶,在MPS重塑和维持中起双重作用。神经元活动增强MPS重塑,并且在功能上促进内吞作用。我们的结果突出了动态膜骨架结构在神经元功能中的重要性。

https://cdn.ncbi.nlm.nih.gov/pmc/blobs/8d37/12333566/e2c03294b3f7/nihms-2098478-f0001.jpg

文献检索

告别复杂PubMed语法,用中文像聊天一样搜索,搜遍4000万医学文献。AI智能推荐,让科研检索更轻松。

立即免费搜索

文件翻译

保留排版,准确专业,支持PDF/Word/PPT等文件格式,支持 12+语言互译。

免费翻译文档

深度研究

AI帮你快速写综述,25分钟生成高质量综述,智能提取关键信息,辅助科研写作。

立即免费体验