Zhu Bing, Ma Ning, Liu Zhi-Chao, Zheng Qian-Wen, Liang Xin, Chen Yu, Wang Yi-Kang, Cao Hui-Jun, Xia Ji, Xu Sheng, Qiu Xiao-Song, Huang Jing-Yi, Ding Kai, Xiang Yan-Jun, Zhang Xi-Ran, Qiu Lin, Chen Wei, Wang Xiang, Long Lingyun, Ni Qian-Zhi, Li Zhi-Gang, Yao Fan, Li Jing-Jing
Shanghai Institute of Nutrition and Health, University of Chinese Academy of Sciences, Chinese Academy of Sciences, Shanghai, China.
Zhejiang Key Laboratory of Imaging and Interventional Medicine, Zhejiang Engineering Research Center of Interventional Medicine Engineering and Biotechnology, The Fifth Affiliated Hospital of Wenzhou Medical University,Department of Radiology, Lishui Central Hospital, Lishui, Zhejiang, China.
J Immunother Cancer. 2025 Aug 6;13(8):e012044. doi: 10.1136/jitc-2025-012044.
Despite a series of attempts during the last decades, the prognosis for esophageal squamous cell carcinoma (ESCC) remains poor. Although clinical immunotherapy trials have shown encouraging results, their benefits are limited. This study aims to identify novel targets for immunotherapy in ESCC.
ESCC cell lines and mouse models were used to identify the tumor-promoting function of pancreatic progenitor cell differentiation and proliferation factor (PPDPF) and evaluate the effect of blockade of CD24. RNA sequencing was performed to profile transcriptomic changes upon PPDPF deficiency. Fluorescence microscopy-based phagocytosis assay and flow cytometry were employed to analyze macrophage phagocytosis. Immunoblotting, glutathione S-transferase-pulldown assay and co-immunoprecipitation assay were conducted to investigate the mechanism underlying the tumor-promoting role of PPDPF in ESCC. Clinical samples were analyzed to further validate the findings from preclinical models.
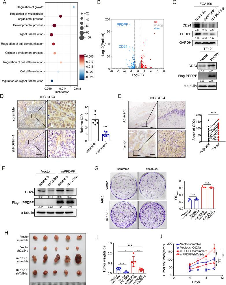
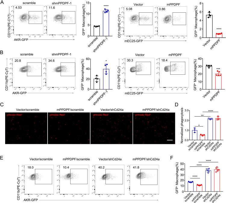
The expression of PPDPF was significantly upregulated in ESCC. Deficiency of PPDPF inhibited the development of ESCC in mice. Mechanistically, PPDPF interfered with the c-Myc-GSK3β interaction and enhanced the protein stability of c-Myc, which increased the expression of CD24 and therefore promoted immune escape from macrophage phagocytosis. Positive correlations between PPDPF, c-Myc, and CD24 were observed in clinical samples. Anti-CD24 monotherapy effectively inhibited the ESCC tumor growth in mice.
PPDPF acts as an oncoprotein in ESCC by positively regulating the c-Myc/CD24 axis. These findings provide a potential effective target for immunotherapy in ESCC.
尽管在过去几十年中进行了一系列尝试,但食管鳞状细胞癌(ESCC)的预后仍然很差。虽然临床免疫治疗试验已显示出令人鼓舞的结果,但其益处有限。本研究旨在确定ESCC免疫治疗的新靶点。
使用ESCC细胞系和小鼠模型来确定胰腺祖细胞分化和增殖因子(PPDPF)的促肿瘤功能,并评估阻断CD24的效果。进行RNA测序以分析PPDPF缺乏时的转录组变化。采用基于荧光显微镜的吞噬试验和流式细胞术分析巨噬细胞吞噬作用。进行免疫印迹、谷胱甘肽S-转移酶下拉试验和免疫共沉淀试验,以研究PPDPF在ESCC中发挥促肿瘤作用的机制。分析临床样本以进一步验证临床前模型的研究结果。
ESCC中PPDPF的表达显著上调。PPDPF缺乏可抑制小鼠ESCC的发展。机制上,PPDPF干扰c-Myc-GSK3β相互作用并增强c-Myc的蛋白质稳定性,从而增加CD24的表达,进而促进从巨噬细胞吞噬作用中免疫逃逸。在临床样本中观察到PPDPF、c-Myc和CD24之间呈正相关。抗CD24单药治疗有效抑制了小鼠ESCC肿瘤的生长。
PPDPF通过正向调节c-Myc/CD24轴在ESCC中发挥癌蛋白作用。这些发现为ESCC免疫治疗提供了一个潜在的有效靶点。