Suppr超能文献

缺乏会损害雌性小鼠的生育能力。

deficiency impairs fertility in female mice.

作者信息

Wu Li, Shen Jiacheng, Hou Zhenzhen, Zhang Yinli, Bi Yan, Zhang Ran, Bai Heping, Ye Wen, Chen Kang, Zhu Jiang, Xi Chenxiang, Xu Yiliang, Kou Xiaochen, Zhao Yanhong, Li Chong, Fan Hengyu, Le Rongrong, Wang Yixuan, Xu Xiaocui, Xu Shaohua, Wang Hong, Gao Shaorong, Kang Lan

机构信息

Shanghai Key Laboratory of Maternal Fetal Medicine, Shanghai Institute of Maternal-Fetal Medicine and Gynecologic Oncology, Clinical and Translational Research Center, Shanghai First Maternity and Infant Hospital, School of Life Sciences and Technology, Tongji University, Shanghai 201204, China.

Frontier Science Center for Stem Cell Research, School of Life Sciences and Technology, Tongji University, Shanghai 200092, China.

出版信息

Fundam Res. 2025 Apr 19;5(4):1570-1580. doi: 10.1016/j.fmre.2025.04.008. eCollection 2025 Jul.

Abstract

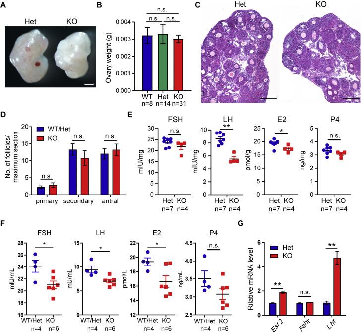
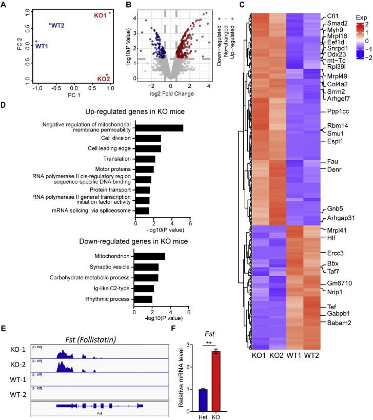
OBOX1 is a maternal factor involved in oogenesis and follicle development, yet its specific role remains unclear. Here, we demonstrated that knockout female mice exhibit subfertility, characterized by reduced litter size and impaired ovulation. These oocytes show minimal disruption in early embryonic development post-fertilization. However, deficiency leads to decreased levels of gonadotropins and female sex hormones, especially the luteinizing hormone (LH). Exogenous human chorionic gonadotropin (hCG) administration during superovulation failed to rescue the ovulation defect. Post-ovulation, the ovulation-related genes and serum progesterone levels were significantly reduced in -deficienct ovaries, accompanied by dysregulated steroidogenesis-related gene expression. Transcriptomic profiling of deficient metaphase II (MII) oocytes revealed downregulation of genes involved in mitochondrial energy metabolism and biosynthesis, and upregulation of genes associated with cell transport, transcription, RNA processing, translation. Further investigation revealed that follistatin gene expression was upregulated in both MII oocytes and ovaries of deficient mice, along with increased expression of , and NOTCH signaling components. These findings suggest that is essential for maintaining hormonal balance and ovulatory function through regulating oocyte-granulosa cell interactions and steroid hormone synthesis.

摘要

OBOX1是一种参与卵子发生和卵泡发育的母体因子,但其具体作用仍不清楚。在这里,我们证明了敲除雌性小鼠表现出生育力低下,其特征是窝产仔数减少和排卵受损。这些卵母细胞在受精后的早期胚胎发育中显示出最小程度的破坏。然而,缺陷导致促性腺激素和雌性性激素水平降低,尤其是促黄体生成素(LH)。在超排卵期间给予外源性人绒毛膜促性腺激素(hCG)未能挽救排卵缺陷。排卵后,排卵相关基因和血清孕酮水平在缺陷卵巢中显著降低,同时伴随着类固醇生成相关基因表达的失调。缺陷的中期II(MII)卵母细胞的转录组分析显示,参与线粒体能量代谢和生物合成的基因下调,而与细胞转运、转录、RNA加工、翻译相关的基因上调。进一步研究发现,在缺陷小鼠的MII卵母细胞和卵巢中,卵泡抑素基因表达上调,同时和NOTCH信号成分的表达增加。这些发现表明,OBOX1通过调节卵母细胞-颗粒细胞相互作用和类固醇激素合成,对于维持激素平衡和排卵功能至关重要。

https://cdn.ncbi.nlm.nih.gov/pmc/blobs/d273/12327860/a91aad007513/ga1.jpg

文献检索

告别复杂PubMed语法,用中文像聊天一样搜索,搜遍4000万医学文献。AI智能推荐,让科研检索更轻松。

立即免费搜索

文件翻译

保留排版,准确专业,支持PDF/Word/PPT等文件格式,支持 12+语言互译。

免费翻译文档

深度研究

AI帮你快速写综述,25分钟生成高质量综述,智能提取关键信息,辅助科研写作。

立即免费体验