• 文献检索
  • 文档翻译
  • 深度研究
  • 学术资讯
  • Suppr Zotero 插件Zotero 插件
  • 邀请有礼
  • 套餐&价格
  • 历史记录
应用&插件
Suppr Zotero 插件Zotero 插件浏览器插件Mac 客户端Windows 客户端微信小程序
定价
高级版会员购买积分包购买API积分包
服务
文献检索文档翻译深度研究API 文档MCP 服务
关于我们
关于 Suppr公司介绍联系我们用户协议隐私条款
关注我们

Suppr 超能文献

核心技术专利:CN118964589B侵权必究
粤ICP备2023148730 号-1Suppr @ 2026

文献检索

告别复杂PubMed语法,用中文像聊天一样搜索,搜遍4000万医学文献。AI智能推荐,让科研检索更轻松。

立即免费搜索

文件翻译

保留排版,准确专业,支持PDF/Word/PPT等文件格式,支持 12+语言互译。

免费翻译文档

深度研究

AI帮你快速写综述,25分钟生成高质量综述,智能提取关键信息,辅助科研写作。

立即免费体验

天冬酰胺合成酶通过代谢重编程调节谷氨酰胺酶抑制剂敏感性,并作为肝细胞癌的预后生物标志物。

Asparagine synthetase modulates glutaminase inhibitor sensitivity through metabolic reprogramming and serves as a prognostic biomarker in hepatocellular carcinoma.

作者信息

Gao Benjian, Zheng Dongning, Liu Hong, Guo Yu, Ye Yuntao, Chen Zhou, Yang Fengyi, Liu Jie, Zhang Guangnian, Feng Guoying, Liu Yongfa, Wang Qiang, Su Song, Yang Xiaoli, Li Bo

机构信息

Department of General Surgery (Hepatopancreatobiliary Surgery), The Affiliated Hospital of Southwest Medical University, Luzhou, China; Academician (Expert) Workstation of Sichuan Province, Metabolic Hepatobiliary and Pancreatic Diseases Key Laboratory of Luzhou City, The Affiliated Hospital of Southwest Medical University, Luzhou, China.

Department of General Surgery (Hepatopancreatobiliary Surgery), The Affiliated Hospital of Southwest Medical University, Luzhou, China; Academician (Expert) Workstation of Sichuan Province, Metabolic Hepatobiliary and Pancreatic Diseases Key Laboratory of Luzhou City, The Affiliated Hospital of Southwest Medical University, Luzhou, China; Department of Hepatobiliary Surgery, Dazhou Central Hospital, Dazhou, China.

出版信息

Redox Biol. 2025 Aug 5;86:103813. doi: 10.1016/j.redox.2025.103813.

DOI:10.1016/j.redox.2025.103813
PMID:40779838
原文链接:https://pmc.ncbi.nlm.nih.gov/articles/PMC12356003/
Abstract

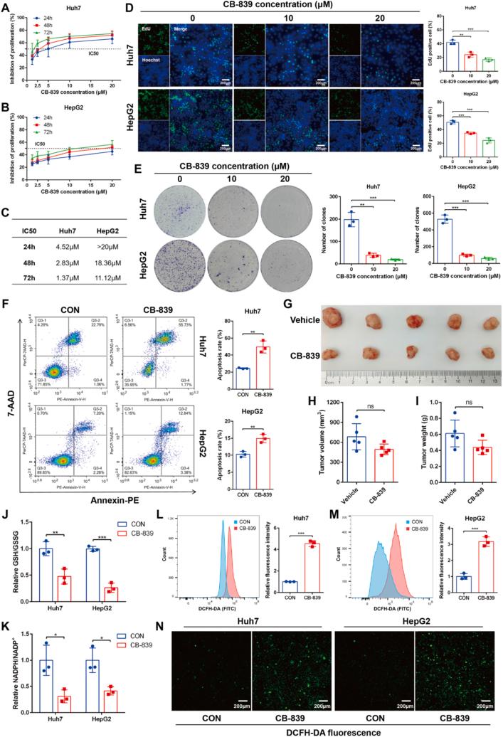
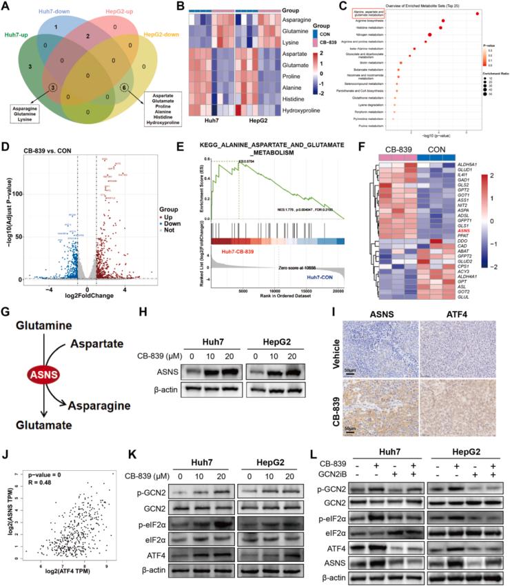
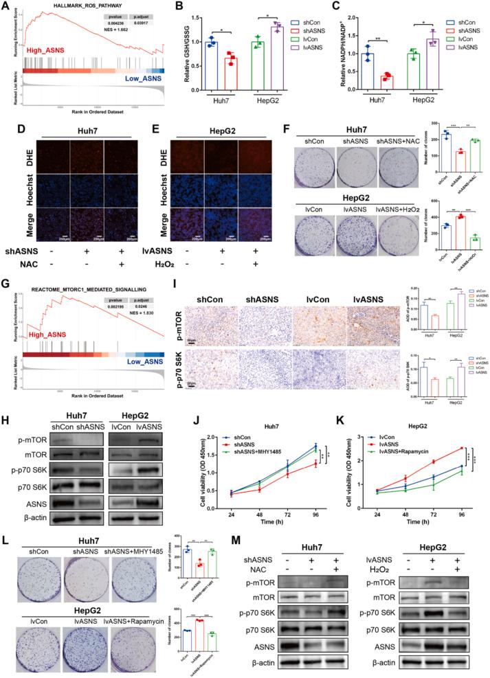
Glutamine addiction represents a metabolic vulnerability in hepatocellular carcinoma (HCC), making glutaminase inhibitor CB-839 therapy a promising approach. However, effective therapeutic strategies are not yet available. In this study, we aim to investigate the potential role of asparagine synthetase (ASNS) as a target for HCC therapy during CB-839 treatment. CB-839 suppressed HCC cell growth, triggered apoptosis, and induced oxidative stress along with the disruption of amino acid metabolism. Moreover, ASNS was induced by CB-839 treatment through the activation of the amino acid response pathway. ASNS was significantly upregulated in HCC tumor tissues and was positively associated with poor prognosis; indeed our results revealed that its overexpression facilitated the proliferation, migration, and invasion of HCC cells. Furthermore, ASNS increased glutaminolysis and glutathione synthesis through reprogramming glutamine metabolism to maintain intracellular redox homeostasis, thereby activating the mTOR pathway that contributed to HCC progression. ASNS knockdown sensitized HCC cells to CB-839 both in vitro and in vivo. Overall, ASNS modulated the sensitivity to CB-839 in HCC through metabolic reprogramming, potentially serving as a biomarker for CB-839 response and a promising therapeutic target for HCC.

摘要

谷氨酰胺成瘾代表了肝细胞癌(HCC)中的一种代谢脆弱性,这使得谷氨酰胺酶抑制剂CB - 839疗法成为一种有前景的方法。然而,目前尚未有有效的治疗策略。在本研究中,我们旨在探讨天冬酰胺合成酶(ASNS)在CB - 839治疗期间作为HCC治疗靶点的潜在作用。CB - 839抑制HCC细胞生长,引发细胞凋亡,并诱导氧化应激以及氨基酸代谢紊乱。此外,CB - 839处理通过激活氨基酸反应途径诱导ASNS表达。ASNS在HCC肿瘤组织中显著上调,且与预后不良呈正相关;事实上,我们的结果表明其过表达促进了HCC细胞的增殖、迁移和侵袭。此外,ASNS通过重新编程谷氨酰胺代谢增加谷氨酰胺分解和谷胱甘肽合成,以维持细胞内氧化还原稳态,从而激活促进HCC进展的mTOR途径。ASNS敲低在体外和体内均使HCC细胞对CB - 839敏感。总体而言,ASNS通过代谢重编程调节HCC对CB - 839的敏感性,可能作为CB - 839反应的生物标志物以及HCC的一个有前景的治疗靶点。

https://cdn.ncbi.nlm.nih.gov/pmc/blobs/9f73/12356003/ebc6a202be5e/gr8.jpg
https://cdn.ncbi.nlm.nih.gov/pmc/blobs/9f73/12356003/c9428ff299e8/ga1.jpg
https://cdn.ncbi.nlm.nih.gov/pmc/blobs/9f73/12356003/9816d5e11d94/gr1.jpg
https://cdn.ncbi.nlm.nih.gov/pmc/blobs/9f73/12356003/2e5c2a03a710/gr2.jpg
https://cdn.ncbi.nlm.nih.gov/pmc/blobs/9f73/12356003/7f4c7a327d7a/gr3.jpg
https://cdn.ncbi.nlm.nih.gov/pmc/blobs/9f73/12356003/cf9da26677b4/gr4.jpg
https://cdn.ncbi.nlm.nih.gov/pmc/blobs/9f73/12356003/022070de7c9d/gr5.jpg
https://cdn.ncbi.nlm.nih.gov/pmc/blobs/9f73/12356003/e58982f3d55a/gr6.jpg
https://cdn.ncbi.nlm.nih.gov/pmc/blobs/9f73/12356003/f6059fc8f27b/gr7.jpg
https://cdn.ncbi.nlm.nih.gov/pmc/blobs/9f73/12356003/ebc6a202be5e/gr8.jpg
https://cdn.ncbi.nlm.nih.gov/pmc/blobs/9f73/12356003/c9428ff299e8/ga1.jpg
https://cdn.ncbi.nlm.nih.gov/pmc/blobs/9f73/12356003/9816d5e11d94/gr1.jpg
https://cdn.ncbi.nlm.nih.gov/pmc/blobs/9f73/12356003/2e5c2a03a710/gr2.jpg
https://cdn.ncbi.nlm.nih.gov/pmc/blobs/9f73/12356003/7f4c7a327d7a/gr3.jpg
https://cdn.ncbi.nlm.nih.gov/pmc/blobs/9f73/12356003/cf9da26677b4/gr4.jpg
https://cdn.ncbi.nlm.nih.gov/pmc/blobs/9f73/12356003/022070de7c9d/gr5.jpg
https://cdn.ncbi.nlm.nih.gov/pmc/blobs/9f73/12356003/e58982f3d55a/gr6.jpg
https://cdn.ncbi.nlm.nih.gov/pmc/blobs/9f73/12356003/f6059fc8f27b/gr7.jpg
https://cdn.ncbi.nlm.nih.gov/pmc/blobs/9f73/12356003/ebc6a202be5e/gr8.jpg

相似文献

1
Asparagine synthetase modulates glutaminase inhibitor sensitivity through metabolic reprogramming and serves as a prognostic biomarker in hepatocellular carcinoma.天冬酰胺合成酶通过代谢重编程调节谷氨酰胺酶抑制剂敏感性,并作为肝细胞癌的预后生物标志物。
Redox Biol. 2025 Aug 5;86:103813. doi: 10.1016/j.redox.2025.103813.
2
Nuclear factor IA-mediated transcriptional regulation of crystallin αB inhibits hepatocellular carcinoma progression.核因子IA介导的晶状体蛋白αB转录调控抑制肝细胞癌进展。
Mol Clin Oncol. 2025 Jun 20;23(2):72. doi: 10.3892/mco.2025.2867. eCollection 2025 Aug.
3
Liensinine reshapes the immune microenvironment and enhances immunotherapy by reprogramming metabolism through the AMPK-HIF-1α axis in hepatocellular carcinoma.莲心碱通过激活腺苷酸活化蛋白激酶-低氧诱导因子-1α轴重编程代谢,重塑免疫微环境并增强肝细胞癌的免疫治疗效果。
J Exp Clin Cancer Res. 2025 Jul 15;44(1):208. doi: 10.1186/s13046-025-03477-6.
4
SNRPB/CCNB1 axis promotes hepatocellular carcinoma progression and cisplatin resistance through enhancing lipid metabolism reprogramming.SNRPB/CCNB1轴通过增强脂质代谢重编程促进肝细胞癌进展和顺铂耐药。
J Exp Clin Cancer Res. 2025 Jul 18;44(1):211. doi: 10.1186/s13046-025-03463-y.
5
mTOR regulates aerobic glycolysis through NEAT1 and nuclear paraspeckle-mediated mechanism in hepatocellular carcinoma.mTOR 通过 NEAT1 和核斑点介导的机制调节肝癌中的有氧糖酵解。
Theranostics. 2022 Apr 24;12(7):3518-3533. doi: 10.7150/thno.72581. eCollection 2022.
6
Integrated network pharmacology and experimental validation reveal EGFR/p53/Bcl-2-mediated anti-hepatocellular carcinoma effects of Zedoary Turmeric Oil.整合网络药理学与实验验证揭示莪术油通过EGFR/p53/Bcl-2介导的抗肝癌作用
J Ethnopharmacol. 2025 Jul 3;352:120241. doi: 10.1016/j.jep.2025.120241.
7
Prescription of Controlled Substances: Benefits and Risks管制药品的处方:益处与风险
8
Interplay between tumor mutation burden and the tumor microenvironment predicts the prognosis of pan-cancer anti-PD-1/PD-L1 therapy.肿瘤突变负荷与肿瘤微环境之间的相互作用可预测泛癌抗PD-1/PD-L1治疗的预后。
Front Immunol. 2025 Jul 24;16:1557461. doi: 10.3389/fimmu.2025.1557461. eCollection 2025.
9
Bioinformatics analysis and experimental studies reveal KPNA2 as a novel biomarker of hepatocellular carcinoma progression and telomere maintenance.生物信息学分析和实验研究表明,核转运蛋白α2(KPNA2)是肝细胞癌进展和端粒维持的一种新型生物标志物。
Eur J Med Res. 2025 Jul 16;30(1):628. doi: 10.1186/s40001-025-02866-z.
10
CCT196969 inhibits TNBC by targeting the HDAC5/RXRA/ASNS axis to down-regulate asparagine synthesis.CCT196969通过靶向HDAC5/RXRA/ASNS轴来下调天冬酰胺合成,从而抑制三阴性乳腺癌。
J Exp Clin Cancer Res. 2025 Aug 8;44(1):231. doi: 10.1186/s13046-025-03494-5.

本文引用的文献

1
Stanniocalcin 2 governs cancer cell adaptation to nutrient insufficiency through alleviation of oxidative stress.Stanniocalcin 2 通过减轻氧化应激来调控癌细胞对营养不足的适应。
Cell Death Dis. 2024 Aug 6;15(8):567. doi: 10.1038/s41419-024-06961-7.
2
Glutamine metabolic competition drives immunosuppressive reprogramming of intratumour GPR109A myeloid cells to promote liver cancer progression.谷氨酰胺代谢竞争驱动肿瘤内GPR109A髓样细胞的免疫抑制重编程,以促进肝癌进展。
Gut. 2025 Jan 17;74(2):255-269. doi: 10.1136/gutjnl-2024-332429.
3
Asparagine Dependency Is a Targetable Metabolic Vulnerability in TP53-Altered Castration-Resistant Prostate Cancer.
天冬酰胺依赖性是 TP53 改变的去势抵抗性前列腺癌的可靶向代谢脆弱性。
Cancer Res. 2024 Sep 16;84(18):3004-3022. doi: 10.1158/0008-5472.CAN-23-2910.
4
IFRD1 promotes tumor cells "low-cost" survival under glutamine starvation via inhibiting histone H1.0 nucleophagy.IFRD1通过抑制组蛋白H1.0的核自噬,促进肿瘤细胞在谷氨酰胺饥饿状态下的“低成本”存活。
Cell Discov. 2024 May 28;10(1):57. doi: 10.1038/s41421-024-00668-x.
5
Metabolic reprogramming and interventions in angiogenesis.代谢重编程与血管生成干预
J Adv Res. 2025 Apr;70:323-338. doi: 10.1016/j.jare.2024.05.001. Epub 2024 May 3.
6
MetaboAnalyst 6.0: towards a unified platform for metabolomics data processing, analysis and interpretation.MetaboAnalyst 6.0:迈向代谢组学数据处理、分析和解释的统一平台。
Nucleic Acids Res. 2024 Jul 5;52(W1):W398-W406. doi: 10.1093/nar/gkae253.
7
Global cancer statistics 2022: GLOBOCAN estimates of incidence and mortality worldwide for 36 cancers in 185 countries.2022 年全球癌症统计数据:全球 185 个国家和地区 36 种癌症的发病率和死亡率全球估计数。
CA Cancer J Clin. 2024 May-Jun;74(3):229-263. doi: 10.3322/caac.21834. Epub 2024 Apr 4.
8
Deficiency in SLC25A15, a hypoxia-responsive gene, promotes hepatocellular carcinoma by reprogramming glutamine metabolism.SLC25A15 基因缺失通过重编程谷氨酰胺代谢促进缺氧反应基因促进肝细胞癌。
J Hepatol. 2024 Feb;80(2):293-308. doi: 10.1016/j.jhep.2023.10.024. Epub 2023 Oct 30.
9
Arginine reprograms metabolism in liver cancer via RBM39.精氨酸通过 RBM39 重编程肝癌中的代谢。
Cell. 2023 Nov 9;186(23):5068-5083.e23. doi: 10.1016/j.cell.2023.09.011. Epub 2023 Oct 6.
10
PTTG1 Reprograms Asparagine Metabolism to Promote Hepatocellular Carcinoma Progression.PTTG1 通过重编程天冬酰胺代谢促进肝癌进展。
Cancer Res. 2023 Jul 14;83(14):2372-2386. doi: 10.1158/0008-5472.CAN-22-3561.