Suppr超能文献

一种具有潜在靶点的九基因特征,用于预测食管癌患者的预后。

A nine-gene signature with potential targets for predicting the prognosis of patients with esophageal cancer.

作者信息

Sun Mengfei, Ma Yandi, Zhou Fuqiang, Xiang Quansheng, He Shangfeng, Yu Jie, Wang Wenjie, Qi Jingwen, Wang Yang, Sun Qi, Li Hui, Chen Yunzhao, Cui Xiaobin

机构信息

Department of Pathology, Nanjing Drum Tower Hospital, The Affiliated Hospital of Nanjing University Medical School, Nanjing, China.

Department of Pathology and Key Laboratory for Xinjiang Endemic and Ethnic Diseases, Shihezi University School of Medicine, Shihezi, China.

出版信息

Transl Cancer Res. 2025 Jul 30;14(7):4305-4320. doi: 10.21037/tcr-2025-146. Epub 2025 Jul 24.

Abstract

BACKGROUND

The incidence of esophageal squamous cell carcinoma (ESCC) is high and the prognosis is poor. It has become one of the important factors threatening the economic development and social stability of the region. The lack of effective early diagnostic biological indicators is the main reason for the late visit time and high mortality rate of clinical patients with ESCC. This study aims to investigate the role of long non-coding RNAs (lncRNAs) and messenger RNAs (mRNAs) in predicting the prognosis and survival of patients with ESCC.

METHODS

Prognosis-related genes were studied by analyzing RNA sequencing data of ESCC in The Cancer Genome Atlas (TCGA) database, and they were divided into a training cohort (n=83) and a test cohort (n=76). A risk score model was constructed and prognosis-related markers were verified.

RESULTS

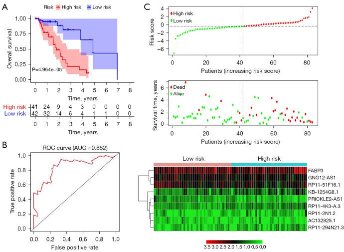
Nine prognosis-related genes (, , , , , , , , and ) were screened out. Further construction of the risk score model revealed that the risk score was an independent prognostic factor. In addition, this study integrated prognostic markers and combined clinical features to develop a nomogram for predicting the overall survival (OS) rate for 1 to 3 years. Through quantitative reverse transcription polymerase chain reaction (qRT-PCR) and immunohistochemistry (IHC) staining experiments, this study found that FABP3 was upregulated in ESCC, and patients with high expression of FABP3 had a shorter OS (P=0.04), and the upregulation of FABP3 was significantly correlated with the degree of differentiation of ESCC (P=0.04). Gene Set Enrichment Analysis (GSEA) indicated that the functions related to metabolism were mainly concentrated in the high-risk group. From a metabolic perspective, they played a role in regulating the tumorigenesis process. The analysis of changes in chemotherapy drug resistance found that the half maximal inhibitory concentration (IC) of 25 drugs was higher in the high-risk group, which confirmed that this feature played an important role in the prognosis and treatment of ESCC.

CONCLUSIONS

This study identified a new set of characteristics of nine prognostic genes related to ESCC, which may provide ideas for prognosis prediction and new therapeutic methods for ESCC patients.

摘要

背景

食管鳞状细胞癌(ESCC)发病率高且预后差,已成为威胁该地区经济发展和社会稳定的重要因素之一。缺乏有效的早期诊断生物学指标是ESCC临床患者就诊时间晚和死亡率高的主要原因。本研究旨在探讨长链非编码RNA(lncRNAs)和信使RNA(mRNAs)在预测ESCC患者预后和生存中的作用。

方法

通过分析癌症基因组图谱(TCGA)数据库中ESCC的RNA测序数据研究预后相关基因,并将其分为训练队列(n = 83)和测试队列(n = 76)。构建风险评分模型并验证预后相关标志物。

结果

筛选出9个预后相关基因(,,,,,,,,和)。进一步构建风险评分模型显示风险评分是独立的预后因素。此外,本研究整合预后标志物并结合临床特征制定了预测1至3年总生存率(OS)的列线图。通过定量逆转录聚合酶链反应(qRT-PCR)和免疫组织化学(IHC)染色实验,本研究发现FABP3在ESCC中上调,FABP3高表达的患者OS较短(P = 0.04),且FABP3的上调与ESCC的分化程度显著相关(P = 0.04)。基因集富集分析(GSEA)表明与代谢相关的功能主要集中在高危组。从代谢角度来看,它们在调节肿瘤发生过程中发挥作用。化疗药物耐药性变化分析发现高危组中25种药物的半数最大抑制浓度(IC)较高,这证实了该特征在ESCC的预后和治疗中起重要作用。

结论

本研究确定了一组与ESCC相关的9个预后基因的新特征,这可能为ESCC患者的预后预测提供思路并为其提供新的治疗方法。

https://cdn.ncbi.nlm.nih.gov/pmc/blobs/aa56/12335710/c034cf615fa3/tcr-14-07-4305-f1.jpg

文献检索

告别复杂PubMed语法,用中文像聊天一样搜索,搜遍4000万医学文献。AI智能推荐,让科研检索更轻松。

立即免费搜索

文件翻译

保留排版,准确专业,支持PDF/Word/PPT等文件格式,支持 12+语言互译。

免费翻译文档

深度研究

AI帮你快速写综述,25分钟生成高质量综述,智能提取关键信息,辅助科研写作。

立即免费体验