Suppr超能文献

基于联合多组学分析探索缺血性心力衰竭不同综合征识别的生物学基础。

Exploring the biological basis for the identification of different syndromes in ischemic heart failure based on joint multi-omics analysis.

作者信息

Zhang Yilin, Wei Jingjing, Qiao Lijie, Yu Rui, Ren Hongjie, Zhao Anshe, Sun Yang, Wang Aolong, Li Bin, Wang Xinlu, Zhu Mingjun

机构信息

Department of Cardiovascular Disease, The First Affiliated Hospital of Henan University of Chinese Medicine, Zhengzhou, Henan, China.

The First Clinical Medicine College, Henan University of Chinese Medicine, Zhengzhou, Henan, China.

出版信息

Front Pharmacol. 2025 Jul 28;16:1641422. doi: 10.3389/fphar.2025.1641422. eCollection 2025.

Abstract

BACKGROUND

IHF is a major chronic disease that seriously threatens human health. Qi deficiency and blood stasis syndrome (QDBS), Yang deficiency with blood stasis syndrome (YDBS) and Yang deficiency and blood stasis with fluid retention syndrome (YDBSFR) are the basic syndromes of IHF in Chinese medicine. This study aims to explore the biological basis of the three IHF syndromes through integrated multi-omics research.

METHODS

We analyzed and integrated transcriptomic, proteomic, and targeted metabolomic data from IHF patients and healthy persons to obtain the key biomarkers and enriched pathways of QDBS, YDBS and YDBSFR(Registration No.: ChiCTR2200058314). These biomarkers were combined with clinical indicators to construct the "Disease-Syndromes-Clinical phenotypes-Biomarkers-Pathways" network, and the obtained differential genes and proteins were externally validated.

RESULTS

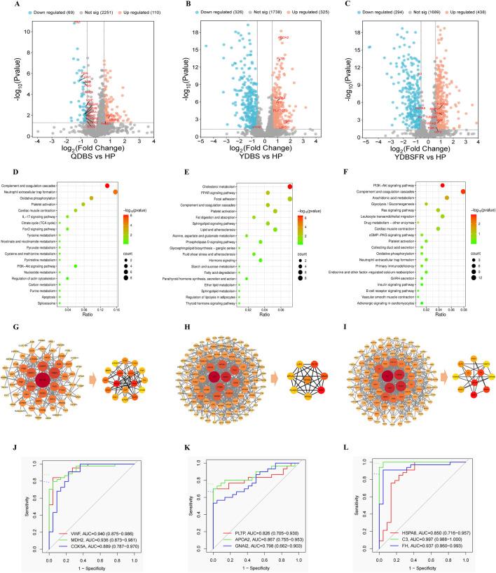
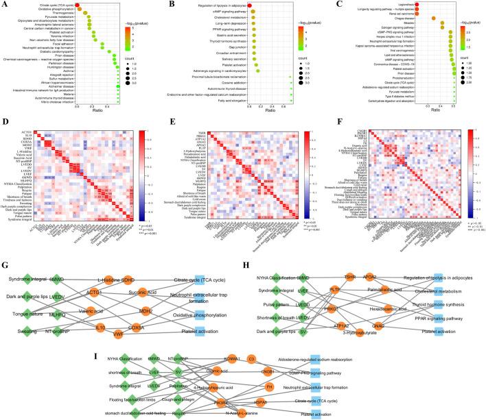
The potential biomarkers for QDBS included SDHD, IL10, ACTG1, VWF, MDH2, COX5A, Valeric acid, Succinic Acid and L-Histidine, which were predominantly enriched in TCA cycle, oxidative phosphorylation, platelet activation, and neutrophil extracellular trap formation pathways, demonstrating associations with energy metabolism, coagulation system, and immune-inflammatory responses.YDBS potential biomarkers included TSHR, PRKG1, ATP1A2, GNAI2, APOA2, PLTP, 3-Hydroxybutyrate, Hexadecanoic acid and Palmitelaidic acid, and the combined pathways were mainly enriched in thyroid hormone synthesis, regulation of lipolysis in adipocytes, cholesterol metabolism and PPAR signaling pathways, correlating with hormonal regulation and lipid metabolism. The potential biomarkers of YDBSFR were CNGB1, KCNMA1, PIK3R2, HSPA8, C3, FH, Oxamic acid, N-Acetyl-L-alanine, 4-Hydroxyhippuric acid, and the combined pathways were mainly enriched in aldosterone-regulated sodium reabsorption, cGMP-PKG signaling pathway, neutrophil extracellular trap formation and TCA cycle signaling pathways, which are related to hormone regulation, signal transduction, immune-inflammatory response and energy metabolism. Platelet activation was involved in the whole process of IHF. External validation demonstrated the above core targets.

CONCLUSION

This study investigated the biological basis of QDBS, YDBS and YDBSFR in IHF from a modern biomedical perspective, providing references for the objective research of TCM syndrome differentiation.

摘要

背景

缺血性心力衰竭(IHF)是严重威胁人类健康的主要慢性疾病。气虚血瘀证、阳虚血瘀证和阳虚血瘀水停证是中医缺血性心力衰竭的基本证型。本研究旨在通过多组学整合研究探索这三种缺血性心力衰竭证型的生物学基础。

方法

我们分析并整合了缺血性心力衰竭患者和健康人的转录组学、蛋白质组学和靶向代谢组学数据,以获得气虚血瘀证、阳虚血瘀证和阳虚血瘀水停证的关键生物标志物和富集通路(注册号:ChiCTR2200058314)。将这些生物标志物与临床指标相结合,构建“疾病-证型-临床表型-生物标志物-通路”网络,并对获得的差异基因和蛋白质进行外部验证。

结果

气虚血瘀证的潜在生物标志物包括SDHD、IL10、ACTG1、VWF、MDH2、COX5A、戊酸、琥珀酸和L-组氨酸,主要富集于三羧酸循环、氧化磷酸化、血小板活化和中性粒细胞胞外陷阱形成通路,表明与能量代谢、凝血系统和免疫炎症反应相关。阳虚血瘀证潜在生物标志物包括TSHR、PRKG1、ATP1A2、GNAI2、APOA2、PLTP、3-羟基丁酸、十六烷酸和棕榈油酸,联合通路主要富集于甲状腺激素合成、脂肪细胞脂解调节、胆固醇代谢和PPAR信号通路,与激素调节和脂质代谢相关。阳虚血瘀水停证的潜在生物标志物为CNGB1、KCNMA1、PIK3R2、HSPA8、C3、FH、草氨酸、N-乙酰-L-丙氨酸、4-羟基马尿酸,联合通路主要富集于醛固酮调节的钠重吸收、cGMP-PKG信号通路、中性粒细胞胞外陷阱形成和三羧酸循环信号通路,与激素调节、信号转导、免疫炎症反应和能量代谢有关。血小板活化参与了缺血性心力衰竭的全过程。外部验证证实了上述核心靶点。

结论

本研究从现代生物医学角度探讨了缺血性心力衰竭中气虚心血瘀证、阳虚血瘀证和阳虚血瘀水停证的生物学基础,为中医辨证的客观化研究提供参考。

https://cdn.ncbi.nlm.nih.gov/pmc/blobs/940f/12337011/d473d51f8502/fphar-16-1641422-g001.jpg

文献检索

告别复杂PubMed语法,用中文像聊天一样搜索,搜遍4000万医学文献。AI智能推荐,让科研检索更轻松。

立即免费搜索

文件翻译

保留排版,准确专业,支持PDF/Word/PPT等文件格式,支持 12+语言互译。

免费翻译文档

深度研究

AI帮你快速写综述,25分钟生成高质量综述,智能提取关键信息,辅助科研写作。

立即免费体验