Suppr超能文献

lncRNA NONMMUT104330.1- miR-709-DDX58轴在介导低分子肝素钠骨水泥对巨噬细胞极化和炎症反应的免疫调节作用中的作用

Role of lncRNA NONMMUT104330.1-miR-709-DDX58 axis in mediating immunomodulatory effects of enoxaparin sodium bone cement on macrophage polarization and inflammatory response.

作者信息

Fan Weiye, Jia Bei, Chen Jianchao, Ma Ronghua, Li Sheng, Guo Jichao, Li Jia, Xu Guohui, Su Derun, Liu Jianning, Ma Lijie

机构信息

Department of Orthopaedic Surgery, Hebei Medical University Third Hospital, Shijiazhuang, 050051, China.

Nosocomial Infection Management Department, Hebei Medical University First Hospital, Shijiazhuang, 050000, China.

出版信息

J Orthop Surg Res. 2025 Aug 12;20(1):756. doi: 10.1186/s13018-025-06177-1.

Abstract

BACKGROUND

PMMA bone cement is known to induce tissue inflammation around implants. A previous research group developed a novel material, enoxaparin sodium bone cement (ES-PMMA), which combines 40 g of PMMA bone cement with 8000 AxaIU of enoxaparin sodium. This innovative bone cement has demonstrated anti-inflammatory and immunomodulatory properties within the local tissue microenvironment. This study aimed to explore the underlying molecular mechanisms.

METHODS

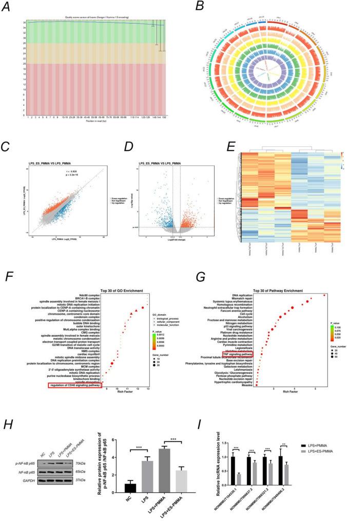
RAW264.7 cells were treated with different bone cement extract mediums to observe macrophage polarization and the expression of inflammatory factors. RAW264.7 cells treated with different bone cement extract mediums were collected for lncRNA sequencing, and the sequencing results were analyzed using bioinformatics. The lncRNA NONMMUT104330.1-miR-709-DDX58 regulatory axis was constructed based on the competing endogenous RNA mechanism. Subsequently, lncRNA NONMMUT104330.1 in RAW264.7 cells was either knocked down or overexpressed to observe the inflammatory response of the cells.

RESULTS

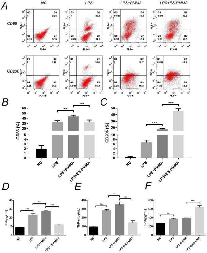
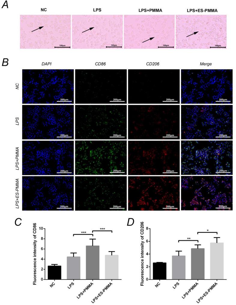
ES-PMMA bone cement induces M2 polarization of macrophages and increases the expression of anti-inflammatory factors. A bioinformatics analysis was conducted on the sequencing results to construct the lncRNA NONMMUT104330.1-miR-709-DDX58 regulatory axis. A dual-luciferase reporter gene assay was employed to verify the binding feasibility of the axis, and the results demonstrated that miR-709 could bind to the molecular sites of lncRNA NONMMUT104330.1 and DDX58, respectively. Knockout and overexpression experiments of lncRNA NONMMUT104330.1 demonstrated that the knockdown of lncRNA NONMMUT104330.1 induced M2 polarization in RAW264.7 cells, leading to a reduction in pro-inflammatory factor expression and an increase in anti-inflammatory factor expression. Conversely, upon overexpression of lncRNA NONMMUT104330.1, RAW264.7 cells were polarized to M1, resulting in elevated levels of pro-inflammatory factors.

CONCLUSION

Enoxaparin sodium bone cement can induce M2 polarization of macrophages, thereby playing an anti-inflammatory immunomodulatory role. The lncRNA NONMMUT104330.1-miR-709-DDX58 axis may significantly contribute to this process.

CLINICAL TRIAL NUMBER

Not applicable.

摘要

背景

已知聚甲基丙烯酸甲酯(PMMA)骨水泥会在植入物周围引发组织炎症。先前的一个研究小组开发了一种新型材料,即依诺肝素钠骨水泥(ES-PMMA),它将40克PMMA骨水泥与8000抗Xa国际单位的依诺肝素钠相结合。这种创新型骨水泥已在局部组织微环境中展现出抗炎和免疫调节特性。本研究旨在探究其潜在的分子机制。

方法

用不同的骨水泥提取物培养基处理RAW264.7细胞,以观察巨噬细胞极化及炎症因子的表达。收集用不同骨水泥提取物培养基处理的RAW264.7细胞进行长链非编码RNA(lncRNA)测序,并运用生物信息学方法分析测序结果。基于竞争性内源RNA机制构建lncRNA NONMMUT104330.1-miR-709-DDX58调控轴。随后,在RAW264.7细胞中敲低或过表达lncRNA NONMMUT104330.1,以观察细胞的炎症反应。

结果

ES-PMMA骨水泥可诱导巨噬细胞向M2极化,并增加抗炎因子的表达。对测序结果进行生物信息学分析,构建lncRNA NONMMUT104330.1-miR-709-DDX58调控轴。采用双荧光素酶报告基因检测法验证该调控轴的结合可行性,结果表明miR-709可分别与lncRNA NONMMUT104330.1和DDX58的分子位点结合。lncRNA NONMMUT104330.1的敲除和过表达实验表明,敲低lncRNA NONMMUT104330.1可诱导RAW264.7细胞向M2极化,导致促炎因子表达降低,抗炎因子表达增加。相反,lncRNA NONMMUT104330.1过表达时,RAW264.7细胞向M1极化,导致促炎因子水平升高。

结论

依诺肝素钠骨水泥可诱导巨噬细胞向M2极化,从而发挥抗炎免疫调节作用。lncRNA NONMMUT104330.1-miR-709-DDX58轴可能在这一过程中发挥重要作用。

临床试验编号

不适用。

https://cdn.ncbi.nlm.nih.gov/pmc/blobs/863e/12341104/2a8d6545693b/13018_2025_6177_Fig1_HTML.jpg

文献检索

告别复杂PubMed语法,用中文像聊天一样搜索,搜遍4000万医学文献。AI智能推荐,让科研检索更轻松。

立即免费搜索

文件翻译

保留排版,准确专业,支持PDF/Word/PPT等文件格式,支持 12+语言互译。

免费翻译文档

深度研究

AI帮你快速写综述,25分钟生成高质量综述,智能提取关键信息,辅助科研写作。

立即免费体验