• 文献检索
  • 文档翻译
  • 深度研究
  • 学术资讯
  • Suppr Zotero 插件Zotero 插件
  • 邀请有礼
  • 套餐&价格
  • 历史记录
应用&插件
Suppr Zotero 插件Zotero 插件浏览器插件Mac 客户端Windows 客户端微信小程序
定价
高级版会员购买积分包购买API积分包
服务
文献检索文档翻译深度研究API 文档MCP 服务
关于我们
关于 Suppr公司介绍联系我们用户协议隐私条款
关注我们

Suppr 超能文献

核心技术专利:CN118964589B侵权必究
粤ICP备2023148730 号-1Suppr @ 2026

文献检索

告别复杂PubMed语法,用中文像聊天一样搜索,搜遍4000万医学文献。AI智能推荐,让科研检索更轻松。

立即免费搜索

文件翻译

保留排版,准确专业,支持PDF/Word/PPT等文件格式,支持 12+语言互译。

免费翻译文档

深度研究

AI帮你快速写综述,25分钟生成高质量综述,智能提取关键信息,辅助科研写作。

立即免费体验

青年成人细菌性脑膜炎后的医疗保健和生产力损失成本:一项横断面随访研究。

Healthcare and productivity loss costs in young adults after bacterial meningitis: a cross-sectional follow-up study.

作者信息

El Tahir Omaima, Vrijlandt Sanne, de Jongh Jelle, de Jonge Rogier C J, Goei Sui Lin, Pronk Jeroen, van Furth Anne Marceline

机构信息

Department of Pediatric Infectious Diseases and Immunology, Amsterdam UMC Locatie VUmc, Amsterdam, Netherlands

Erasmus MC Sophia, Rotterdam, Netherlands.

出版信息

BMJ Paediatr Open. 2025 Aug 13;9(1):e003536. doi: 10.1136/bmjpo-2025-003536.

DOI:10.1136/bmjpo-2025-003536
PMID:40803868
原文链接:https://pmc.ncbi.nlm.nih.gov/articles/PMC12359471/
Abstract

OBJECTIVE

To determine healthcare and productivity loss costs among young adult survivors of childhood bacterial meningitis (BM).

METHODS

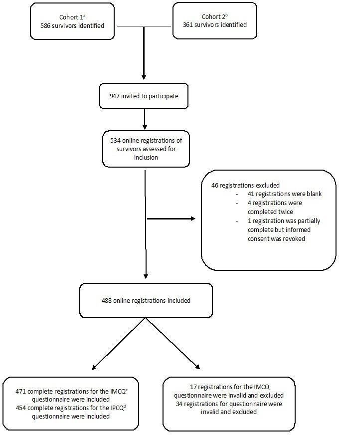
In this cross-sectional study, online versions of the Institute for Medical Technological Assessment (iMTA) Medical Consumption Questionnaire and the iMTA Productivity Costs Questionnaire were used to measure healthcare consumption and productivity loss costs in young adult survivors of childhood BM. Mean healthcare and productivity loss costs were calculated and the differences in costs across subgroups based on age at onset, sex and causative pathogens were investigated.

RESULTS

A total of 454 patients were included in the cost analysis of healthcare utilisation and a total of 471 patients were included in the cost analysis of productivity losses. The 3-month mean societal cost per patient amounted to €4985.32 (median €1363.71, IQR €576.04-€2948.67), of which €4790.84 (median €1125.90, IQR €271.20-€2489.54) was due to productivity losses. Productivity loss costs were significantly higher in survivors of childhood BM caused by compared with survivors of childhood BM caused by .

CONCLUSIONS

This study highlights the potential significant economic burden in young survivors of childhood BM and emphasises the possible impact of very long-term sequelae. In particular, very long-term sequelae of BM contribute to indirect costs. To the best of our knowledge, this is the first study to investigate the societal costs of childhood BM over a two-decade follow-up period. Further research into societal costs in young adult survivors of neonatal meningitis is needed to provide additional insights into the economic burden of childhood BM.

摘要

目的

确定儿童细菌性脑膜炎(BM)成年幸存者的医疗保健和生产力损失成本。

方法

在这项横断面研究中,使用了医学技术评估研究所(iMTA)医疗消费问卷和iMTA生产力成本问卷的在线版本,以测量儿童BM成年幸存者的医疗消费和生产力损失成本。计算了平均医疗保健和生产力损失成本,并调查了基于发病年龄、性别和致病病原体的亚组间成本差异。

结果

共有454名患者纳入医疗保健利用成本分析,共有471名患者纳入生产力损失成本分析。每位患者3个月的平均社会成本为4985.32欧元(中位数1363.71欧元,四分位距576.04 - 2948.67欧元),其中4790.84欧元(中位数1125.90欧元,四分位距271.20 - 2489.54欧元)是由于生产力损失。与由[未提及的病原体]引起的儿童BM幸存者相比,由[未提及的病原体]引起的儿童BM幸存者的生产力损失成本显著更高。

结论

本研究强调了儿童BM年轻幸存者潜在的重大经济负担,并强调了非常长期后遗症的可能影响。特别是,BM的非常长期后遗症导致间接成本。据我们所知,这是第一项在长达二十年的随访期内调查儿童BM社会成本的研究。需要对新生儿脑膜炎成年幸存者的社会成本进行进一步研究,以提供关于儿童BM经济负担的更多见解。

https://cdn.ncbi.nlm.nih.gov/pmc/blobs/47b8/12359471/9e59b631b13d/bmjpo-9-1-g001.jpg
https://cdn.ncbi.nlm.nih.gov/pmc/blobs/47b8/12359471/9e59b631b13d/bmjpo-9-1-g001.jpg
https://cdn.ncbi.nlm.nih.gov/pmc/blobs/47b8/12359471/9e59b631b13d/bmjpo-9-1-g001.jpg

相似文献

1
Healthcare and productivity loss costs in young adults after bacterial meningitis: a cross-sectional follow-up study.青年成人细菌性脑膜炎后的医疗保健和生产力损失成本:一项横断面随访研究。
BMJ Paediatr Open. 2025 Aug 13;9(1):e003536. doi: 10.1136/bmjpo-2025-003536.
2
Economic Burden of Major Depressive Disorder (MDD), Panic Anxiety, and Generalized Anxiety Disorder (GAD).重度抑郁症(MDD)、惊恐焦虑症和广泛性焦虑症(GAD)的经济负担。
J Ment Health Policy Econ. 2025 Jun 1;28(2):51-58.
3
The Burden of Fecal Incontinence: Evaluating the Societal Impact in Terms of Economic Burden and Health-Related Quality of Life.大便失禁的负担:从经济负担和与健康相关的生活质量方面评估其对社会的影响。
Neurogastroenterol Motil. 2025 Sep;37(9):e70036. doi: 10.1111/nmo.70036. Epub 2025 Apr 2.
4
The societal burden associated with adolescent idiopathic scoliosis: a cross-sectional burden-of-disease study.青少年特发性脊柱侧凸的社会负担:一项疾病负担的横断面研究。
BMC Public Health. 2024 Nov 6;24(1):3065. doi: 10.1186/s12889-024-20423-x.
5
Nutritional interventions for survivors of childhood cancer.儿童癌症幸存者的营养干预措施。
Cochrane Database Syst Rev. 2016 Aug 22;2016(8):CD009678. doi: 10.1002/14651858.CD009678.pub2.
6
The cost and health-related quality of life of stroke management and care of acutely hospitalized cases in Mozambique.莫桑比克急性住院病例中风管理与护理的成本及与健康相关的生活质量
PLoS One. 2025 Jul 24;20(7):e0328823. doi: 10.1371/journal.pone.0328823. eCollection 2025.
7
Healthcare resource utilization and production loss in vedolizumab-treated inflammatory bowel disease patients: results from the Swedish prospective multicentre SVEAH study.维多珠单抗治疗的炎症性肠病患者的医疗资源利用和生产损失:瑞典前瞻性多中心SVEAH研究的结果
Therap Adv Gastroenterol. 2025 Jul 17;18:17562848251352023. doi: 10.1177/17562848251352023. eCollection 2025.
8
Excess costs of depression among a population-based older adults with chronic diseases in Singapore.新加坡基于人群的慢性病老年患者中抑郁的额外成本。
BMC Public Health. 2024 Nov 11;24(1):3119. doi: 10.1186/s12889-024-20306-1.
9
Adult Work Ability Following Diagnosis of Bacterial Meningitis in Childhood.儿童期细菌性脑膜炎诊断后的成人工作能力
JAMA Netw Open. 2024 Dec 2;7(12):e2445497. doi: 10.1001/jamanetworkopen.2024.45497.
10
Non-corticosteroid adjuvant therapies for acute bacterial meningitis.急性细菌性脑膜炎的非皮质类固醇辅助治疗。
Cochrane Database Syst Rev. 2021 Nov 23;11(11):CD013437. doi: 10.1002/14651858.CD013437.pub2.

本文引用的文献

1
Socioeconomic Outcomes Associated With Childhood Bacterial Meningitis-Long-Term Socioeconomic Outcomes Matter to Patients.与儿童细菌性脑膜炎相关的社会经济后果——长期社会经济后果对患者至关重要。
JAMA Netw Open. 2024 Dec 2;7(12):e2445458. doi: 10.1001/jamanetworkopen.2024.45458.
2
Adult Work Ability Following Diagnosis of Bacterial Meningitis in Childhood.儿童期细菌性脑膜炎诊断后的成人工作能力
JAMA Netw Open. 2024 Dec 2;7(12):e2445497. doi: 10.1001/jamanetworkopen.2024.45497.
3
Global Case Fatality of Bacterial Meningitis During an 80-Year Period: A Systematic Review and Meta-Analysis.
全球 80 年间细菌性脑膜炎的病死率:系统评价和荟萃分析。
JAMA Netw Open. 2024 Aug 1;7(8):e2424802. doi: 10.1001/jamanetworkopen.2024.24802.
4
Invasive pneumococcal disease in Latin America and the Caribbean: Serotype distribution, disease burden, and impact of vaccination. A systematic review and meta-analysis.拉丁美洲和加勒比地区的侵袭性肺炎球菌病:血清型分布、疾病负担和疫苗接种的影响。系统评价和荟萃分析。
PLoS One. 2024 Jun 27;19(6):e0304978. doi: 10.1371/journal.pone.0304978. eCollection 2024.
5
Cost of Illness Analysis of Invasive Meningococcal Disease Caused by Neisseria Meningitidis Serogroup B in the Netherlands-a Holistic Approach.荷兰B群脑膜炎奈瑟菌引起的侵袭性脑膜炎球菌病的疾病成本分析——一种整体方法。
Infect Dis Ther. 2024 Mar;13(3):481-499. doi: 10.1007/s40121-023-00903-0. Epub 2024 Feb 16.
6
Cost-effectiveness of general practitioner- versus surgeon-led colon cancer survivorship care: an economic evaluation alongside a randomised controlled trial.初级保健医生与外科医生主导的结肠癌生存者护理的成本效益:一项随机对照试验的经济评估。
J Cancer Surviv. 2024 Aug;18(4):1393-1402. doi: 10.1007/s11764-023-01383-4. Epub 2023 Apr 25.
7
The cost of illness for childhood clinical pneumonia and invasive pneumococcal disease in Nigeria.尼日利亚儿童临床肺炎和侵袭性肺炎球菌病的疾病负担。
BMJ Glob Health. 2022 Jan;7(1). doi: 10.1136/bmjgh-2021-007080.
8
Defeating meningitis by 2030: the WHO roadmap.到2030年战胜脑膜炎:世界卫生组织路线图。
Lancet Infect Dis. 2021 Dec;21(12):1635. doi: 10.1016/S1473-3099(21)00712-X.
9
Cost of illness of invasive meningococcal disease caused by serogroup B Neisseria meningitidis in Spain.西班牙B群脑膜炎奈瑟菌引起的侵袭性脑膜炎球菌病的疾病成本。
Vaccine. 2021 Dec 20;39(52):7646-7654. doi: 10.1016/j.vaccine.2021.11.006. Epub 2021 Nov 16.
10
Invasive Pneumococcal Disease burden and PCV coverage in children under five in Southeast Asia: implications for India.东南亚五岁以下儿童侵袭性肺炎球菌疾病负担及肺炎球菌结合疫苗覆盖率:对印度的启示
J Infect Dev Ctries. 2021 Jun 30;15(6):749-760. doi: 10.3855/jidc.12166.