• 文献检索
  • 文档翻译
  • 深度研究
  • 学术资讯
  • Suppr Zotero 插件Zotero 插件
  • 邀请有礼
  • 套餐&价格
  • 历史记录
应用&插件
Suppr Zotero 插件Zotero 插件浏览器插件Mac 客户端Windows 客户端微信小程序
定价
高级版会员购买积分包购买API积分包
服务
文献检索文档翻译深度研究API 文档MCP 服务
关于我们
关于 Suppr公司介绍联系我们用户协议隐私条款
关注我们

Suppr 超能文献

核心技术专利:CN118964589B侵权必究
粤ICP备2023148730 号-1Suppr @ 2026

文献检索

告别复杂PubMed语法,用中文像聊天一样搜索,搜遍4000万医学文献。AI智能推荐,让科研检索更轻松。

立即免费搜索

文件翻译

保留排版,准确专业,支持PDF/Word/PPT等文件格式,支持 12+语言互译。

免费翻译文档

深度研究

AI帮你快速写综述,25分钟生成高质量综述,智能提取关键信息,辅助科研写作。

立即免费体验

非天然氨基酸光交联揭示机械敏感离子通道OSCA1.2的门控机制。

Unnatural Amino Acid Photo-Crosslinking Sheds Light on Gating of the Mechanosensitive Ion Channel OSCA1.2.

作者信息

Duran-Morales Scarleth, Reyes-Lizana Rachel, Fernández German, Loncon-Pavez Macarena, Duarte Yorley, Marquez-Miranda Valeria, Diaz-Franulic Ignacio

机构信息

Center for Bioinformatics and Integrative Biology, Universidad Andres Bello, Santiago 8370146, Chile.

出版信息

Int J Mol Sci. 2025 Jul 23;26(15):7121. doi: 10.3390/ijms26157121.

DOI:10.3390/ijms26157121
PMID:40806253
原文链接:https://pmc.ncbi.nlm.nih.gov/articles/PMC12346119/
Abstract

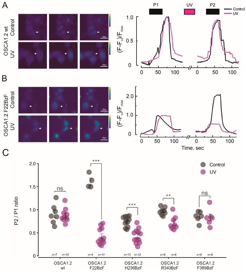
Mechanosensitive ion channels such as OSCA1.2 enable cells to sense and respond to mechanical forces by translating membrane tension into ionic flux. While lipid rearrangement in the inter-subunit cleft has been proposed as a key activation mechanism, the contributions of other domains to OSCA gating remain unresolved. Here, we combined the genetic encoding of the photoactivatable crosslinker p-benzoyl-L-phenylalanine (BzF) with functional Ca imaging and molecular dynamics simulations to dissect the roles of specific residues in OSCA1.2 gating. Targeted UV-induced crosslinking at positions F22, H236, and R343 locked the channel in a non-conducting state, indicating their functional relevance. Structural analysis revealed that these residues are strategically positioned: F22 interacts with lipids near the activation gate, H236 lines the lipid-filled cavity, and R343 forms cross-subunit contacts. Together, these results support a model in which mechanical gating involves a distributed network of residues across multiple channel regions, allosterically converging on the activation gate. This study expands our understanding of mechanotransduction by revealing how distant structural elements contribute to force sensing in OSCA channels.

摘要

诸如OSCA1.2这样的机械敏感离子通道使细胞能够通过将膜张力转化为离子通量来感知并响应机械力。虽然亚基间裂隙中的脂质重排被认为是一种关键的激活机制,但其他结构域对OSCA门控的贡献仍未得到解决。在这里,我们将光激活交联剂对苯甲酰-L-苯丙氨酸(BzF)的基因编码与功能性钙成像和分子动力学模拟相结合,以剖析OSCA1.2门控中特定残基的作用。在F22、H236和R343位置进行靶向紫外线诱导交联会使通道锁定在非导通状态,表明它们的功能相关性。结构分析表明,这些残基的位置具有策略性:F22与激活门附近的脂质相互作用,H236排列在充满脂质的腔内,R343形成跨亚基接触。总之,这些结果支持了一个模型,即机械门控涉及多个通道区域中残基的分布式网络,通过变构作用汇聚在激活门上。这项研究通过揭示远距离结构元件如何有助于OSCA通道中的力传感,扩展了我们对机械转导的理解。

https://cdn.ncbi.nlm.nih.gov/pmc/blobs/0cae/12346119/2ceb6015720c/ijms-26-07121-g005.jpg
https://cdn.ncbi.nlm.nih.gov/pmc/blobs/0cae/12346119/be6849f5f41d/ijms-26-07121-g001.jpg
https://cdn.ncbi.nlm.nih.gov/pmc/blobs/0cae/12346119/71dd9a40e2c2/ijms-26-07121-g002.jpg
https://cdn.ncbi.nlm.nih.gov/pmc/blobs/0cae/12346119/8a48760805dd/ijms-26-07121-g003.jpg
https://cdn.ncbi.nlm.nih.gov/pmc/blobs/0cae/12346119/feaeb713b6dc/ijms-26-07121-g004.jpg
https://cdn.ncbi.nlm.nih.gov/pmc/blobs/0cae/12346119/2ceb6015720c/ijms-26-07121-g005.jpg
https://cdn.ncbi.nlm.nih.gov/pmc/blobs/0cae/12346119/be6849f5f41d/ijms-26-07121-g001.jpg
https://cdn.ncbi.nlm.nih.gov/pmc/blobs/0cae/12346119/71dd9a40e2c2/ijms-26-07121-g002.jpg
https://cdn.ncbi.nlm.nih.gov/pmc/blobs/0cae/12346119/8a48760805dd/ijms-26-07121-g003.jpg
https://cdn.ncbi.nlm.nih.gov/pmc/blobs/0cae/12346119/feaeb713b6dc/ijms-26-07121-g004.jpg
https://cdn.ncbi.nlm.nih.gov/pmc/blobs/0cae/12346119/2ceb6015720c/ijms-26-07121-g005.jpg

相似文献

1
Unnatural Amino Acid Photo-Crosslinking Sheds Light on Gating of the Mechanosensitive Ion Channel OSCA1.2.非天然氨基酸光交联揭示机械敏感离子通道OSCA1.2的门控机制。
Int J Mol Sci. 2025 Jul 23;26(15):7121. doi: 10.3390/ijms26157121.
2
Photoinhibition of the hERG potassium channel PAS domain by ultraviolet light speeds channel closing.紫外光对 hERG 钾通道 PAS 结构域的光抑制作用加速了通道关闭。
Biophys J. 2024 Aug 20;123(16):2392-2405. doi: 10.1016/j.bpj.2024.05.024. Epub 2024 May 24.
3
Intestinal enteroendocrine cells rely on ryanodine and IP calcium store receptors for mechanotransduction.肠内分泌细胞依赖于 Ryanodine 和 IP3 钙储存受体进行机械转导。
J Physiol. 2023 Jan;601(2):287-305. doi: 10.1113/JP283383. Epub 2022 Dec 13.
4
H and Confined Water in Gating in Many Voltage-Gated Potassium Channels: Ion/Water/Counterion/Protein Networks and Protons Added to Gate the Channel.许多电压门控钾通道门控中的H与受限水:离子/水/抗衡离子/蛋白质网络以及用于门控通道的质子添加
Int J Mol Sci. 2025 Jul 29;26(15):7325. doi: 10.3390/ijms26157325.
5
6,7-Dichloro-1H-indole-2,3-dione-3-oxime functions as a superagonist for the intermediate-conductance Ca-activated K channel K3.1.6,7-二氯-1H-吲哚-2,3-二酮-3-肟作为中间电导钙激活钾通道K3.1的超激动剂发挥作用。
Mol Pharmacol. 2025 Mar;107(3):100018. doi: 10.1016/j.molpha.2025.100018. Epub 2025 Jan 31.
6
Conservation of alternative splicing in sodium channels reveals evolutionary focus on release from inactivation and structural insights into gating.钠离子通道中可变剪接的保守性揭示了进化对失活释放的关注,以及对门控结构的深入了解。
J Physiol. 2017 Aug 15;595(16):5671-5685. doi: 10.1113/JP274693. Epub 2017 Jul 18.
7
Lipid interactions and gating hysteresis suggest a physiological role for mechanosensitive channel YnaI.脂质相互作用和门控滞后现象表明机械敏感通道YnaI具有生理作用。
Nat Commun. 2025 Aug 12;16(1):7472. doi: 10.1038/s41467-025-62805-8.
8
Prescription of Controlled Substances: Benefits and Risks管制药品的处方:益处与风险
9
Lipid-mediated gating of a miniature mechanosensitive MscS channel from Trypanosoma cruzi.来自克氏锥虫的微型机械敏感MscS通道的脂质介导门控
Nat Commun. 2025 Aug 8;16(1):7339. doi: 10.1038/s41467-025-62757-z.
10
Atomistic mechanisms of the regulation of small-conductance Ca-activated K channel (SK2) by PIP2.通过 PIP2 调节小电导钙激活钾通道(SK2)的原子机制。
Proc Natl Acad Sci U S A. 2024 Sep 24;121(39):e2318900121. doi: 10.1073/pnas.2318900121. Epub 2024 Sep 17.

本文引用的文献

1
Cation Channel TMEM63A Autonomously Facilitates Oligodendrocyte Differentiation at an Early Stage.阳离子通道TMEM63A在早期自主促进少突胶质细胞分化。
Neurosci Bull. 2025 Apr;41(4):615-632. doi: 10.1007/s12264-024-01338-4. Epub 2025 Feb 21.
2
Deep learning analyses of splicing variants identify the link of PCP4 with amyotrophic lateral sclerosis.剪接变体的深度学习分析确定了PCP4与肌萎缩侧索硬化症之间的联系。
Brain. 2025 Jul 7;148(7):2331-2347. doi: 10.1093/brain/awaf025.
3
Allosteric Communication Mediated by Protein Contact Clusters: A Dynamical Model.
由蛋白质接触簇介导的变构通讯:一种动力学模型。
J Chem Theory Comput. 2024 Dec 10;20(23):10731-10739. doi: 10.1021/acs.jctc.4c01188. Epub 2024 Nov 22.
4
Contact-Map-Driven Exploration of Heterogeneous Protein-Folding Paths.基于接触图驱动的异质蛋白质折叠路径探索
J Chem Theory Comput. 2024 Sep 4;20(18):8340-53. doi: 10.1021/acs.jctc.4c00878.
5
Activation mechanisms of dimeric mechanosensitive OSCA/TMEM63 channels.二聚体机械敏感 OSCA/TMEM63 通道的激活机制。
Nat Commun. 2024 Aug 29;15(1):7504. doi: 10.1038/s41467-024-51800-0.
6
Photoinhibition of the hERG potassium channel PAS domain by ultraviolet light speeds channel closing.紫外光对 hERG 钾通道 PAS 结构域的光抑制作用加速了通道关闭。
Biophys J. 2024 Aug 20;123(16):2392-2405. doi: 10.1016/j.bpj.2024.05.024. Epub 2024 May 24.
7
Structure-guided mutagenesis of OSCAs reveals differential activation to mechanical stimuli.结构导向的 OSCA 突变揭示了对机械刺激的不同激活方式。
Elife. 2024 Apr 9;12:RP93147. doi: 10.7554/eLife.93147.
8
Mechanical activation opens a lipid-lined pore in OSCA ion channels.机械激活在 OSCA 离子通道中打开了一个有脂双层衬里的孔。
Nature. 2024 Apr;628(8009):910-918. doi: 10.1038/s41586-024-07256-9. Epub 2024 Apr 3.
9
Mechanosensitive channels TMEM63A and TMEM63B mediate lung inflation-induced surfactant secretion.机械敏感性通道 TMEM63A 和 TMEM63B 介导肺充气诱导的表面活性剂分泌。
J Clin Invest. 2024 Dec 21;134(5):e174508. doi: 10.1172/JCI174508.
10
Structure of mechanically activated ion channel OSCA2.3 reveals mobile elements in the transmembrane domain.机械激活离子通道 OSCA2.3 的结构揭示了跨膜域中的可移动元件。
Structure. 2024 Feb 1;32(2):157-167.e5. doi: 10.1016/j.str.2023.11.009. Epub 2023 Dec 15.