• 文献检索
  • 文档翻译
  • 深度研究
  • 学术资讯
  • Suppr Zotero 插件Zotero 插件
  • 邀请有礼
  • 套餐&价格
  • 历史记录
应用&插件
Suppr Zotero 插件Zotero 插件浏览器插件Mac 客户端Windows 客户端微信小程序
定价
高级版会员购买积分包购买API积分包
服务
文献检索文档翻译深度研究API 文档MCP 服务
关于我们
关于 Suppr公司介绍联系我们用户协议隐私条款
关注我们

Suppr 超能文献

核心技术专利:CN118964589B侵权必究
粤ICP备2023148730 号-1Suppr @ 2026

文献检索

告别复杂PubMed语法,用中文像聊天一样搜索,搜遍4000万医学文献。AI智能推荐,让科研检索更轻松。

立即免费搜索

文件翻译

保留排版,准确专业,支持PDF/Word/PPT等文件格式,支持 12+语言互译。

免费翻译文档

深度研究

AI帮你快速写综述,25分钟生成高质量综述,智能提取关键信息,辅助科研写作。

立即免费体验

羽扇豆醇通过NRF2介导的抗氧化和抗炎作用减轻氧化甾醇诱导的树突状细胞活化。

Lupeol Attenuates Oxysterol-Induced Dendritic Cell Activation Through NRF2-Mediated Antioxidant and Anti-Inflammatory Effects.

作者信息

Saha Sarmistha, Capozzi Antonella, Profumo Elisabetta, Alessandri Cristiano, Sorice Maurizio, Saso Luciano, Buttari Brigitta

机构信息

Department of Cardiovascular, Endocrine-Metabolic Diseases and Aging, Italian National Institute of Health, 00161 Rome, Italy.

Department of Biotechnology, Institute of Applied Sciences & Humanities, GLA University, Mathura 281406, India.

出版信息

Int J Mol Sci. 2025 Jul 25;26(15):7179. doi: 10.3390/ijms26157179.

DOI:10.3390/ijms26157179
PMID:40806311
原文链接:https://pmc.ncbi.nlm.nih.gov/articles/PMC12346829/
Abstract

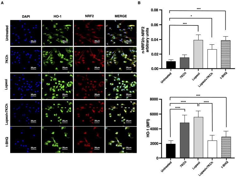
Oxysterols such as 7-ketocholesterol (7KCh) contribute to the pathogenesis of autoimmune and chronic inflammatory diseases by inducing oxidative stress and promoting pro-inflammatory immune cell activation. Dendritic cells (DCs) play a central role in maintaining immune tolerance, and their dysregulation is a key driver of autoimmunity. Targeting DCs by using natural compounds offers a promising strategy to restore redox balance and suppress aberrant immune responses. This study investigated the immunomodulatory and antioxidant properties of Lupeol, a natural triterpenoid, in human monocyte-derived DCs exposed to 7KCh. Flow cytometry and cytokine profiling demonstrated that Lupeol preserved the immature, tolerogenic phenotype of DCs by promoting a dose-dependent increase in the anti-inflammatory cytokine IL-10. Lupeol also inhibited the 7KCh-induced upregulation of maturation markers (CD83, CD86) and suppressed the release of pro-inflammatory cytokines IL-1β and IL-12p70. Functionally, Lupeol-treated DCs directed T cell polarization toward an anti-inflammatory and regulatory profile while dampening the inflammatory responses triggered by 7KCh. This immunoregulatory effect was further supported by the decreased secretion of the pro-inflammatory cytokines IL-1β and IL-12p70 in DC culture supernatants. Mechanistic analyses using immunofluorescence showed that Lupeol alone significantly increased nuclear NRF2 levels and upregulated HO-1 expression. Western blot analysis further confirmed Lupeol's ability to activate the KEAP1-NRF2 signaling pathway, as evidenced by increased expression of NRF2 and its downstream target, NQO1. The use of ML385, a selective NRF2 inhibitor, in ROS and cytokine assays supported the involvement of NRF2 in mediating the Lupeol antioxidant and anti-inflammatory effects in DCs. Notably, the oxidative burden induced by 7KCh limited the full activation of NRF2 signaling triggered by Lupeol. Furthermore, docking and MM/PBSA analyses revealed the specific interactions of Lupeol with the kelch domain of KEAP1. These findings suggest that Lupeol may serve as a promising orally available immunomodulatory agent capable of promoting tolerogenic DCs, offering potential applications in autoimmune and other chronic inflammatory diseases.

摘要

诸如7-酮胆固醇(7KCh)之类的氧化甾醇通过诱导氧化应激和促进促炎免疫细胞活化,在自身免疫性疾病和慢性炎症性疾病的发病机制中发挥作用。树突状细胞(DCs)在维持免疫耐受中起核心作用,其失调是自身免疫的关键驱动因素。利用天然化合物靶向DCs提供了一种恢复氧化还原平衡和抑制异常免疫反应的有前景的策略。本研究调查了天然三萜类化合物羽扇豆醇在暴露于7KCh的人单核细胞衍生DCs中的免疫调节和抗氧化特性。流式细胞术和细胞因子分析表明,羽扇豆醇通过促进抗炎细胞因子IL-10剂量依赖性增加,保留了DCs的未成熟、耐受性表型。羽扇豆醇还抑制了7KCh诱导的成熟标志物(CD83、CD86)上调,并抑制了促炎细胞因子IL-1β和IL-12p70的释放。在功能上,经羽扇豆醇处理的DCs引导T细胞极化朝向抗炎和调节性表型,同时抑制由7KCh触发的炎症反应。DC培养上清液中促炎细胞因子IL-1β和IL-12p70分泌减少进一步支持了这种免疫调节作用。使用免疫荧光进行的机制分析表明,单独的羽扇豆醇显著增加核NRF2水平并上调HO-1表达。蛋白质印迹分析进一步证实了羽扇豆醇激活KEAP1-NRF2信号通路的能力,NRF2及其下游靶点NQO1表达增加证明了这一点。在ROS和细胞因子测定中使用选择性NRF2抑制剂ML385支持了NRF2参与介导羽扇豆醇在DCs中的抗氧化和抗炎作用。值得注意的是,7KCh诱导的氧化负担限制了羽扇豆醇触发的NRF2信号通路的完全激活。此外,对接和MM/PBSA分析揭示了羽扇豆醇与KEAP1的kelch结构域的特异性相互作用。这些发现表明,羽扇豆醇可能作为一种有前景的口服免疫调节剂,能够促进耐受性DCs,在自身免疫性疾病和其他慢性炎症性疾病中具有潜在应用。

https://cdn.ncbi.nlm.nih.gov/pmc/blobs/6e70/12346829/dc7ab8eca111/ijms-26-07179-g006.jpg
https://cdn.ncbi.nlm.nih.gov/pmc/blobs/6e70/12346829/f8c95a8b479b/ijms-26-07179-g001.jpg
https://cdn.ncbi.nlm.nih.gov/pmc/blobs/6e70/12346829/4c721a35d614/ijms-26-07179-g002.jpg
https://cdn.ncbi.nlm.nih.gov/pmc/blobs/6e70/12346829/7d10fe13df78/ijms-26-07179-g003.jpg
https://cdn.ncbi.nlm.nih.gov/pmc/blobs/6e70/12346829/1c5f12fb7bd3/ijms-26-07179-g004.jpg
https://cdn.ncbi.nlm.nih.gov/pmc/blobs/6e70/12346829/1a99a5a467d6/ijms-26-07179-g005.jpg
https://cdn.ncbi.nlm.nih.gov/pmc/blobs/6e70/12346829/dc7ab8eca111/ijms-26-07179-g006.jpg
https://cdn.ncbi.nlm.nih.gov/pmc/blobs/6e70/12346829/f8c95a8b479b/ijms-26-07179-g001.jpg
https://cdn.ncbi.nlm.nih.gov/pmc/blobs/6e70/12346829/4c721a35d614/ijms-26-07179-g002.jpg
https://cdn.ncbi.nlm.nih.gov/pmc/blobs/6e70/12346829/7d10fe13df78/ijms-26-07179-g003.jpg
https://cdn.ncbi.nlm.nih.gov/pmc/blobs/6e70/12346829/1c5f12fb7bd3/ijms-26-07179-g004.jpg
https://cdn.ncbi.nlm.nih.gov/pmc/blobs/6e70/12346829/1a99a5a467d6/ijms-26-07179-g005.jpg
https://cdn.ncbi.nlm.nih.gov/pmc/blobs/6e70/12346829/dc7ab8eca111/ijms-26-07179-g006.jpg

相似文献

1
Lupeol Attenuates Oxysterol-Induced Dendritic Cell Activation Through NRF2-Mediated Antioxidant and Anti-Inflammatory Effects.羽扇豆醇通过NRF2介导的抗氧化和抗炎作用减轻氧化甾醇诱导的树突状细胞活化。
Int J Mol Sci. 2025 Jul 25;26(15):7179. doi: 10.3390/ijms26157179.
2
8-Methoxybicolosin C from Attenuates Inflammation and Oxidative Stress via Nrf2/HO-1 and NF-κB/MAPK Pathways in Lipopolysaccharide-Induced Mouse Kupffer Cells.来自[具体来源未提及]的8-甲氧基比考洛辛C通过Nrf2/HO-1和NF-κB/MAPK途径减轻脂多糖诱导的小鼠库普弗细胞中的炎症和氧化应激。
J Microbiol Biotechnol. 2025 Aug 18;35:e2503013. doi: 10.4014/jmb.2503.03013.
3
Rutin ameliorates imiquimod-induced psoriasis-like skin lesions by inhibiting oxidative stress injury and the inflammatory response in mice via the Keap1/Nrf2 signaling pathway.芦丁通过Keap1/Nrf2信号通路抑制小鼠氧化应激损伤和炎症反应,改善咪喹莫特诱导的银屑病样皮肤病变。
Sci Rep. 2025 Jul 1;15(1):20712. doi: 10.1038/s41598-025-08451-y.
4
Buzhong Yiqi decoction improves inflammation and oxidative damage in autoimmune thyroiditis by inhibiting apoptosis via the SIRT1-Mediated Nrf2/NF-κB axis.补中益气汤通过SIRT1介导的Nrf2/NF-κB轴抑制细胞凋亡,从而改善自身免疫性甲状腺炎中的炎症和氧化损伤。
J Ethnopharmacol. 2025 Jul 24;351:119967. doi: 10.1016/j.jep.2025.119967. Epub 2025 May 11.
5
Astaxanthin ameliorates benzalkonium chloride-induced dry eye disease through suppressing inflammation and oxidative stress via Keap1-Nrf2/HO-1 signaling pathways.虾青素通过Keap1-Nrf2/HO-1信号通路抑制炎症和氧化应激,从而改善苯扎氯铵诱导的干眼病。
Animal Model Exp Med. 2025 Jun;8(6):1056-1079. doi: 10.1002/ame2.70000. Epub 2025 Mar 5.
6
Kummerowia striata extract protects paracetamol-induced liver injury by modulating the S1P/Nrf2/Keap1 pathway.鸡眼草提取物通过调节S1P/Nrf2/Keap1信号通路保护对乙酰氨基酚诱导的肝损伤。
PLoS One. 2025 Aug 14;20(8):e0329837. doi: 10.1371/journal.pone.0329837. eCollection 2025.
7
Trigonelline Shields Chondrocytes from Oxidative Damage in Osteoarthritis through Activation of the Keap1/Nrf2/ARE Signaling Pathway.胡芦巴碱通过激活Keap1/Nrf2/ARE信号通路保护骨关节炎中的软骨细胞免受氧化损伤。
Appl Biochem Biotechnol. 2025 May 5. doi: 10.1007/s12010-025-05232-1.
8
Curcumin and Berberine Arrest Maturation and Activation of Dendritic Cells Derived from Lupus Erythematosus Patients.姜黄素和黄连素抑制狼疮患者来源的树突状细胞的成熟和活化。
Curr Mol Pharmacol. 2024 Jan 26. doi: 10.2174/0118761429249908231221080806.
9
ON101 counteracts oxidative stress and inflammation in radiation-induced dermatitis through Keap1/Nrf2 signaling.ON101通过Keap1/Nrf2信号通路对抗辐射诱导性皮炎中的氧化应激和炎症。
Life Sci. 2025 Sep 15;377:123788. doi: 10.1016/j.lfs.2025.123788. Epub 2025 Jun 3.
10
Chemotherapeutic potential of lupeol against cancer in pre-clinical model: A systematic review and meta-analysis.羽扇豆醇在临床前模型中对癌症的化疗潜力:一项系统综述和荟萃分析。
Phytomedicine. 2024 Sep;132:155777. doi: 10.1016/j.phymed.2024.155777. Epub 2024 May 31.

本文引用的文献

1
Pharmacological modes of plant-derived compounds for targeting inflammation in rheumatoid arthritis: A comprehensive review on immunomodulatory perspective.植物源化合物靶向类风湿关节炎炎症的药理模式:基于免疫调节视角的综述
Inflammopharmacology. 2025 Apr;33(4):1537-1581. doi: 10.1007/s10787-025-01664-7. Epub 2025 Mar 13.
2
Antioxidant and Anti-Inflammatory Effects of Bioactive Compounds in Atherosclerosis.生物活性化合物在动脉粥样硬化中的抗氧化和抗炎作用
Int J Mol Sci. 2025 Feb 6;26(3):1379. doi: 10.3390/ijms26031379.
3
Current advancements in cellular immunotherapy for autoimmune disease.
自身免疫性疾病细胞免疫疗法的当前进展。
Semin Immunopathol. 2025 Jan 16;47(1):7. doi: 10.1007/s00281-024-01034-5.
4
Lupeol: A dietary and medicinal triterpene with therapeutic potential.羽扇豆醇:一种具有治疗潜力的膳食和药用三萜烯。
Biochem Pharmacol. 2024 Nov;229:116545. doi: 10.1016/j.bcp.2024.116545. Epub 2024 Sep 16.
5
Natural products as non-covalent and covalent modulators of the KEAP1/NRF2 pathway exerting antioxidant effects.天然产物作为 KEAP1/NRF2 通路的非共价和共价调节剂,发挥抗氧化作用。
Eur J Med Chem. 2024 Apr 15;270:116355. doi: 10.1016/j.ejmech.2024.116355. Epub 2024 Mar 26.
6
A Review of the Potential of Nuclear Factor [Erythroid-Derived 2]-like 2 Activation in Autoimmune Diseases.核因子[红细胞衍生2]样2激活在自身免疫性疾病中的潜力综述
Brain Sci. 2023 Oct 30;13(11):1532. doi: 10.3390/brainsci13111532.
7
CAR T-cell therapy in autoimmune diseases.嵌合抗原受体 T 细胞疗法在自身免疫性疾病中的应用。
Lancet. 2023 Nov 25;402(10416):2034-2044. doi: 10.1016/S0140-6736(23)01126-1. Epub 2023 Sep 22.
8
Nutraceuticals as Potential Therapeutic Modulators in Immunometabolism.营养药物作为免疫代谢中的潜在治疗调节剂。
Nutrients. 2023 Jan 13;15(2):411. doi: 10.3390/nu15020411.
9
Regulation of Myeloid Dendritic Cells by Synthetic and Natural Compounds for the Treatment of Rheumatoid Arthritis.合成化合物和天然化合物对树突状细胞的调控及其在类风湿关节炎治疗中的作用。
Int J Mol Sci. 2022 Dec 23;24(1):238. doi: 10.3390/ijms24010238.
10
Drug Candidates for Autoimmune Diseases.自身免疫性疾病的候选药物。
Pharmaceuticals (Basel). 2022 Apr 20;15(5):503. doi: 10.3390/ph15050503.