Suppr超能文献

揭示肝细胞癌中的B7/CD28家族蛋白:对细胞间通讯及预后意义的见解

Unveiling B7/CD28 family proteins in hepatocellular carcinoma: insights into communication and prognostic significance.

作者信息

Cai Yan, Liu Xiaodi, He Tao, Xu Yangming, Chen Shuxian, Tan Xianliang, Wei Shouchao, Wu Zimeng, Xiao Liying, Luo Baoming

机构信息

Department of Ultrasound, Central People's Hospital of Zhanjiang, Zhanjiang, China.

Department of Ultrasound, Sun Yat-sen Memorial Hospital, Sun Yat-sen University, Guangzhou, China.

出版信息

Front Immunol. 2025 Jul 30;16:1583597. doi: 10.3389/fimmu.2025.1583597. eCollection 2025.

Abstract

BACKGROUND

Immunotherapy has made remarkable achievements in cancer treatment, but it still faces the challenge of limited response rates in liver cancer therapy. Although there has been extensive research on the role of programmed cell death-ligand 1 (PD-L1) in hepatocellular carcinoma (HCC), our understanding of the effects of other inhibitory B7/CD28 family members is still limited despite advancements in prognostic tools, more specific, accurate, and robust biomarkers are required to improve HCC patient prognoses.

METHODS

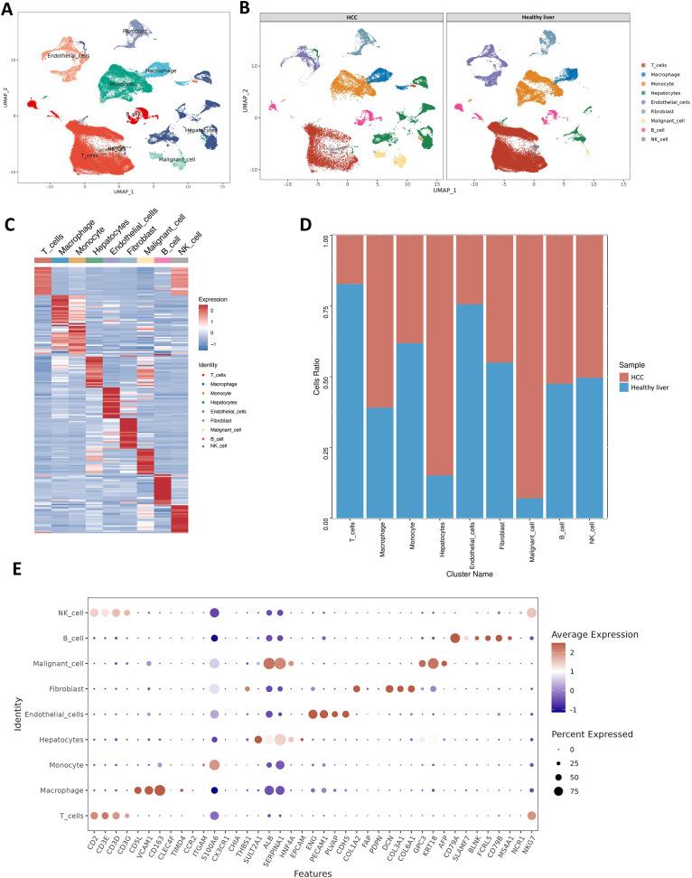
We acquired the single-cell sequencing data from relevant literature and selected 42 liver tissue samples, including 89,246 cells from HCC patients, to investigate the expression, localization, and intercellular communications of the B7/CD28 family in HCC. Within the Cancer Genome Atlas dataset, we utilized Lasso and Cox regression analyses to develop a risk model for identifying the most pertinent B7/CD28 family proteins associated with prognosis. Subsequently, we conducted a retrospective analysis of 94 HCC patients who underwent hepatectomy at our institution and determined the prognostic significance of this malignancy.

RESULTS

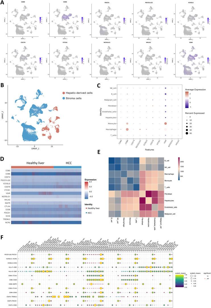
Based on the single-cell RNA sequencing data, we have delineated various members of the B7/CD28 family and their corresponding receptors. We have elucidated their distribution on tumor cells and immune cells, revealing active intercellular communications among tumor cells, fibroblasts, and epithelial cells. Through the implementation of Lasso, we have pinpointed a significant correlation between the B7H3 molecule and prognosis. Leveraging multiplex immunofluorescence, we were able to discern three distinct patterns of B7H3 expression-tumor-associated, stroma-associated, and a hybrid form encompassing both. Notably, the presence of B7H3 in the stroma exhibited the most robust correlation with prognosis. Furthermore, the efficacy of our prognostic signature was validated through clinicopathological analyses conducted at our institution.

CONCLUSIONS

In conclusion, the B7/CD28 family plays an active role in the tumor immune microenvironment and cellular communication. B7H3 could serve as an indicator for predicting the outcome of HCC. Additional investigation is required to validate these discoveries in future groups of individuals and assess their viability as therapies guided by biomarkers.

摘要

背景

免疫疗法在癌症治疗中取得了显著成就,但在肝癌治疗中仍面临有效率有限的挑战。尽管对程序性细胞死亡配体1(PD-L1)在肝细胞癌(HCC)中的作用进行了广泛研究,但我们对其他抑制性B7/CD28家族成员的影响的了解仍然有限。尽管预后工具有所进步,但仍需要更特异、准确和可靠的生物标志物来改善HCC患者的预后。

方法

我们从相关文献中获取单细胞测序数据,并选择了42个肝组织样本,包括来自HCC患者的89,246个细胞,以研究B7/CD28家族在HCC中的表达、定位和细胞间通讯。在癌症基因组图谱数据集中,我们利用套索回归和Cox回归分析来建立一个风险模型,以识别与预后最相关的B7/CD28家族蛋白。随后,我们对在我们机构接受肝切除术的94例HCC患者进行了回顾性分析,并确定了这种恶性肿瘤的预后意义。

结果

基于单细胞RNA测序数据,我们描绘了B7/CD28家族的各个成员及其相应受体。我们阐明了它们在肿瘤细胞和免疫细胞上的分布,揭示了肿瘤细胞与成纤维细胞和上皮细胞之间活跃的细胞间通讯。通过实施套索回归,我们确定了B7H3分子与预后之间存在显著相关性。利用多重免疫荧光,我们能够识别出B7H3表达的三种不同模式——肿瘤相关型、基质相关型以及包含两者的混合型。值得注意的是,基质中B7H3的存在与预后的相关性最为显著。此外,我们的预后标志物的有效性通过我们机构进行的临床病理分析得到了验证。

结论

总之,B7/CD28家族在肿瘤免疫微环境和细胞通讯中发挥着积极作用。B7H3可作为预测HCC预后的指标。未来需要进一步研究以在更多个体中验证这些发现,并评估它们作为生物标志物指导治疗的可行性。

https://cdn.ncbi.nlm.nih.gov/pmc/blobs/7c96/12343519/681930676788/fimmu-16-1583597-g001.jpg

文献检索

告别复杂PubMed语法,用中文像聊天一样搜索,搜遍4000万医学文献。AI智能推荐,让科研检索更轻松。

立即免费搜索

文件翻译

保留排版,准确专业,支持PDF/Word/PPT等文件格式,支持 12+语言互译。

免费翻译文档

深度研究

AI帮你快速写综述,25分钟生成高质量综述,智能提取关键信息,辅助科研写作。

立即免费体验