Suppr超能文献

干燥条件影响了希克尔和卡穆斯的化学特征及健康促进特性。

Drying conditions affected chemical profiles and health promoting properties of Hickel & A.Camus.

作者信息

Chumroenphat Theeraphan, Dechakhamphu Ananya, Saensouk Surapon, Siriamornpun Sirithon

机构信息

Thai Traditional Medicine Program, Faculty of Thai Traditional and Alternative Medicine, Ubon Ratchathani Rajabhat University, Ubonratchathani, 34000, Thailand.

Cosmetic Science and Spa Program, Faculty of Thai Traditional and Alternative Medicine, Ubon Ratchathani Rajabhat University, Ubonratchathani, 34000, Thailand.

出版信息

Food Chem X. 2025 Aug 5;29:102874. doi: 10.1016/j.fochx.2025.102874. eCollection 2025 Jul.

Abstract

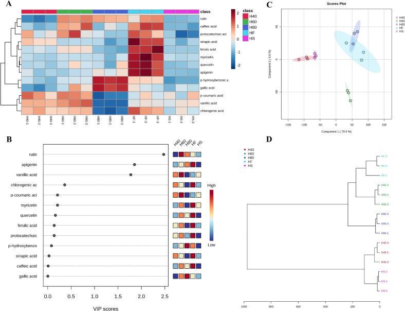
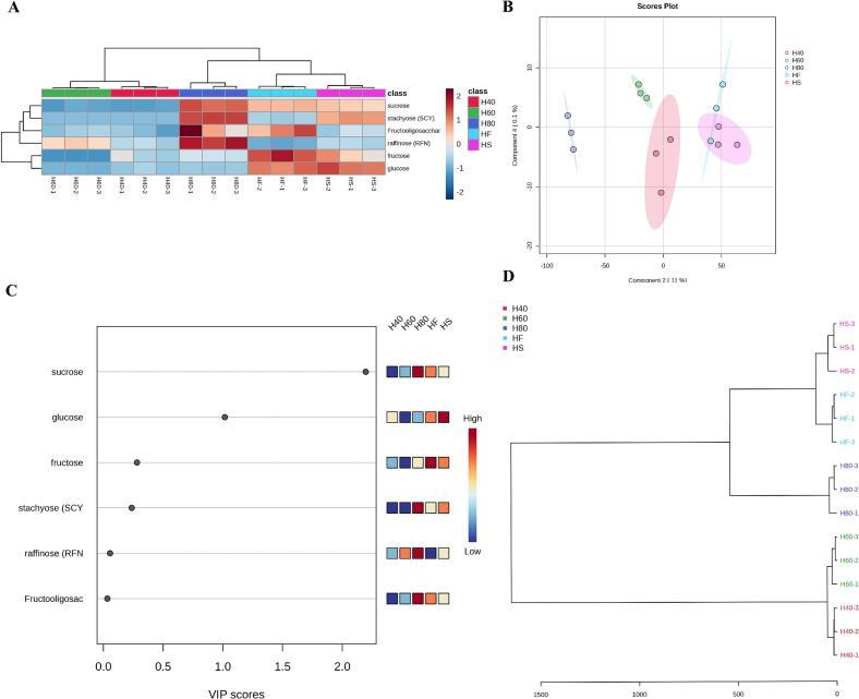
, commonly referred to as the native chestnut of Thailand, has traditionally been dried for off-season storage. We investigated the impact of different drying conditions, namely hot air drying (HD) at 40 °C, 60 °C, 80 °C, and traditional sun drying (SD), on the physical and chemical properties of the nut. Scanning electron microscopy revealed that HD better preserved the cellular structure compared to SD. Among the hot air treatments, drying at 40 °C most effectively retained amino acids, with essential and non-essential amino acid of 619.6 and 927.0 μg/g dry basis, respectively. The levels of organic acids, phenolic compounds, flavonoids, and antioxidant activity were influenced by drying temperature. Fourier-transform infrared spectroscopy confirmed alterations in chemical composition associated with different drying conditions. Protein molecular weight analysis indicated structural changes and protein degradation at higher temperatures. HD at 40 °C is optimal for preserving both the chemical compounds and structural integrity of .

摘要

,通常被称为泰国本土栗子,传统上会被干燥以便在淡季储存。我们研究了不同干燥条件,即40°C、60°C、80°C的热风干燥(HD)和传统日晒干燥(SD),对栗子物理和化学性质的影响。扫描电子显微镜显示,与SD相比,HD能更好地保存细胞结构。在热风处理中,40°C干燥最有效地保留了氨基酸,必需氨基酸和非必需氨基酸分别为619.6和927.0μg/g干基。有机酸、酚类化合物、黄酮类化合物的含量以及抗氧化活性受干燥温度影响。傅里叶变换红外光谱证实了与不同干燥条件相关的化学成分变化。蛋白质分子量分析表明在较高温度下结构发生变化且蛋白质降解。40°C的热风干燥最适合保存栗子的化学成分和结构完整性。

https://cdn.ncbi.nlm.nih.gov/pmc/blobs/58a0/12345312/c4eaafb90e81/gr1.jpg

文献检索

告别复杂PubMed语法,用中文像聊天一样搜索,搜遍4000万医学文献。AI智能推荐,让科研检索更轻松。

立即免费搜索

文件翻译

保留排版,准确专业,支持PDF/Word/PPT等文件格式,支持 12+语言互译。

免费翻译文档

深度研究

AI帮你快速写综述,25分钟生成高质量综述,智能提取关键信息,辅助科研写作。

立即免费体验