Suppr超能文献

乳腺癌中多胺代谢相关基因指标对预后及免疫治疗反应的预测

Polyamine metabolism related gene index prediction of prognosis and immunotherapy response in breast cancer.

作者信息

Wang Ruoya, Cai Shouliang, Gao Qing, Chen Yidong, Han Xue, Shang Fangjian, Liang Chunyan, Zhu Guolian, Chen Bo

机构信息

Department of Otolaryngology, The First Affiliated Hospital of Jinzhou Medical University, Jinzhou, China.

Department of Thyroid and Breast Surgery, Ansteel General Hospital, Anshan, China.

出版信息

Front Oncol. 2025 Jul 31;15:1613458. doi: 10.3389/fonc.2025.1613458. eCollection 2025.

Abstract

BACKGROUND

Polyamine metabolism is closely associated with tumorigenesis, progression, and the tumor microenvironment (TME). This study aimed to determine whether polyamine metabolism-related genes (PMRGs) could predict prognosis and immunotherapy efficacy in Breast Cancer (BC).

METHODS

We conducted a comprehensive multi-omics analysis of PMRG expression profiles in BC. Consensus cluster analysis was used to identify PMRG expression subtypes in the METABRIC cohort. Univariate and multivariate Cox regression analyses were performed to identify independent prognostic genes, which were subsequently used to construct a predictive model for BC, along with a novel nomogram based on PMRGs. The model was validated using an independent cohort (GSE86166). Independent prognostic genes were further verified in BC tissues using quantitative real-time PCR (qRT-PCR), Semi-quantitative Western blot, and immunohistochemistry. Additionally, we analyzed the immune microenvironment and enriched pathways across different subtypes using multiple algorithms. Finally, the "oncoPredict" R package was used to assess potential drug sensitivities in high-risk and low-risk groups.

RESULTS

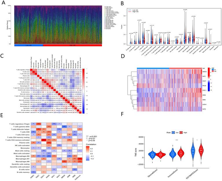
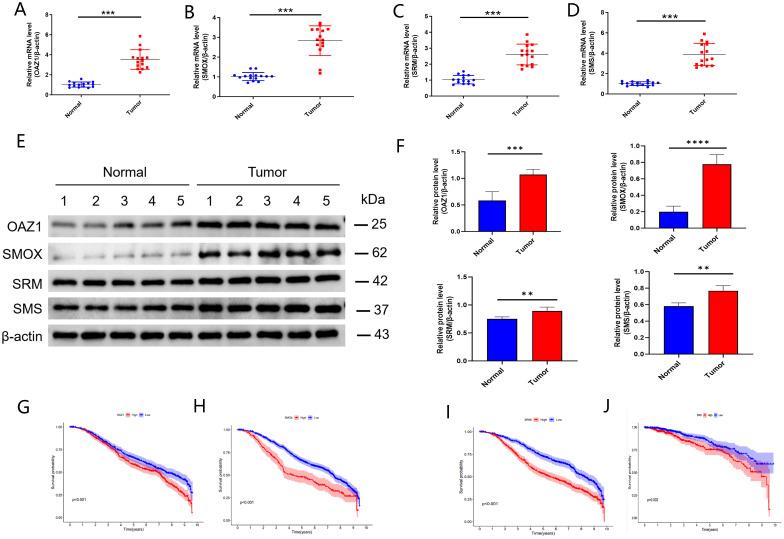
Seventeen polyamine metabolism genes were identified. PMRGs were abundantly expressed in tumor cells, with 12 survival-related genes being selected. In the METABRIC cohort, two PMRG expression subtypes were identified, with cancer- and immune-related pathways being more active in cluster B, which was associated with a worse prognosis. Six genes were used to construct a prognostic model through univariate and multivariate Cox regression analyses. The predictive performance of the polyamine metabolism model was validated by ROC curve analysis (training cohort: METABRIC, AUC3years=0.684; validation cohort: GSE86166, AUC3years=0.682). A nomogram combining risk scores and clinicopathological features was constructed. Decision Curve Analysis (DCA) demonstrated that the model could guide clinical treatment strategies. Four high-risk independent prognostic factors (, , , and ) were validated as being upregulated in breast cancer tissues. The model successfully stratified BC patients into high-risk and low-risk groups, with the high-risk group exhibiting poorer clinical outcomes. Functional analysis revealed significant differences in immune status and drug sensitivity between high-risk and low-risk groups.

CONCLUSIONS

This study elucidated the biological characteristics of PMRG expression subtypes in BC, identifying a polyamine-related prognostic signature and four novel biomarkers to accurately predict prognosis and immunotherapy response in BC patients.

摘要

背景

多胺代谢与肿瘤发生、进展及肿瘤微环境(TME)密切相关。本研究旨在确定多胺代谢相关基因(PMRGs)是否可预测乳腺癌(BC)的预后及免疫治疗疗效。

方法

我们对BC中PMRG表达谱进行了全面的多组学分析。使用共识聚类分析在METABRIC队列中鉴定PMRG表达亚型。进行单变量和多变量Cox回归分析以鉴定独立的预后基因,随后将其用于构建BC的预测模型,以及基于PMRGs的新型列线图。使用独立队列(GSE86166)对该模型进行验证。使用定量实时PCR(qRT-PCR)、半定量蛋白质免疫印迹和免疫组织化学在BC组织中进一步验证独立的预后基因。此外,我们使用多种算法分析了不同亚型之间的免疫微环境和富集通路。最后,使用“oncoPredict”R包评估高危和低危组中的潜在药物敏感性。

结果

鉴定出17个多胺代谢基因。PMRGs在肿瘤细胞中大量表达,选择了12个与生存相关的基因。在METABRIC队列中,鉴定出两种PMRG表达亚型,癌症和免疫相关通路在B簇中更活跃,这与较差的预后相关。通过单变量和多变量Cox回归分析使用6个基因构建了预后模型。通过ROC曲线分析验证了多胺代谢模型的预测性能(训练队列:METABRIC,AUC3年 = 0.684;验证队列:GSE86166,AUC3年 = 0.682)。构建了结合风险评分和临床病理特征的列线图。决策曲线分析(DCA)表明该模型可指导临床治疗策略。验证了4个高危独立预后因素(、、和)在乳腺癌组织中上调。该模型成功地将BC患者分为高危和低危组,高危组的临床结局较差。功能分析显示高危和低危组之间在免疫状态和药物敏感性方面存在显著差异。

结论

本研究阐明了BC中PMRG表达亚型的生物学特征,鉴定出一种多胺相关的预后特征和四个新型生物标志物以准确预测BC患者的预后和免疫治疗反应。

https://cdn.ncbi.nlm.nih.gov/pmc/blobs/d9ad/12350266/289b5077e30d/fonc-15-1613458-g001.jpg

文献检索

告别复杂PubMed语法,用中文像聊天一样搜索,搜遍4000万医学文献。AI智能推荐,让科研检索更轻松。

立即免费搜索

文件翻译

保留排版,准确专业,支持PDF/Word/PPT等文件格式,支持 12+语言互译。

免费翻译文档

深度研究

AI帮你快速写综述,25分钟生成高质量综述,智能提取关键信息,辅助科研写作。

立即免费体验