Chen Bixiu, Zhang Liyan, Zhong Zhou, Liu Chunyu, Pan Haobo
Shenzhen Key Laboratory of Marine Biomedical Materials, CAS-HK Joint Lab of Biomaterials, Shenzhen Institutes of Advanced Technology, Chinese Academy of Sciences, Shenzhen 518055, P.R. China.
Shenzhen Healthemes Biotechnology Co., Ltd, Shenzhen 518102, P.R. China.
Regen Biomater. 2025 May 21;12:rbaf036. doi: 10.1093/rb/rbaf036. eCollection 2025.
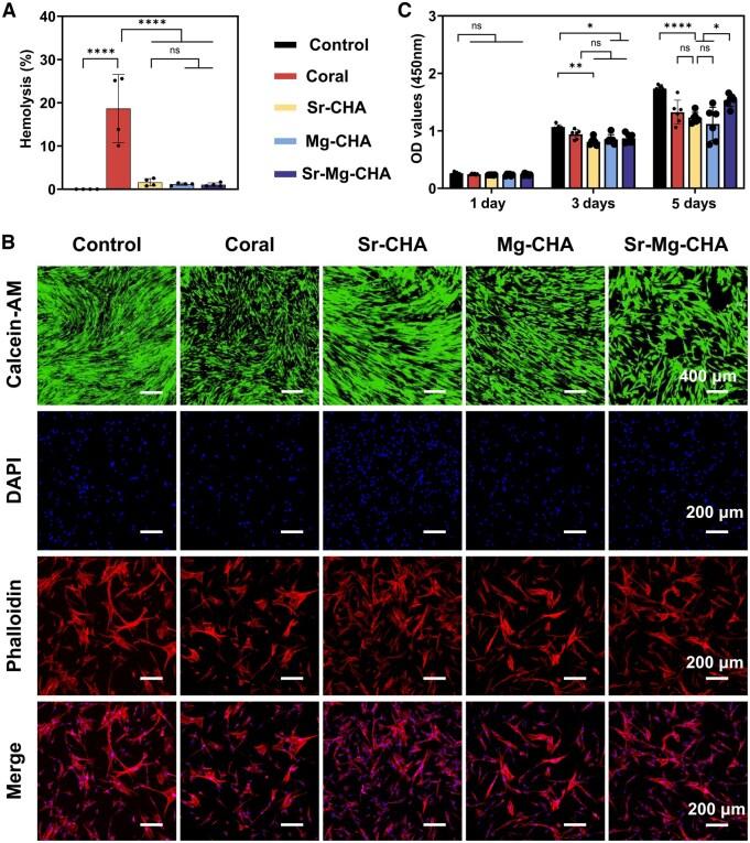
The biocompatibility, osteoconductivity and porous structure of coral make it a popular material for bone regeneration. However, coral mismatches host bone degradation rates and lacks osteoinductivity. No prior research has investigated the physicochemical properties of strontium-doped coralline hydroxyapatite (Sr-CHA), magnesium-doped (Mg-CHA) and strontium- and magnesium-co-doped (Sr-Mg-CHA), especially their osteogenic mechanisms. This study synthesized CHA doped with osteoinductive elements (Sr, Mg and Sr-Mg) via a hydrothermal reaction to preserve 26.5-33.5% of the unconverted inner core of calcium carbonate (CaCO). Under identical reaction circumstances, the Sr doping ratio in the Sr-CHA outperformed Mg in the Mg-CHA. In contrast, Sr and Mg mutually inhibit each other during co-doping in the Sr-Mg-CHA. The Sr-CHA nanorods on nanocluster spheres were the longest, while the Mg-CHA were the shortest, with the Sr-Mg-CHA occupying an intermediate length. The Sr-CHA, Mg-CHA and Sr-Mg-CHA exhibited 16 times the specific surface area and 14 times the pore volume of the coral and displayed better biocompatibility and expression levels of osteogenesis-related genes and proteins (e.g. ALP, Runx2, COL I, OCN and OPN) compared to coral , as well as improved osteogenesis than coral or Bio-Oss . With its optional Sr release concentration and degradation rates and large specific surface area and pore volume, the Sr-CHA performs the best. This study improved bone tissue engineering and regenerative medicine by enhancing the understanding of doped CHA and revealing new ways to overcome bone repair material problems.
珊瑚的生物相容性、骨传导性和多孔结构使其成为骨再生的常用材料。然而,珊瑚与宿主骨的降解速率不匹配,且缺乏骨诱导性。此前尚无研究调查过锶掺杂珊瑚羟基磷灰石(Sr-CHA)、镁掺杂(Mg-CHA)以及锶镁共掺杂(Sr-Mg-CHA)的物理化学性质,尤其是它们的成骨机制。本研究通过水热反应合成了掺杂有骨诱导元素(Sr、Mg和Sr-Mg)的CHA,以保留26.5-33.5%未转化的碳酸钙(CaCO)内核。在相同的反应条件下,Sr-CHA中的Sr掺杂率优于Mg-CHA中的Mg。相比之下,在Sr-Mg-CHA共掺杂过程中,Sr和Mg相互抑制。纳米团簇球上的Sr-CHA纳米棒最长,而Mg-CHA最短,Sr-Mg-CHA长度居中。Sr-CHA、Mg-CHA和Sr-Mg-CHA的比表面积是珊瑚的16倍,孔体积是珊瑚的14倍,与珊瑚相比,它们表现出更好的生物相容性以及成骨相关基因和蛋白质(如ALP、Runx2、COL I、OCN和OPN)的表达水平,并且比珊瑚或Bio-Oss具有更好的成骨能力。Sr-CHA具有可选的Sr释放浓度和降解速率以及较大的比表面积和孔体积,表现最佳。本研究通过增进对掺杂CHA的理解并揭示克服骨修复材料问题的新方法,改进了骨组织工程和再生医学。