• 文献检索
  • 文档翻译
  • 深度研究
  • 学术资讯
  • Suppr Zotero 插件Zotero 插件
  • 邀请有礼
  • 套餐&价格
  • 历史记录
应用&插件
Suppr Zotero 插件Zotero 插件浏览器插件Mac 客户端Windows 客户端微信小程序
定价
高级版会员购买积分包购买API积分包
服务
文献检索文档翻译深度研究API 文档MCP 服务
关于我们
关于 Suppr公司介绍联系我们用户协议隐私条款
关注我们

Suppr 超能文献

核心技术专利:CN118964589B侵权必究
粤ICP备2023148730 号-1Suppr @ 2026

文献检索

告别复杂PubMed语法,用中文像聊天一样搜索,搜遍4000万医学文献。AI智能推荐,让科研检索更轻松。

立即免费搜索

文件翻译

保留排版,准确专业,支持PDF/Word/PPT等文件格式,支持 12+语言互译。

免费翻译文档

深度研究

AI帮你快速写综述,25分钟生成高质量综述,智能提取关键信息,辅助科研写作。

立即免费体验

在雄性小鼠股骨中,血管和骨细胞网络在骨骼成熟过程中同时重新排列,并在衰老过程中衰退。

Blood vessel and osteocyte networks concurrently rearrange during bone maturation and decline during aging in the femur of male mice.

作者信息

Palmier Mathilde, Maître Marlène, Doat Hélène, Lesté-Lasserre Thierry, Boiziau Claudine, Maurel Delphine B

机构信息

Inserm, University of Bordeaux, BioTis Laboratory UMR 1026, Bordeaux 33000, France.

Inserm, University of Bordeaux, Neurocentre Magendie UMR 1215, Bordeaux 33000, France.

出版信息

Aging (Albany NY). 2025 Aug 22;17(8):2089-2112. doi: 10.18632/aging.206302.

DOI:10.18632/aging.206302
PMID:40848274
原文链接:https://pmc.ncbi.nlm.nih.gov/articles/PMC12422823/
Abstract

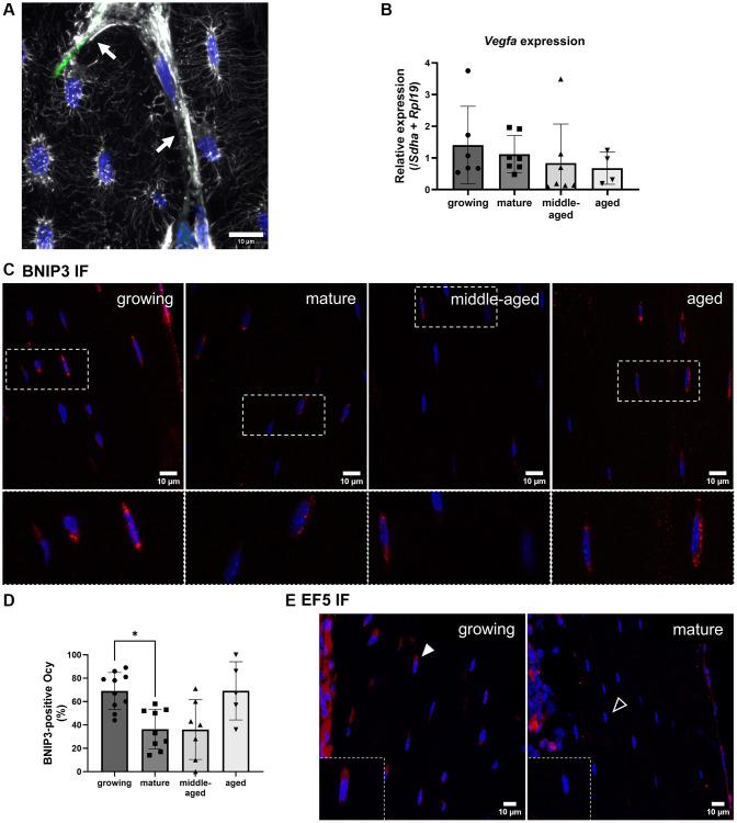
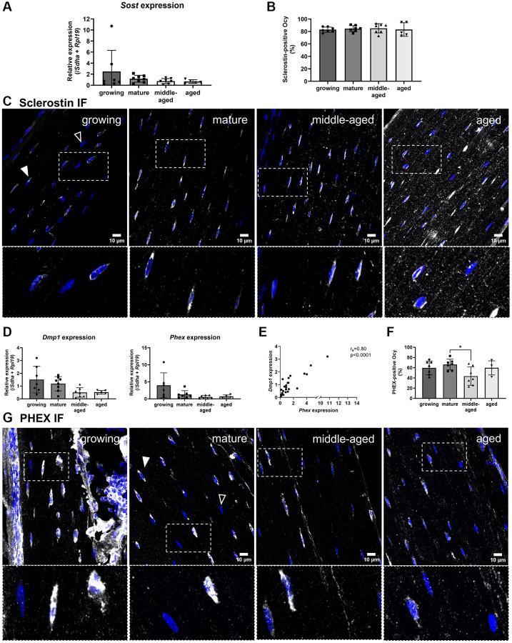
While blood vessels and osteocytes have been studied independently, their simultaneous changes with age remain undescribed. Our objective was to investigate the age-related evolution of both osteocyte and blood vessel networks in mouse cortical bone, and to assess the associated effects on osteocyte markers and oxygen intracellular levels. We analyzed femurs of male Flk1-GFP mice from growing, mature, middle-aged, and aged groups with techniques such as laser microdissection followed by RT-qPCR, tissue clearing and 3D fluorescence imaging. In the mature animals - when the cortical bone was thicker than in the growing animals - the osteocyte density, the number of dendrites per osteocyte and the blood vessel density were lower. This was associated with a reduced expression of and with a smaller fraction of osteocytes exhibiting low intracellular oxygen. In aged animals - when cortical bone was thinner than in mature animals - the number of dendrites per osteocyte and the blood vessel density were lower. This was associated with a reduced (Cx43) expression. Our results suggest that changes in the osteocyte network during maturation and aging are led by distinct mechanisms, and that the cortical bone blood vessels are not the main source of oxygen for osteocytes.

摘要

虽然血管和骨细胞已被分别研究,但它们随年龄的同步变化仍未得到描述。我们的目的是研究小鼠皮质骨中骨细胞和血管网络的年龄相关演变,并评估其对骨细胞标志物和细胞内氧水平的相关影响。我们使用激光显微切割后进行RT-qPCR、组织透明化和3D荧光成像等技术,分析了生长、成熟、中年和老年组雄性Flk1-GFP小鼠的股骨。在成熟动物中——此时皮质骨比生长动物中的更厚——骨细胞密度、每个骨细胞的树突数量和血管密度较低。这与Runx2表达降低以及显示低细胞内氧的骨细胞比例较小有关。在老年动物中——此时皮质骨比成熟动物中的更薄——每个骨细胞的树突数量和血管密度较低。这与Cx43表达降低有关。我们的结果表明,成熟和衰老过程中骨细胞网络的变化由不同机制主导,并且皮质骨血管不是骨细胞的主要氧来源。

https://cdn.ncbi.nlm.nih.gov/pmc/blobs/fff8/12422823/c3a9bb382e08/aging-17-8-206302-g006.jpg
https://cdn.ncbi.nlm.nih.gov/pmc/blobs/fff8/12422823/e9c88132be11/aging-17-8-206302-g001.jpg
https://cdn.ncbi.nlm.nih.gov/pmc/blobs/fff8/12422823/3d16d76fe223/aging-17-8-206302-g002.jpg
https://cdn.ncbi.nlm.nih.gov/pmc/blobs/fff8/12422823/ba4e66313000/aging-17-8-206302-g003.jpg
https://cdn.ncbi.nlm.nih.gov/pmc/blobs/fff8/12422823/57bead0b6e82/aging-17-8-206302-g004.jpg
https://cdn.ncbi.nlm.nih.gov/pmc/blobs/fff8/12422823/3e363034a5d7/aging-17-8-206302-g005.jpg
https://cdn.ncbi.nlm.nih.gov/pmc/blobs/fff8/12422823/c3a9bb382e08/aging-17-8-206302-g006.jpg
https://cdn.ncbi.nlm.nih.gov/pmc/blobs/fff8/12422823/e9c88132be11/aging-17-8-206302-g001.jpg
https://cdn.ncbi.nlm.nih.gov/pmc/blobs/fff8/12422823/3d16d76fe223/aging-17-8-206302-g002.jpg
https://cdn.ncbi.nlm.nih.gov/pmc/blobs/fff8/12422823/ba4e66313000/aging-17-8-206302-g003.jpg
https://cdn.ncbi.nlm.nih.gov/pmc/blobs/fff8/12422823/57bead0b6e82/aging-17-8-206302-g004.jpg
https://cdn.ncbi.nlm.nih.gov/pmc/blobs/fff8/12422823/3e363034a5d7/aging-17-8-206302-g005.jpg
https://cdn.ncbi.nlm.nih.gov/pmc/blobs/fff8/12422823/c3a9bb382e08/aging-17-8-206302-g006.jpg

相似文献

1
Blood vessel and osteocyte networks concurrently rearrange during bone maturation and decline during aging in the femur of male mice.在雄性小鼠股骨中,血管和骨细胞网络在骨骼成熟过程中同时重新排列,并在衰老过程中衰退。
Aging (Albany NY). 2025 Aug 22;17(8):2089-2112. doi: 10.18632/aging.206302.
2
Aging decreases osteocyte peri-lacunar-canalicular system turnover in female C57BL/6JN mice.衰老是雌性 C57BL/6JN 小鼠骨细胞周围腔-管系统周转率降低的原因。
Bone. 2024 Sep;186:117163. doi: 10.1016/j.bone.2024.117163. Epub 2024 Jun 8.
3
Computational modeling based on confocal imaging predicts changes in osteocyte and dendrite shear stress due to canalicular loss with aging.基于共聚焦成像的计算模型预测了由于年龄增长导致的骨小管丧失引起的骨细胞和树突剪切应力的变化。
Biomech Model Mechanobiol. 2024 Feb;23(1):129-143. doi: 10.1007/s10237-023-01763-w. Epub 2023 Aug 29.
4
Prescription of Controlled Substances: Benefits and Risks管制药品的处方:益处与风险
5
Prkd1 regulates the formation and repair of plasma membrane disruptions (PMD) in osteocytes.Prkd1 调节破骨细胞中质膜破裂(PMD)的形成和修复。
Bone. 2024 Sep;186:117147. doi: 10.1016/j.bone.2024.117147. Epub 2024 Jun 10.
6
Does Augmenting Irradiated Autografts With Free Vascularized Fibula Graft in Patients With Bone Loss From a Malignant Tumor Achieve Union, Function, and Complication Rate Comparably to Patients Without Bone Loss and Augmentation When Reconstructing Intercalary Resections in the Lower Extremity?对于因恶性肿瘤导致骨缺损的患者,在重建下肢节段性切除时,采用带血管游离腓骨移植来增强照射后的自体骨移植,其骨愈合、功能及并发症发生率与无骨缺损且未进行增强的患者相比是否相当?
Clin Orthop Relat Res. 2025 Jun 26. doi: 10.1097/CORR.0000000000003599.
7
Oxygen Sensing in Osteocytes: From Physiology to Age-related Osteoporosis.骨细胞中的氧感知:从生理学到与年龄相关的骨质疏松症
Curr Osteoporos Rep. 2025 Jun 21;23(1):28. doi: 10.1007/s11914-025-00920-7.
8
Comparison of Two Modern Survival Prediction Tools, SORG-MLA and METSSS, in Patients With Symptomatic Long-bone Metastases Who Underwent Local Treatment With Surgery Followed by Radiotherapy and With Radiotherapy Alone.两种现代生存预测工具 SORG-MLA 和 METSSS 在接受手术联合放疗和单纯放疗治疗有症状长骨转移患者中的比较。
Clin Orthop Relat Res. 2024 Dec 1;482(12):2193-2208. doi: 10.1097/CORR.0000000000003185. Epub 2024 Jul 23.
9
Osteoclast-independent osteocyte dendrite defects in mice bearing the osteogenesis imperfecta-causing Sp7 R342C mutation.携带导致成骨不全的Sp7 R342C突变的小鼠中破骨细胞非依赖性骨细胞树突缺陷。
Bone Res. 2025 Jul 19;13(1):70. doi: 10.1038/s41413-025-00440-1.
10
Impacts of Nonenzymatic Glycation Crosslinks in Bone Matrix on the Mechanosensitivity of Osteocyte.骨基质中非酶糖基化交联对骨细胞机械敏感性的影响。
Calcif Tissue Int. 2025 Aug 2;116(1):103. doi: 10.1007/s00223-025-01411-8.

本文引用的文献

1
Osteocyte Differentiation Requires Glycolysis, but Mature Osteocytes Display Metabolic Flexibility.骨细胞分化需要糖酵解,但成熟骨细胞表现出代谢灵活性。
bioRxiv. 2025 May 12:2025.05.09.652291. doi: 10.1101/2025.05.09.652291.
2
Age- and sex-specific deterioration on bone and osteocyte lacuno-canalicular network in a mouse model of premature aging.早衰小鼠模型中骨和骨细胞陷窝-小管网络的年龄和性别特异性退变
Bone Res. 2025 May 23;13(1):55. doi: 10.1038/s41413-025-00428-x.
3
Osteocyte gene expression analysis in mouse bone: optimization of a laser-assisted microdissection protocol.
小鼠骨骼中骨细胞基因表达分析:激光辅助显微切割方案的优化
JBMR Plus. 2024 Jun 24;8(8):ziae078. doi: 10.1093/jbmrpl/ziae078. eCollection 2024 Aug.
4
Osteocyte mitochondria regulate angiogenesis of transcortical vessels.骨细胞线粒体调节皮质血管的血管生成。
Nat Commun. 2024 Mar 21;15(1):2529. doi: 10.1038/s41467-024-46095-0.
5
Microvascular Disease Associates with Larger Osteocyte Lacunae in Cortical Bone in Type 2 Diabetes Mellitus.微血管疾病与2型糖尿病患者皮质骨中更大的骨细胞陷窝相关。
JBMR Plus. 2023 Oct 27;7(11):e10832. doi: 10.1002/jbm4.10832. eCollection 2023 Nov.
6
Coordination of mitochondrial and lysosomal homeostasis mitigates inflammation and muscle atrophy during aging.线粒体和溶酶体稳态的协调可减轻衰老过程中的炎症和肌肉萎缩。
Aging Cell. 2022 Apr;21(4):e13583. doi: 10.1111/acel.13583. Epub 2022 Mar 9.
7
From remodeling to quiescence: The transformation of the vascular network.从重塑到静止:血管网络的转变。
Cells Dev. 2021 Dec;168:203735. doi: 10.1016/j.cdev.2021.203735. Epub 2021 Aug 21.
8
Cortical bone development, maintenance and porosity: genetic alterations in humans and mice influencing chondrocytes, osteoclasts, osteoblasts and osteocytes.皮质骨的发育、维持和多孔性:影响软骨细胞、破骨细胞、成骨细胞和骨细胞的人类和小鼠基因改变。
Cell Mol Life Sci. 2021 Aug;78(15):5755-5773. doi: 10.1007/s00018-021-03884-w. Epub 2021 Jul 1.
9
Osteocyte transcriptome mapping identifies a molecular landscape controlling skeletal homeostasis and susceptibility to skeletal disease.骨细胞转录组图谱绘制鉴定出控制骨骼内稳态和骨骼疾病易感性的分子图谱。
Nat Commun. 2021 May 5;12(1):2444. doi: 10.1038/s41467-021-22517-1.
10
The Central Role of Osteocytes in the Four Adaptive Pathways of Bone's Mechanostat.成骨细胞在骨骼机械系统的四大适应性途径中的核心作用。
Exerc Sport Sci Rev. 2020 Jul;48(3):140-148. doi: 10.1249/JES.0000000000000225.