• 文献检索
  • 文档翻译
  • 深度研究
  • 学术资讯
  • Suppr Zotero 插件Zotero 插件
  • 邀请有礼
  • 套餐&价格
  • 历史记录
应用&插件
Suppr Zotero 插件Zotero 插件浏览器插件Mac 客户端Windows 客户端微信小程序
定价
高级版会员购买积分包购买API积分包
服务
文献检索文档翻译深度研究API 文档MCP 服务
关于我们
关于 Suppr公司介绍联系我们用户协议隐私条款
关注我们

Suppr 超能文献

核心技术专利:CN118964589B侵权必究
粤ICP备2023148730 号-1Suppr @ 2026

文献检索

告别复杂PubMed语法,用中文像聊天一样搜索,搜遍4000万医学文献。AI智能推荐,让科研检索更轻松。

立即免费搜索

文件翻译

保留排版,准确专业,支持PDF/Word/PPT等文件格式,支持 12+语言互译。

免费翻译文档

深度研究

AI帮你快速写综述,25分钟生成高质量综述,智能提取关键信息,辅助科研写作。

立即免费体验

网络毒理学和分子对接阐明了山梨酸钾的肝毒性和致癌机制,并通过体外试验得到验证。

Network toxicology and molecular docking elucidate the hepatotoxic and carcinogenic mechanisms of potassium sorbate validated by in vitro assays.

作者信息

Li Yueyue, Dai Weiqi, Li Jingjing, Mo Wenhui, Xu Xuanfu

机构信息

Department of Gastroenterology, Shidong Hospital of Shanghai, Shanghai, 200438, China.

出版信息

Sci Rep. 2025 Aug 25;15(1):31225. doi: 10.1038/s41598-025-17255-z.

DOI:10.1038/s41598-025-17255-z
PMID:40854970
原文链接:https://pmc.ncbi.nlm.nih.gov/articles/PMC12379242/
Abstract

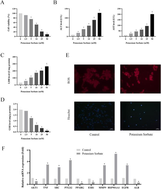
Potassium sorbate is a preservative widely used in various industrial products, and its potential toxicity and environmental risks are worthy of further exploration. This study provides a novel elucidation of the ecological toxicity mechanism of potassium sorbate, supported by in vitro cell model validation, thereby offering system-level to molecular-level analysis for the risk assessment and management of food additives. A total of 124 and 106 potential targets for hepatotoxicity and carcinogenicity were identified, respectively, and protein-protein interaction networks and Cytoscape were used to determine the hub genes associated with the toxicity of potassium sorbate. Gene Ontology and Kyoto Encyclopedia of Genes and Genomes pathway enrichment analysis revealed that the pathways induced by potassium sorbate were associated with cancer-related chemicals and pathways. Molecular docking results showed that potassium sorbate had high degree of affinity with the hub targets, which, combined with in vitro cell line validation, further supported the mechanism of action of potassium sorbate in the regulation of hepatocyte injury, tumor cell proliferation, and apoptosis. This study provides a novel perspective on the toxicity of potassium sorbate, and offers a theoretical basis for its safety assessment and risk management in clinical applications.

摘要

山梨酸钾是一种广泛应用于各种工业产品中的防腐剂,其潜在毒性和环境风险值得进一步探索。本研究通过体外细胞模型验证,对山梨酸钾的生态毒性机制进行了全新阐释,从而为食品添加剂的风险评估和管理提供了从系统水平到分子水平的分析。分别确定了124个和106个肝毒性和致癌性的潜在靶点,并利用蛋白质-蛋白质相互作用网络和Cytoscape软件确定了与山梨酸钾毒性相关的枢纽基因。基因本体论和京都基因与基因组百科全书通路富集分析表明,山梨酸钾诱导的通路与癌症相关化学物质和通路有关。分子对接结果表明,山梨酸钾与枢纽靶点具有高度亲和力,结合体外细胞系验证,进一步支持了山梨酸钾在调节肝细胞损伤、肿瘤细胞增殖和凋亡中的作用机制。本研究为山梨酸钾的毒性提供了新的视角,并为其临床应用中的安全性评估和风险管理提供了理论依据。

https://cdn.ncbi.nlm.nih.gov/pmc/blobs/67f8/12379242/f8c3dc591cef/41598_2025_17255_Fig6_HTML.jpg
https://cdn.ncbi.nlm.nih.gov/pmc/blobs/67f8/12379242/a86099227341/41598_2025_17255_Fig1_HTML.jpg
https://cdn.ncbi.nlm.nih.gov/pmc/blobs/67f8/12379242/a589290d02ee/41598_2025_17255_Fig2_HTML.jpg
https://cdn.ncbi.nlm.nih.gov/pmc/blobs/67f8/12379242/27a8e5d4fd5f/41598_2025_17255_Fig3_HTML.jpg
https://cdn.ncbi.nlm.nih.gov/pmc/blobs/67f8/12379242/266e7dec8dd5/41598_2025_17255_Fig4_HTML.jpg
https://cdn.ncbi.nlm.nih.gov/pmc/blobs/67f8/12379242/b740157fc369/41598_2025_17255_Fig5_HTML.jpg
https://cdn.ncbi.nlm.nih.gov/pmc/blobs/67f8/12379242/f8c3dc591cef/41598_2025_17255_Fig6_HTML.jpg
https://cdn.ncbi.nlm.nih.gov/pmc/blobs/67f8/12379242/a86099227341/41598_2025_17255_Fig1_HTML.jpg
https://cdn.ncbi.nlm.nih.gov/pmc/blobs/67f8/12379242/a589290d02ee/41598_2025_17255_Fig2_HTML.jpg
https://cdn.ncbi.nlm.nih.gov/pmc/blobs/67f8/12379242/27a8e5d4fd5f/41598_2025_17255_Fig3_HTML.jpg
https://cdn.ncbi.nlm.nih.gov/pmc/blobs/67f8/12379242/266e7dec8dd5/41598_2025_17255_Fig4_HTML.jpg
https://cdn.ncbi.nlm.nih.gov/pmc/blobs/67f8/12379242/b740157fc369/41598_2025_17255_Fig5_HTML.jpg
https://cdn.ncbi.nlm.nih.gov/pmc/blobs/67f8/12379242/f8c3dc591cef/41598_2025_17255_Fig6_HTML.jpg

相似文献

1
Network toxicology and molecular docking elucidate the hepatotoxic and carcinogenic mechanisms of potassium sorbate validated by in vitro assays.网络毒理学和分子对接阐明了山梨酸钾的肝毒性和致癌机制,并通过体外试验得到验证。
Sci Rep. 2025 Aug 25;15(1):31225. doi: 10.1038/s41598-025-17255-z.
2
Integrated network pharmacology and experimental validation reveal EGFR/p53/Bcl-2-mediated anti-hepatocellular carcinoma effects of Zedoary Turmeric Oil.整合网络药理学与实验验证揭示莪术油通过EGFR/p53/Bcl-2介导的抗肝癌作用
J Ethnopharmacol. 2025 Jul 3;352:120241. doi: 10.1016/j.jep.2025.120241.
3
Exploring the Molecular Targets and Therapeutic Potential of Coptisine in Colon Cancer: A Network Pharmacology Approach.黄连碱在结肠癌中的分子靶点及治疗潜力探索:一种网络药理学方法
Curr Med Chem. 2025;32(16):3295-3308. doi: 10.2174/0109298673262553231227075800.
4
Resveratrol suppresses liver cancer progression by downregulating AKR1C3: targeting HCC with HSA nanomaterial as a carrier to enhance therapeutic efficacy.白藜芦醇通过下调 AKR1C3 抑制肝癌进展:以 HSA 纳米材料为载体靶向 HCC 以增强治疗效果。
Apoptosis. 2024 Oct;29(9-10):1429-1453. doi: 10.1007/s10495-024-01995-w. Epub 2024 Jul 18.
5
Mechanism of action of Pulsatilla chinensis (Bunge) Regel compounds in hepatocellular carcinoma (HCC) treatment: An integrated analysis combining network pharmacology, molecular docking, molecular dynamics simulations and luciferase reporter gene assay.白头翁化合物在肝细胞癌(HCC)治疗中的作用机制:结合网络药理学、分子对接、分子动力学模拟和荧光素酶报告基因检测的综合分析
J Ethnopharmacol. 2025 Jun 19;352:120176. doi: 10.1016/j.jep.2025.120176.
6
Network Pharmacology Analysis and Validation of the Active Ingredients and Potential Mechanisms of Gynostemma Pentaphyllum Against Esophageal Cancer.绞股蓝抗食管癌活性成分及潜在机制的网络药理学分析与验证
Comb Chem High Throughput Screen. 2025;28(3):500-513. doi: 10.2174/0113862073280183240108113853.
7
Multi-Target Mechanisms of Si-Ni-San on Anxious Insomnia: An Example of Network-pharmacology and Molecular Docking Analysis.四逆散治疗焦虑性失眠的多靶点作用机制:基于网络药理学和分子对接分析的实例
Curr Med Chem. 2024 Oct 9. doi: 10.2174/0109298673299665240924090617.
8
Toxicity and mechanism of bis(2-ethylhexyl) phthalate in premature ovarian failure: A network toxicology prediction and molecular docking analysis.邻苯二甲酸二(2-乙基己基)酯致卵巢早衰的毒性及机制:网络毒理学预测与分子对接分析
Medicine (Baltimore). 2025 Jul 18;104(29):e43404. doi: 10.1097/MD.0000000000043404.
9
Mechanism of Salvia miltiorrhiza in the treatment of periodontitis: integrative analyses via network pharmacology, molecular dynamics, and cellular assays.丹参治疗牙周炎的机制:通过网络药理学、分子动力学和细胞试验的综合分析
BMC Complement Med Ther. 2025 Jul 28;25(1):291. doi: 10.1186/s12906-025-05040-4.
10
Exploring the potential mechanisms of acetyl tributyl citrate exposure on osteoarthritis based on novel network toxicology.基于新型网络毒理学探索柠檬酸三丁酯乙酰基酯暴露对骨关节炎的潜在作用机制。
Sci Rep. 2025 Aug 11;15(1):29363. doi: 10.1038/s41598-025-11178-5.

本文引用的文献

1
Network Pharmacology, Molecular Docking and Experimental Validation on Potential Application of Diabetic Wound Healing of Through Matrix Metalloproteinases-8 And 9 (MMP-8 And MMP-9).基于基质金属蛋白酶-8和9(MMP-8和MMP-9)对糖尿病伤口愈合潜在应用的网络药理学、分子对接及实验验证
Drug Des Devel Ther. 2025 Mar 12;19:1753-1782. doi: 10.2147/DDDT.S489113. eCollection 2025.
2
Potential of the albumin-bilirubin score to predict the hepatic parenchymal contrast enhancement in the portal phase of abdominal dynamic contrast-enhanced multi-detector computed tomography in patients with liver cirrhosis.白蛋白-胆红素评分预测肝硬化患者腹部动态对比增强多层螺旋计算机断层扫描门静脉期肝实质对比增强的潜力。
Radiol Phys Technol. 2025 Jun;18(2):451-456. doi: 10.1007/s12194-025-00895-1. Epub 2025 Mar 14.
3
A network toxicology and molecular docking-based approach revealed shared hepatotoxic mechanisms and targets between the herbicide 2,4-D and its metabolite 2,4-DCP.一种基于网络毒理学和分子对接的方法揭示了除草剂2,4-D及其代谢物2,4-DCP之间共同的肝毒性机制和靶点。
Toxicology. 2025 May;513:154086. doi: 10.1016/j.tox.2025.154086. Epub 2025 Feb 13.
4
ALB inhibits tumor cell proliferation and invasion by regulating immune microenvironment and endoplasmic reticulum stress in clear cell renal cell carcinoma.白蛋白通过调节透明细胞肾细胞癌的免疫微环境和内质网应激来抑制肿瘤细胞的增殖和侵袭。
Biochim Biophys Acta Mol Basis Dis. 2025 Mar;1871(3):167672. doi: 10.1016/j.bbadis.2025.167672. Epub 2025 Jan 23.
5
Hydroxytyrosol Alleviates Acute Liver Injury by Inhibiting the TNF-α/PI3K/AKT Signaling Pathway via Targeting TNF-α Signaling.羟基酪醇通过靶向肿瘤坏死因子-α(TNF-α)信号抑制TNF-α/磷脂酰肌醇-3激酶(PI3K)/蛋白激酶B(AKT)信号通路减轻急性肝损伤。
Int J Mol Sci. 2024 Nov 29;25(23):12844. doi: 10.3390/ijms252312844.
6
Binding interaction of sodium benzoate, potassium sorbate and sodium dihydrogen citrate with BSA as food preservatives: in Vitro analysis and computational studies.苯甲酸钠、山梨酸钾和柠檬酸二氢钠与 BSA 作为食品防腐剂的结合相互作用:体外分析和计算研究。
Sci Rep. 2024 Nov 25;14(1):29237. doi: 10.1038/s41598-024-80642-5.
7
PubChem 2025 update.PubChem 2025更新版。
Nucleic Acids Res. 2025 Jan 6;53(D1):D1516-D1525. doi: 10.1093/nar/gkae1059.
8
LCN2 depletion aggravates sepsis-induced liver injury by regulating PTGS2-dependent ferroptosis.LCN2 耗竭通过调节 PTGS2 依赖性铁死亡加重脓毒症诱导的肝损伤。
Int J Med Sci. 2024 Oct 21;21(14):2770-2780. doi: 10.7150/ijms.98246. eCollection 2024.
9
MMP9 and pancreatic cancer.基质金属蛋白酶 9 与胰腺癌。
Bratisl Lek Listy. 2024;125(11):724-727. doi: 10.4149/BLL_2024_110.
10
Restoration of RECK expression attenuates liver fibrosis induced by carbon tetrachloride through the Nrf2-MMP9 axis.RECK 表达的恢复通过 Nrf2-MMP9 轴减轻四氯化碳诱导的肝纤维化。
Int Immunopharmacol. 2024 Dec 25;143(Pt 2):113475. doi: 10.1016/j.intimp.2024.113475. Epub 2024 Oct 29.