Suppr超能文献

肿瘤来源的外泌体tsRNA 3'tiRNA-AlaCGC在促进成纤维细胞衰老和半乳糖凝集素-9分泌以诱导肺腺癌免疫耐受中的作用

Tumor-derived exosomal tsRNA 3'tiRNA-AlaCGC in promoting fibroblast senescence and Galectin-9 secretion to induce immune tolerance in lung adenocarcinoma.

作者信息

Zhao Guangyin, Zhang Yuchen, Zhang Hongyu, Guo Yifan, Xu Chang, Ge Di, Gu Jie

机构信息

Department of Thoracic Surgery, Shanghai Geriatric Medical Center, 2560 Chunshen Road, Shanghai, China.

Department of Thoracic Surgery, Zhongshan Hospital, Fudan University, Shanghai, China.

出版信息

Cell Death Discov. 2025 Aug 25;11(1):403. doi: 10.1038/s41420-025-02695-3.

Abstract

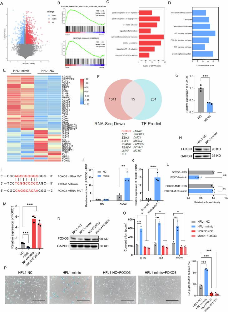
Given the heterogeneity of the tumor microenvironment (TME), neoadjuvant immunotherapy combined with chemotherapy benefits only a subset of lung adenocarcinoma (LUAD) patients, and the mechanisms of resistance remain unclear. Transfer RNA-derived small RNAs (tsRNAs) are a new class of non-coding RNAs that participate in the remodeling of the TME. Using high-throughput small RNA microarray analysis, we found elevated expression of tsRNA 3'tiRNA-AlaCGC in tumors of LUAD patients resistant to neoadjuvant therapy, and negatively correlated with the poor prognosis in LUAD patients. Furthermore, we discovered that tumor-derived exosome carrying 3'tiRNA-AlaCGC target fibroblasts to induce a senescence-associated secretory phenotype (SASP) by inhibiting FOXO3, and activating the TGF-β/Smad3 pathway, thereby increasing Galectin-9 secretion; both SASP and Galectin-9 induce synthetically dysfunction of cytotoxic CD8 T cells. In vivo experiments revealed that high expression of 3'tiRNA-AlaCGC led to decrease infiltration and diminished cytotoxic function of CD8 T cells in tumors of C57BL/6 mice, resulting in anti-PD-L1 therapy resistance. Collectively, our research underscores the immunosuppressive role of 3'tiRNA-AlaCGC in LUAD, offering insights into its molecular traits and aiding personalized treatment strategy development.

摘要

鉴于肿瘤微环境(TME)的异质性,新辅助免疫疗法联合化疗仅使一部分肺腺癌(LUAD)患者受益,且耐药机制仍不清楚。转运RNA衍生的小RNA(tsRNAs)是一类新的非编码RNA,参与TME的重塑。通过高通量小RNA微阵列分析,我们发现新辅助治疗耐药的LUAD患者肿瘤中tsRNA 3'tiRNA-AlaCGC表达升高,且与LUAD患者的不良预后呈负相关。此外,我们发现携带3'tiRNA-AlaCGC的肿瘤来源外泌体靶向成纤维细胞,通过抑制FOXO3并激活TGF-β/Smad3途径诱导衰老相关分泌表型(SASP),从而增加半乳糖凝集素-9的分泌;SASP和半乳糖凝集素-9均诱导细胞毒性CD8 T细胞的合成功能障碍。体内实验表明,3'tiRNA-AlaCGC的高表达导致C57BL/6小鼠肿瘤中CD8 T细胞浸润减少和细胞毒性功能减弱,导致抗PD-L1治疗耐药。总的来说,我们的研究强调了3'tiRNA-AlaCGC在LUAD中的免疫抑制作用,为其分子特征提供了见解,并有助于个性化治疗策略的制定。

https://cdn.ncbi.nlm.nih.gov/pmc/blobs/7730/12379295/b37423eb7134/41420_2025_2695_Fig1_HTML.jpg

文献检索

告别复杂PubMed语法,用中文像聊天一样搜索,搜遍4000万医学文献。AI智能推荐,让科研检索更轻松。

立即免费搜索

文件翻译

保留排版,准确专业,支持PDF/Word/PPT等文件格式,支持 12+语言互译。

免费翻译文档

深度研究

AI帮你快速写综述,25分钟生成高质量综述,智能提取关键信息,辅助科研写作。

立即免费体验