• 文献检索
  • 文档翻译
  • 深度研究
  • 学术资讯
  • Suppr Zotero 插件Zotero 插件
  • 邀请有礼
  • 套餐&价格
  • 历史记录
应用&插件
Suppr Zotero 插件Zotero 插件浏览器插件Mac 客户端Windows 客户端微信小程序
定价
高级版会员购买积分包购买API积分包
服务
文献检索文档翻译深度研究API 文档MCP 服务
关于我们
关于 Suppr公司介绍联系我们用户协议隐私条款
关注我们

Suppr 超能文献

核心技术专利:CN118964589B侵权必究
粤ICP备2023148730 号-1Suppr @ 2026

文献检索

告别复杂PubMed语法,用中文像聊天一样搜索,搜遍4000万医学文献。AI智能推荐,让科研检索更轻松。

立即免费搜索

文件翻译

保留排版,准确专业,支持PDF/Word/PPT等文件格式,支持 12+语言互译。

免费翻译文档

深度研究

AI帮你快速写综述,25分钟生成高质量综述,智能提取关键信息,辅助科研写作。

立即免费体验

P2X7-钙调蛋白激酶II驱动5-脂氧合酶核转位,在蛛网膜下腔出血后损害小胶质细胞功能。

P2X7-CaMKII drives 5-LOX nuclear translocation to impair microglial function after subarachnoid hemorrhage.

作者信息

Ding Peng-Fei, Zhang Jia-Tong, Zhu Xiao-Long, Cui Yue, Chen Chun-Lei, Liu Xun-Zhi, Shen Jun-Da, Zou Le-Xuan, Lu Yue, Zhuang Zong, Hang Chun-Hua, Li Wei

机构信息

Department of Neurosurgery, Nanjing Drum Tower Hospital Clinical College of Nanjing Medical University, 321 Zhongshan Road, Nanjing, PR China.

Department of Neurosurgery, Nanjing Drum Tower Hospital, Affiliated Hospital of Medical School, Nanjing University, Nanjing, China.

出版信息

J Neuroinflammation. 2025 Aug 28;22(1):208. doi: 10.1186/s12974-025-03530-3.

DOI:10.1186/s12974-025-03530-3
PMID:40877894
原文链接:https://pmc.ncbi.nlm.nih.gov/articles/PMC12395777/
Abstract

BACKGROUND

Subarachnoid hemorrhage (SAH) is a common acute condition in neurosurgery, with microglial function playing a crucial role in determining patient outcomes. However, the involved mechanisms are complex and demand thorough investigation. In our study, we combined transcriptomic and metabolomic approaches to identify key regulators of microglial function, offering novel insights for potential therapeutic strategies in SAH treatment.

METHODS

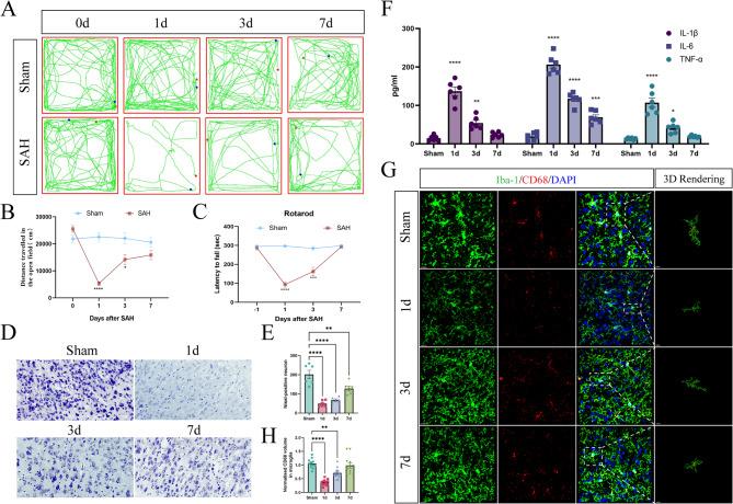
The neurological function of SAH mice was evaluated using the open field test, rotarod test, and nissl staining. In an in vitro SAH model, key pathways and genes that regulate microglial function were identified through the integration of transcriptomics and metabolomics. Enzyme-Linked Immunosorbent Assay, Immunofluorescence, Western blot, Real-Time PCR, pHrodo, and Lyso-Tracker were employed to assess lysosomal and microglial function.

RESULTS

In SAH mice, both neurological and microglial functions were significantly impaired on the first day but showed recovery over time. The combined results from transcriptomics and metabolomics identified 5-lipoxygenase (5-LOX) as a key target in regulating microglial function post-SAH. Administering resolvin D1 (RvD1) exogenously to inhibit 5-LOX nuclear translocation or directly supplementing lipoxin A4 (LXA4) to adjust the leukotriene B4 (LTB4)/LXA4 ratio, can improve lysosomal acidification, mitigate impaired lysosomal function, and enhance phagocytosis while reducing the inflammatory response. Protecting microglial function can also be achieved through JNJ or P2X purinoceptor 7 (P2X7) siRNA, which inhibit calcium/calmodulin-dependent protein kinase II (CaMKII) activation, prevent 5-LOX nuclear translocation, and improve lysosomal function. Furthermore, P2X7 siRNA also improved neurological function, lysosomal function and microglial function in SAH mice.

CONCLUSION

Activation of P2X7-CaMKII after SAH promotes 5-LOX nuclear translocation, increases the LTB4/LXA4 ratio, elevates intracellular Ca concentration, and impairs lysosomal and microglial function.

SUPPLEMENTARY INFORMATION

The online version contains supplementary material available at 10.1186/s12974-025-03530-3.

摘要

背景

蛛网膜下腔出血(SAH)是神经外科常见的急性病症,小胶质细胞功能在决定患者预后方面起着关键作用。然而,其中涉及的机制复杂,需要深入研究。在我们的研究中,我们结合转录组学和代谢组学方法来确定小胶质细胞功能的关键调节因子,为SAH治疗的潜在治疗策略提供新的见解。

方法

使用旷场试验、转棒试验和尼氏染色评估SAH小鼠的神经功能。在体外SAH模型中,通过整合转录组学和代谢组学确定调节小胶质细胞功能的关键途径和基因。采用酶联免疫吸附测定、免疫荧光、蛋白质印迹、实时聚合酶链反应、pHrodo和溶酶体示踪剂来评估溶酶体和小胶质细胞功能。

结果

在SAH小鼠中,神经功能和小胶质细胞功能在第一天均显著受损,但随时间推移有所恢复。转录组学和代谢组学的综合结果确定5-脂氧合酶(5-LOX)是SAH后调节小胶质细胞功能的关键靶点。外源性给予消退素D1(RvD1)以抑制5-LOX核转位或直接补充脂oxin A4(LXA4)以调节白三烯B4(LTB4)/LXA4比值,可以改善溶酶体酸化,减轻溶酶体功能受损,并增强吞噬作用,同时减少炎症反应。通过JNJ或P2X嘌呤受体7(P2X7)小干扰RNA抑制钙/钙调蛋白依赖性蛋白激酶II(CaMKII)活化,防止5-LOX核转位并改善溶酶体功能,也可以实现对小胶质细胞功能的保护。此外,P2X7小干扰RNA还改善了SAH小鼠的神经功能、溶酶体功能和小胶质细胞功能。

结论

SAH后P2X7-CaMKII的激活促进5-LOX核转位,增加LTB4/LXA4比值,升高细胞内钙浓度,并损害溶酶体和小胶质细胞功能。

补充信息

在线版本包含可在10.1186/s12974-025-03530-3获取的补充材料。

https://cdn.ncbi.nlm.nih.gov/pmc/blobs/b76f/12395777/406d37b0f394/12974_2025_3530_Fig8_HTML.jpg
https://cdn.ncbi.nlm.nih.gov/pmc/blobs/b76f/12395777/b20189565457/12974_2025_3530_Fig1_HTML.jpg
https://cdn.ncbi.nlm.nih.gov/pmc/blobs/b76f/12395777/c7c8e12a50f3/12974_2025_3530_Fig2_HTML.jpg
https://cdn.ncbi.nlm.nih.gov/pmc/blobs/b76f/12395777/f7ed749a13f0/12974_2025_3530_Fig3_HTML.jpg
https://cdn.ncbi.nlm.nih.gov/pmc/blobs/b76f/12395777/cd31b2ce0ebf/12974_2025_3530_Fig4_HTML.jpg
https://cdn.ncbi.nlm.nih.gov/pmc/blobs/b76f/12395777/09a2208efe89/12974_2025_3530_Fig5_HTML.jpg
https://cdn.ncbi.nlm.nih.gov/pmc/blobs/b76f/12395777/b0cbdd608c67/12974_2025_3530_Fig6_HTML.jpg
https://cdn.ncbi.nlm.nih.gov/pmc/blobs/b76f/12395777/f999e46491c9/12974_2025_3530_Fig7_HTML.jpg
https://cdn.ncbi.nlm.nih.gov/pmc/blobs/b76f/12395777/406d37b0f394/12974_2025_3530_Fig8_HTML.jpg
https://cdn.ncbi.nlm.nih.gov/pmc/blobs/b76f/12395777/b20189565457/12974_2025_3530_Fig1_HTML.jpg
https://cdn.ncbi.nlm.nih.gov/pmc/blobs/b76f/12395777/c7c8e12a50f3/12974_2025_3530_Fig2_HTML.jpg
https://cdn.ncbi.nlm.nih.gov/pmc/blobs/b76f/12395777/f7ed749a13f0/12974_2025_3530_Fig3_HTML.jpg
https://cdn.ncbi.nlm.nih.gov/pmc/blobs/b76f/12395777/cd31b2ce0ebf/12974_2025_3530_Fig4_HTML.jpg
https://cdn.ncbi.nlm.nih.gov/pmc/blobs/b76f/12395777/09a2208efe89/12974_2025_3530_Fig5_HTML.jpg
https://cdn.ncbi.nlm.nih.gov/pmc/blobs/b76f/12395777/b0cbdd608c67/12974_2025_3530_Fig6_HTML.jpg
https://cdn.ncbi.nlm.nih.gov/pmc/blobs/b76f/12395777/f999e46491c9/12974_2025_3530_Fig7_HTML.jpg
https://cdn.ncbi.nlm.nih.gov/pmc/blobs/b76f/12395777/406d37b0f394/12974_2025_3530_Fig8_HTML.jpg

相似文献

1
P2X7-CaMKII drives 5-LOX nuclear translocation to impair microglial function after subarachnoid hemorrhage.P2X7-钙调蛋白激酶II驱动5-脂氧合酶核转位,在蛛网膜下腔出血后损害小胶质细胞功能。
J Neuroinflammation. 2025 Aug 28;22(1):208. doi: 10.1186/s12974-025-03530-3.
2
Resolvin D1 limits 5-lipoxygenase nuclear localization and leukotriene B4 synthesis by inhibiting a calcium-activated kinase pathway.消退素D1通过抑制钙激活激酶途径来限制5-脂氧合酶的核定位和白三烯B4的合成。
Proc Natl Acad Sci U S A. 2014 Oct 7;111(40):14530-5. doi: 10.1073/pnas.1410851111. Epub 2014 Sep 22.
3
Continued P2X7 activation leads to mitochondrial fission and compromising microglial phagocytosis after subarachnoid haemorrhage.持续的 P2X7 激活会导致蛛网膜下腔出血后线粒体裂变和小胶质细胞吞噬作用受损。
J Neurochem. 2022 Dec;163(5):419-437. doi: 10.1111/jnc.15712. Epub 2022 Nov 2.
4
P2X7 receptor antagonism inhibits p38 mitogen-activated protein kinase activation and ameliorates neuronal apoptosis after subarachnoid hemorrhage in rats.P2X7 受体拮抗作用抑制大鼠蛛网膜下腔出血后 p38 丝裂原活化蛋白激酶的激活和减轻神经元凋亡。
Crit Care Med. 2013 Dec;41(12):e466-74. doi: 10.1097/CCM.0b013e31829a8246.
5
12/15-Lipooxygenase Inhibition Reduces Microvessel Constriction and Microthrombi After Subarachnoid Hemorrhage in Mice.12/15-脂氧合酶抑制可减轻小鼠蛛网膜下腔出血后的微血管收缩和微血栓形成。
Transl Stroke Res. 2024 Sep 19. doi: 10.1007/s12975-024-01295-0.
6
5-Lipoxygenase inhibition reduces inflammation and neuronal apoptosis via AKT signaling after subarachnoid hemorrhage in rats.5-脂氧合酶抑制通过 AKT 信号通路减轻大鼠蛛网膜下腔出血后的炎症和神经元凋亡。
Aging (Albany NY). 2021 Apr 20;13(8):11752-11761. doi: 10.18632/aging.202869.
7
Role of oxidized LDL and lectin-like oxidized LDL receptor-1 in cerebral vasospasm after subarachnoid hemorrhage.氧化型低密度脂蛋白及凝集素样氧化型低密度脂蛋白受体-1在蛛网膜下腔出血后脑血管痉挛中的作用
J Neurosurg. 2014 Sep;121(3):621-30. doi: 10.3171/2014.5.JNS132140. Epub 2014 Jun 20.
8
Inhibitory effects of U73122 and U73343 on Ca2+ influx and pore formation induced by the activation of P2X7 nucleotide receptors in mouse microglial cell line.U73122和U73343对小鼠小胶质细胞系中P2X7核苷酸受体激活诱导的Ca2+内流和孔形成的抑制作用。
Biochim Biophys Acta. 2005 Nov 15;1726(2):177-86. doi: 10.1016/j.bbagen.2005.08.001. Epub 2005 Aug 15.
9
Leukotriene and prostaglandin synthesis pathways in osteoarthritic synovial membranes: regulating factors for interleukin 1beta synthesis.骨关节炎滑膜中白三烯和前列腺素合成途径:白细胞介素1β合成的调节因子
J Rheumatol. 2005 Apr;32(4):704-12.
10
LXA4 ameliorates cerebrovascular endothelial dysfunction by reducing acute inflammation after subarachnoid hemorrhage in rats.脂氧素 A4 通过减轻大鼠蛛网膜下腔出血后的急性炎症改善脑血管内皮功能障碍。
Neuroscience. 2019 Jun 1;408:105-114. doi: 10.1016/j.neuroscience.2019.03.038. Epub 2019 Mar 22.

本文引用的文献

1
Analysis and prediction of subarachnoid hemorrhage burden in global, China, and Japan.全球、中国及日本蛛网膜下腔出血负担的分析与预测。
BMC Public Health. 2025 Jan 3;25(1):27. doi: 10.1186/s12889-024-21227-9.
2
Glial polarization in neurological diseases: Molecular mechanisms and therapeutic opportunities.神经疾病中的胶质细胞极化:分子机制与治疗机遇
Ageing Res Rev. 2025 Feb;104:102638. doi: 10.1016/j.arr.2024.102638. Epub 2024 Dec 12.
3
2024 Guideline for the Primary Prevention of Stroke: A Guideline From the American Heart Association/American Stroke Association.
2024 年中风一级预防指南:美国心脏协会/美国中风协会指南。
Stroke. 2024 Dec;55(12):e344-e424. doi: 10.1161/STR.0000000000000475. Epub 2024 Oct 21.
4
Microglia mediate memory dysfunction via excitatory synaptic elimination in a fracture surgery mouse model.小胶质细胞通过骨折手术小鼠模型中的兴奋性突触消除来介导记忆功能障碍。
J Neuroinflammation. 2024 Sep 16;21(1):227. doi: 10.1186/s12974-024-03216-2.
5
miR-93-5p impairs autophagy-lysosomal pathway via TET3 after subarachnoid hemorrhage.miR-93-5p 通过 TET3 损害蛛网膜下腔出血后的自噬溶酶体途径。
Exp Neurol. 2024 Oct;380:114904. doi: 10.1016/j.expneurol.2024.114904. Epub 2024 Jul 31.
6
The pivotal role of microglia in injury and the prognosis of subarachnoid hemorrhage.小胶质细胞在蛛网膜下腔出血损伤及预后中的关键作用。
Neural Regen Res. 2025 Jul 1;20(7):1829-1848. doi: 10.4103/NRR.NRR-D-24-00241. Epub 2024 Jul 10.
7
Role of microglia after subarachnoid hemorrhage.蛛网膜下腔出血后的小胶质细胞作用。
J Cereb Blood Flow Metab. 2024 Jun;44(6):841-856. doi: 10.1177/0271678X241237070. Epub 2024 Feb 28.
8
Arachidonic acid inhibition of the NLRP3 inflammasome is a mechanism to explain the anti-inflammatory effects of fasting.花生四烯酸抑制 NLRP3 炎性小体是禁食抗炎作用的机制。
Cell Rep. 2024 Feb 27;43(2):113700. doi: 10.1016/j.celrep.2024.113700. Epub 2024 Jan 23.
9
Low-dose LPS alleviates early brain injury after SAH by modulating microglial M1/M2 polarization via USP19/FOXO1/IL-10/IL-10R1 signaling.低剂量脂多糖通过 USP19/FOXO1/IL-10/IL-10R1 信号通路调节小胶质细胞 M1/M2 极化减轻蛛网膜下腔出血后的早期脑损伤。
Redox Biol. 2023 Oct;66:102863. doi: 10.1016/j.redox.2023.102863. Epub 2023 Aug 26.
10
LXA4 attenuates perioperative neurocognitive disorders by suppressing neuroinflammation and oxidative stress.LXA4 通过抑制神经炎症和氧化应激来减轻围手术期神经认知障碍。
Int Immunopharmacol. 2023 Oct;123:110788. doi: 10.1016/j.intimp.2023.110788. Epub 2023 Aug 15.