• 文献检索
  • 文档翻译
  • 深度研究
  • 学术资讯
  • Suppr Zotero 插件Zotero 插件
  • 邀请有礼
  • 套餐&价格
  • 历史记录
应用&插件
Suppr Zotero 插件Zotero 插件浏览器插件Mac 客户端Windows 客户端微信小程序
定价
高级版会员购买积分包购买API积分包
服务
文献检索文档翻译深度研究API 文档MCP 服务
关于我们
关于 Suppr公司介绍联系我们用户协议隐私条款
关注我们

Suppr 超能文献

核心技术专利:CN118964589B侵权必究
粤ICP备2023148730 号-1Suppr @ 2026

文献检索

告别复杂PubMed语法,用中文像聊天一样搜索,搜遍4000万医学文献。AI智能推荐,让科研检索更轻松。

立即免费搜索

文件翻译

保留排版,准确专业,支持PDF/Word/PPT等文件格式,支持 12+语言互译。

免费翻译文档

深度研究

AI帮你快速写综述,25分钟生成高质量综述,智能提取关键信息,辅助科研写作。

立即免费体验

孕期母体循环免疫细胞上的可溶性Toll样受体9作为一种负性调节表型

sTLR9 on maternal Circulating immune cells as a negative regulatory phenotype during pregnancy.

作者信息

Wang Hong, Lu Wenting, Zhu Mengru, Yu Yongli, Wang Liying

机构信息

Department of Molecular Biology, College of Basic Medical Sciences, Jilin University, Changchun, Jilin, P.R. China.

Department of Obstetrics and gynecology, The First Hospital of Jilin University, Jilin University, Changchun, Jilin, P.R. China.

出版信息

Cell Mol Life Sci. 2025 Aug 29;82(1):324. doi: 10.1007/s00018-025-05858-8.

DOI:10.1007/s00018-025-05858-8
PMID:40879744
原文链接:https://pmc.ncbi.nlm.nih.gov/articles/PMC12397482/
Abstract

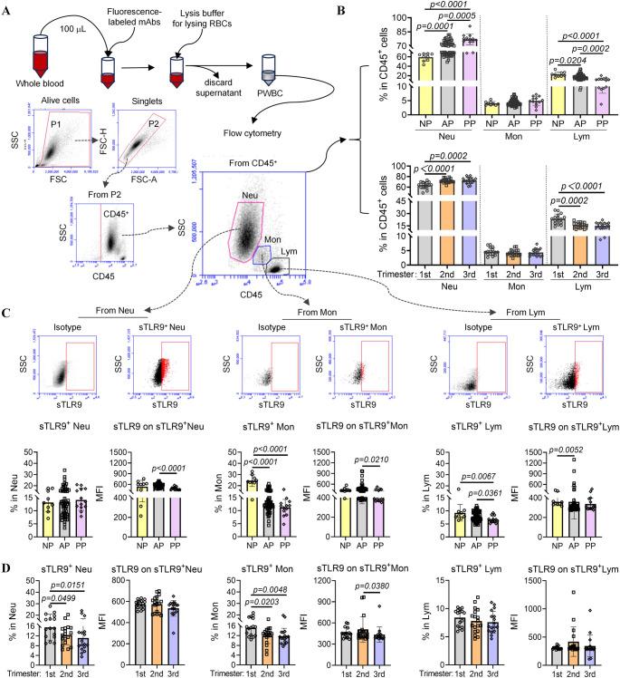
TLR9 is an intracellular receptor that can also be localized to the cell surface, called sTLR9. sTLR9 is thought to have a negative immunomodulatory effect, which is conductive to the maintenance of immune tolerance. Since pregnancy is a physiological process accompanied with inflammation experienced by pregnant women while maintaining immune tolerance to the fetus, the change in sTLR9 of immune cells during pregnancy are worth studying. In this study, we first found that with the progress of pregnancy, the most significant change in PWBCs of pregnant women was the increasing percentage of neutrophils (Neu%) accompanied by the decreasing sTLR9 Neu%. Then, we found that percentages and sTLR9 levels of sTLR9 Neu were significantly higher in pregnant mice than those in non-pregnant mice, while the latter was obviously elevated in the first and second trimesters than that in third trimester and after delivery. In mice, the TLR9 agonist CpG ODN induced a proinflammatory environment characterized by a significant increase in Neu% and a decrease or no change in sTLR9 Neu%. In this case, the delivery time of pregnant mice was not affected, but their newborn mice showed significant weight loss. These results link sTLR9 as an immune cell phenotype to immune tolerance status during pregnancy, providing a kind of new insights into the mechanisms by which pregnant mother maintain immune tolerance to the fetus.

摘要

Toll样受体9(TLR9)是一种细胞内受体,也可定位于细胞表面,称为可溶性TLR9(sTLR9)。sTLR9被认为具有负性免疫调节作用,有助于维持免疫耐受。由于妊娠是一个伴随着孕妇炎症反应同时又要维持对胎儿免疫耐受的生理过程,孕期免疫细胞中sTLR9的变化值得研究。在本研究中,我们首先发现随着妊娠进展,孕妇外周血白细胞(PWBCs)中最显著的变化是中性粒细胞百分比(Neu%)增加,同时sTLR9 Neu%降低。然后,我们发现妊娠小鼠中sTLR9 Neu的百分比和sTLR9水平显著高于未妊娠小鼠,而后者在妊娠前三个月明显高于妊娠晚期和分娩后。在小鼠中,TLR9激动剂CpG ODN诱导了一种促炎环境,其特征是Neu%显著增加,sTLR9 Neu降低或无变化。在这种情况下,妊娠小鼠的分娩时间未受影响,但它们的新生小鼠体重显著减轻。这些结果将sTLR9作为一种免疫细胞表型与妊娠期间的免疫耐受状态联系起来,为妊娠母亲维持对胎儿免疫耐受的机制提供了一种新的见解。

https://cdn.ncbi.nlm.nih.gov/pmc/blobs/547c/12397482/93985fdb2ef7/18_2025_5858_Fig5_HTML.jpg
https://cdn.ncbi.nlm.nih.gov/pmc/blobs/547c/12397482/a8c7af1d6058/18_2025_5858_Fig1_HTML.jpg
https://cdn.ncbi.nlm.nih.gov/pmc/blobs/547c/12397482/35a7963db9d0/18_2025_5858_Fig2_HTML.jpg
https://cdn.ncbi.nlm.nih.gov/pmc/blobs/547c/12397482/2e892e2f8df4/18_2025_5858_Fig3_HTML.jpg
https://cdn.ncbi.nlm.nih.gov/pmc/blobs/547c/12397482/aaaefb9828d5/18_2025_5858_Fig4_HTML.jpg
https://cdn.ncbi.nlm.nih.gov/pmc/blobs/547c/12397482/93985fdb2ef7/18_2025_5858_Fig5_HTML.jpg
https://cdn.ncbi.nlm.nih.gov/pmc/blobs/547c/12397482/a8c7af1d6058/18_2025_5858_Fig1_HTML.jpg
https://cdn.ncbi.nlm.nih.gov/pmc/blobs/547c/12397482/35a7963db9d0/18_2025_5858_Fig2_HTML.jpg
https://cdn.ncbi.nlm.nih.gov/pmc/blobs/547c/12397482/2e892e2f8df4/18_2025_5858_Fig3_HTML.jpg
https://cdn.ncbi.nlm.nih.gov/pmc/blobs/547c/12397482/aaaefb9828d5/18_2025_5858_Fig4_HTML.jpg
https://cdn.ncbi.nlm.nih.gov/pmc/blobs/547c/12397482/93985fdb2ef7/18_2025_5858_Fig5_HTML.jpg

相似文献

1
sTLR9 on maternal Circulating immune cells as a negative regulatory phenotype during pregnancy.孕期母体循环免疫细胞上的可溶性Toll样受体9作为一种负性调节表型
Cell Mol Life Sci. 2025 Aug 29;82(1):324. doi: 10.1007/s00018-025-05858-8.
2
Prescription of Controlled Substances: Benefits and Risks管制药品的处方:益处与风险
3
The Black Book of Psychotropic Dosing and Monitoring.《精神药物剂量与监测黑皮书》
Psychopharmacol Bull. 2024 Jul 8;54(3):8-59.
4
Sexual Harassment and Prevention Training性骚扰与预防培训
5
Antiretrovirals for reducing the risk of mother-to-child transmission of HIV infection.用于降低艾滋病毒感染母婴传播风险的抗逆转录病毒药物。
Cochrane Database Syst Rev. 2011 Jul 6(7):CD003510. doi: 10.1002/14651858.CD003510.pub3.
6
Antiretrovirals for reducing the risk of mother-to-child transmission of HIV infection.用于降低人类免疫缺陷病毒感染母婴传播风险的抗逆转录病毒药物。
Cochrane Database Syst Rev. 2007 Jan 24(1):CD003510. doi: 10.1002/14651858.CD003510.pub2.
7
Antiretroviral therapy (ART) for treating HIV infection in ART-eligible pregnant women.用于治疗符合抗逆转录病毒治疗条件的孕妇艾滋病毒感染的抗逆转录病毒疗法。
Cochrane Database Syst Rev. 2010 Mar 17(3):CD008440. doi: 10.1002/14651858.CD008440.
8
Preexisting Diabetes and Pregnancy: An Endocrine Society and European Society of Endocrinology Joint Clinical Practice Guideline.孕前糖尿病与妊娠:内分泌学会和欧洲内分泌学会联合临床实践指南
Eur J Endocrinol. 2025 Jun 30;193(1):G1-G48. doi: 10.1093/ejendo/lvaf116.
9
Preexisting Diabetes and Pregnancy: An Endocrine Society and European Society of Endocrinology Joint Clinical Practice Guideline.糖尿病合并妊娠:内分泌学会与欧洲内分泌学会联合临床实践指南
J Clin Endocrinol Metab. 2025 Jul 13. doi: 10.1210/clinem/dgaf288.
10
Glycaemic control in labour with diabetes: GILD, a scoping study.糖尿病产妇分娩期间的血糖控制:GILD,一项范围界定研究。
Health Technol Assess. 2025 Aug;29(41):1-150. doi: 10.3310/KHGD2761.

本文引用的文献

1
Synergistic efficacy of simultaneous anti-TGF-β/VEGF bispecific antibody and PD-1 blockade in cancer therapy.同时抑制 TGF-β/VEGF 双特异性抗体和 PD-1 阻断在癌症治疗中的协同疗效。
J Hematol Oncol. 2023 Aug 12;16(1):94. doi: 10.1186/s13045-023-01487-5.
2
Neutrophil infiltration leads to fetal growth restriction by impairing the placental vasculature in DENV-infected pregnant mice.中性粒细胞浸润通过损害登革热病毒感染的妊娠小鼠胎盘血管导致胎儿生长受限。
EBioMedicine. 2023 Sep;95:104739. doi: 10.1016/j.ebiom.2023.104739. Epub 2023 Aug 4.
3
Gestationally dependent immune organization at the maternal-fetal interface.
妊娠相关的母胎界面免疫组织。
Cell Rep. 2022 Nov 15;41(7):111651. doi: 10.1016/j.celrep.2022.111651.
4
Dominant immune cells in pregnancy and pregnancy complications: T helper cells (TH1/TH2, TH17/Treg cells), NK cells, MDSCs, and the immune checkpoints.妊娠及妊娠并发症中的主要免疫细胞:辅助性T细胞(TH1/TH2、TH17/Treg细胞)、自然杀伤细胞、髓系来源的抑制细胞及免疫检查点。
Cell Biol Int. 2023 Mar;47(3):507-519. doi: 10.1002/cbin.11955. Epub 2022 Nov 6.
5
Uterine Natural Killer Cells: A Rising Star in Human Pregnancy Regulation.子宫自然杀伤细胞:人类妊娠调节中的一颗新星。
Front Immunol. 2022 Jun 1;13:918550. doi: 10.3389/fimmu.2022.918550. eCollection 2022.
6
Monocytes and macrophages in pregnancy: The good, the bad, and the ugly.妊娠期间的单核细胞和巨噬细胞:有好有坏,还有丑陋的。
Immunol Rev. 2022 Jul;308(1):77-92. doi: 10.1111/imr.13080. Epub 2022 Apr 21.
7
White blood cells in pregnancy: reference intervals for before and after delivery.妊娠期白细胞:分娩前后的参考区间。
EBioMedicine. 2021 Dec;74:103715. doi: 10.1016/j.ebiom.2021.103715. Epub 2021 Nov 23.
8
Activated but impaired IFN-γ production of mucosal-associated invariant T cells in patients with hepatocellular carcinoma.肝癌患者黏膜相关不变 T 细胞的 IFN-γ产生被激活但受损。
J Immunother Cancer. 2021 Nov;9(11). doi: 10.1136/jitc-2021-003685.
9
Innate immune defenses at the maternal-fetal interface.母体-胎儿界面的固有免疫防御。
Curr Opin Immunol. 2022 Feb;74:60-67. doi: 10.1016/j.coi.2021.10.007. Epub 2021 Nov 9.
10
DNA binding to TLR9 expressed by red blood cells promotes innate immune activation and anemia.DNA 与红细胞表达的 TLR9 结合可促进固有免疫激活和贫血。
Sci Transl Med. 2021 Oct 20;13(616):eabj1008. doi: 10.1126/scitranslmed.abj1008.