Shangguan Huakun, Huang Jingguo, Wei Xia, Huang Jie, Cao Zaicheng, Chen Xingjingyan, Yuan Jiahui, Zhang Jingrun, Ye Binbin, Yan Ruofei, Chen Ruimin, Tao Wucheng
Fujian Key Laboratory of Translational Research in Cancer and Neurodegenerative Diseases, School of Basic Medical Sciences, Fujian Medical University, Fuzhou, China.
Fujian Key Laboratory of Oral Diseases & Fujian Provincial Engineering Research Center of Oral Biomaterial & Stomatological Key Lab of Fujian College and University, School and Hospital of Stomatology, Fujian Medical University, Fuzhou, China.
Commun Biol. 2025 Aug 29;8(1):1311. doi: 10.1038/s42003-025-08635-2.
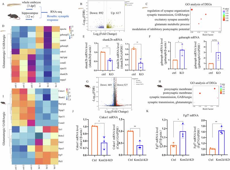
Kabuki syndrome type 1 is a congenital multisystem disorder caused by KMT2D mutations. While some studies suggest that KMT2D deficiency may lead to autistic-like behaviors, the role of KMT2D in social behavior remains unconfirmed due to a lack of animal model evidence. In this study, we developed a mouse knockdown model and a zebrafish knockout model to investigate the role of KMT2D in synaptic function and behavioral patterns. We also performed an RNA sequencing analysis to delve into the molecular and cellular mechanisms of KMT2D. Results showed that Kmt2d deficiency in mouse and zebrafish both exhibited autistic-like behaviors including social behaviors defects and repetitive behavior. Additionally, knockdown of Kmt2d in the mouse hippocampus decreases excitatory and increases inhibitory synaptic transmission, disrupting the excitation-inhibition balance-a hallmark of autistic-like behaviors. RNA sequencing analysis revealed that under conditions of low kmt2d expression, differentially expressed genes were associated with glutamatergic and GABAergic synapses, supporting the dysregulation of excitation-inhibition balance in the hippocampus. Taken together, our research elucidates the critical role of KMT2D in modulating animal social behavior, potentially through its impact on synaptic excitation-inhibition balance.
1型歌舞伎综合征是一种由KMT2D突变引起的先天性多系统疾病。虽然一些研究表明KMT2D缺陷可能导致类似自闭症的行为,但由于缺乏动物模型证据,KMT2D在社会行为中的作用仍未得到证实。在本研究中,我们构建了小鼠基因敲低模型和斑马鱼基因敲除模型,以研究KMT2D在突触功能和行为模式中的作用。我们还进行了RNA测序分析,以深入探究KMT2D的分子和细胞机制。结果表明,小鼠和斑马鱼中的Kmt2d缺陷均表现出类似自闭症的行为,包括社会行为缺陷和重复行为。此外,小鼠海马体中Kmt2d的敲低会降低兴奋性突触传递并增加抑制性突触传递,破坏兴奋-抑制平衡,而这是类似自闭症行为的一个标志。RNA测序分析表明,在Kmt2d低表达条件下,差异表达基因与谷氨酸能和γ-氨基丁酸能突触相关,支持海马体中兴奋-抑制平衡的失调。综上所述,我们的研究阐明了KMT2D在调节动物社会行为中的关键作用,可能是通过其对突触兴奋-抑制平衡的影响来实现的。