Suppr超能文献

基于TMT的蛋白质组学分析确定核糖体蛋白L35A1是熊果酸抑制结直肠癌的关键蛋白靶点。

TMT-based proteomics analysis identifies RPLP1 as a key protein target in ursolic acid Inhibition of colorectal cancer.

作者信息

Zhu Li-Min, Shi Hai-Xia, Xu Zhen-Ye, Deng Hai-Bin

机构信息

Department of Oncology, LongHua Hospital, Shanghai University of Traditional Chinese Medicine, No. 725 Wanping South Road, Xuhui District, Shanghai, 200032, China.

Department of Traditional Chinese Medicine, Shanghai Ninth People's Hospital, Shanghai Jiao Tong University School of Medicine, Shanghai, 201900, China.

出版信息

Discov Oncol. 2025 Sep 1;16(1):1665. doi: 10.1007/s12672-025-03486-z.

Abstract

PURPOSE

Ursolic Acid (UA), a triterpenoid extracted from Hedyotis Diffusa Willd. (HDW), is known for its anti-inflammatory, antioxidant, and antitumor effects. Nevertheless, the mechanisms underlying UA's anti-colorectal cancer (CRC) effects remain insufficiently understood. This study aimed to identify the key target proteins of UA and investigate their functions in CRC development.

METHODS

The cytotoxicity of three active components of HDW (UA, oleanolic acid (OA), and quercetin) on CRC cells was evaluated using the CCK-8 assay. Tandem mass tag (TMT)-based proteomics was employed to detect differentially expressed proteins (DEPs) in CRC cells after UA treatment. Bioinformatics analysis and high-content screening were used to identify UA's key protein targets. The expression and role of RPLP1 in CRC cells were investigated, including the effects of RPLP1 knockdown and its combination with UA treatment on cell proliferation, migration, invasion, and apoptosis.

RESULTS

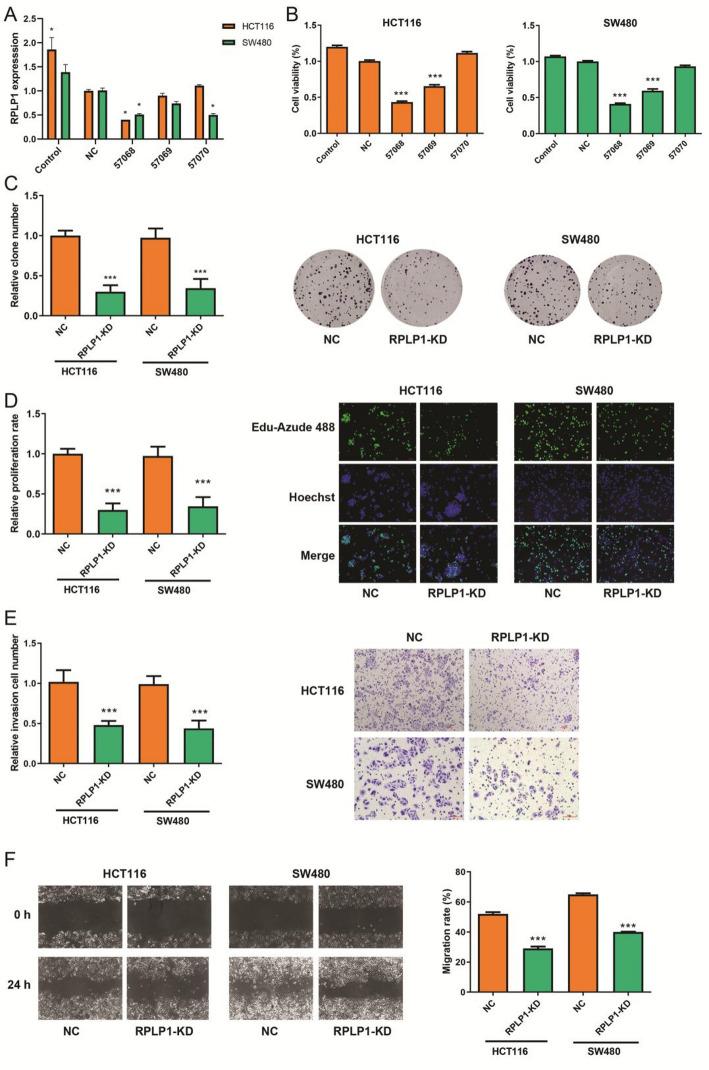
UA demonstrated superior inhibitory effects on CRC cells compared to OA and quercetin, highlighting it as a principal active ingredient of HDW. TMT-based proteomic analysis identified 438 upregulated and 366 downregulated proteins after UA intervention. Among these, RPLP1 was identified as a critical target. UA inhibited RPLP1 expression in CRC cells, resulting in decreased cell proliferation, migration, and invasion. Furthermore, the combination of UA treatment and RPLP1 knockdown exhibited synergistic effects in inhibiting CRC cell growth and migration, as well as promoting apoptosis.

CONCLUSIONS

UA, a bioactive triterpenoid of HDW, inhibits CRC development by targeting and suppressing RPLP1 expression. These findings provide novel insights into the therapeutic of UA for CRC and highlight RPLP1 as a promising target for intervention.

摘要

目的

熊果酸(UA)是从白花蛇舌草(HDW)中提取的一种三萜类化合物,以其抗炎、抗氧化和抗肿瘤作用而闻名。然而,UA抗结直肠癌(CRC)作用的潜在机制仍未得到充分了解。本研究旨在确定UA的关键靶蛋白,并研究它们在CRC发生发展中的作用。

方法

采用CCK-8法评估HDW的三种活性成分(UA、齐墩果酸(OA)和槲皮素)对CRC细胞的细胞毒性。采用基于串联质谱标签(TMT)的蛋白质组学技术检测UA处理后CRC细胞中差异表达蛋白(DEP)。通过生物信息学分析和高内涵筛选来确定UA的关键蛋白靶点。研究了核糖体蛋白L1(RPLP1)在CRC细胞中的表达及作用,包括RPLP1敲低及其与UA处理联合对细胞增殖、迁移、侵袭和凋亡的影响。

结果

与OA和槲皮素相比,UA对CRC细胞表现出更强的抑制作用,突出了它作为HDW主要活性成分的地位。基于TMT的蛋白质组学分析确定UA干预后有438个蛋白上调和366个蛋白下调。其中,RPLP1被确定为关键靶点。UA抑制CRC细胞中RPLP1的表达,导致细胞增殖、迁移和侵袭减少。此外,UA处理与RPLP1敲低联合在抑制CRC细胞生长和迁移以及促进凋亡方面表现出协同作用。

结论

UA作为HDW的一种生物活性三萜类化合物,通过靶向和抑制RPLP1表达来抑制CRC的发展。这些发现为UA治疗CRC提供了新的见解,并突出了RPLP1作为一个有前景的干预靶点。

https://cdn.ncbi.nlm.nih.gov/pmc/blobs/a313/12401778/d3df5f838c89/12672_2025_3486_Fig1_HTML.jpg

文献AI研究员

20分钟写一篇综述,助力文献阅读效率提升50倍。

立即体验

用中文搜PubMed

大模型驱动的PubMed中文搜索引擎

马上搜索

文档翻译

学术文献翻译模型,支持多种主流文档格式。

立即体验