Suppr超能文献

人脐带间充质干细胞的重复静脉移植不会促进EGFR突变型肺癌小鼠的肿瘤发生。

Repeated intravenous transplantation of human umbilical cord mesenchymal stem cells does not promote tumorigenesis in EGFR-mutated lung cancer mice.

作者信息

Zhang Zepeng, Xu Anhua, Zhou Qian, Wen Fei, Chen Fenghua, Chen Hansen, Wang Hu, Chen Liang, Ju Zhenyu, Ge Yuanlong

机构信息

Key Laboratory of Regenerative Medicine of Ministry of Education, Institute of Aging and Regenerative Medicine, College of Life Science and Technology, Jinan University, Guangzhou 510632, People's Republic of China.

Department of Geriatrics, Medical Center on Aging of Ruijin Hospital, Shanghai Jiao Tong University School of Medicine, Shanghai 200025, People's Republic of China.

出版信息

Stem Cells Transl Med. 2025 Jul 24;14(8). doi: 10.1093/stcltm/szae065.

Abstract

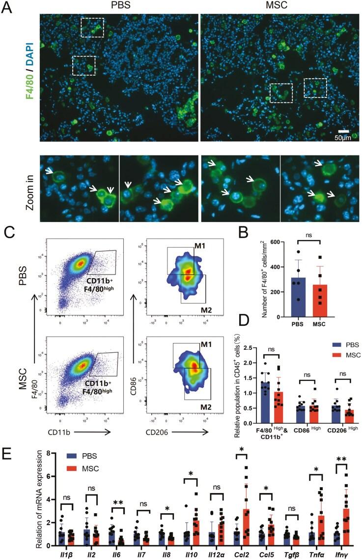
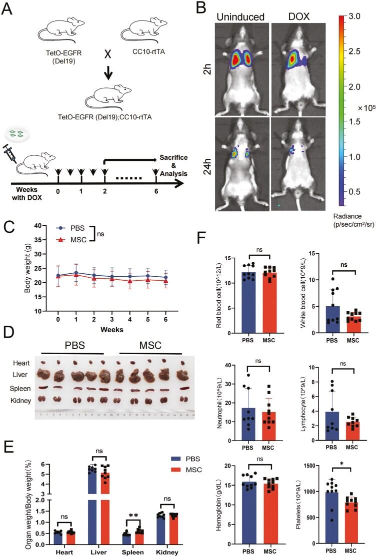
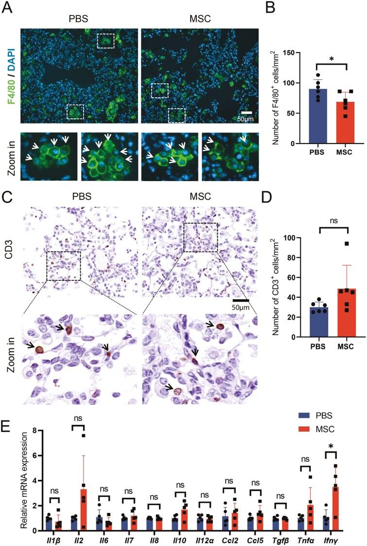
Mesenchymal stem cells (MSCs) are extensively studied in clinical trials for their potential therapeutic applications in degenerative and inflammatory diseases and disorders. Despite the lack of clinical evidence indicating that MSCs induce carcinogenesis, the immunosuppressive and proangiogenic functions of MSCs are considered as potential risks involving immune escape and tumor occurrence in programming tumor microenvironment. Previously, many groups had studied the tumorigenic safety of MSCs, but most of these studies were modeled in immuno-deficient mice with different types and sources of transplanted tumors, leaving varied and controversial conclusions. In this study, we developed a new xenograft model by repeatedly transplanting human umbilical cord mesenchymal stem cells (UC-MSCs) into transgenic mice via tail vein. These mice, carried a human-derived mutated EGFR with a normal immune system, were used to investigate whether UC-MSCs promote the occurrence of lung adenocarcinoma. The duration, dynamics, and pathological characteristics of the early stages of the disease were analyzed. In general, repeated transplantation of UC-MSCs neither accelerated the occurrence of lung cancer and the progression of bronchial alveolar carcinoma nor promoted a pro-tumor immune microenvironment. These results suggest that repeated transplantation of UC-MSCs does not increase the risk of lung cancer.

摘要

间充质干细胞(MSCs)因其在退行性和炎症性疾病及病症中的潜在治疗应用而在临床试验中得到广泛研究。尽管缺乏临床证据表明MSCs会诱发癌症,但MSCs的免疫抑制和促血管生成功能被认为是在塑造肿瘤微环境中涉及免疫逃逸和肿瘤发生的潜在风险。此前,许多研究小组对MSCs的致瘤安全性进行了研究,但这些研究大多以移植了不同类型和来源肿瘤的免疫缺陷小鼠为模型,得出的结论各不相同且存在争议。在本研究中,我们通过经尾静脉将人脐带间充质干细胞(UC-MSCs)反复移植到转基因小鼠体内,建立了一种新的异种移植模型。这些小鼠携带人源突变型表皮生长因子受体(EGFR)且免疫系统正常,用于研究UC-MSCs是否会促进肺腺癌的发生。分析了疾病早期阶段的持续时间、动态变化和病理特征。总体而言,UC-MSCs的反复移植既没有加速肺癌的发生和支气管肺泡癌的进展,也没有促进促肿瘤免疫微环境的形成。这些结果表明,UC-MSCs的反复移植不会增加肺癌风险。

https://cdn.ncbi.nlm.nih.gov/pmc/blobs/fe6e/12403704/f4b7bf5eb106/szae065_fig8.jpg

文献检索

告别复杂PubMed语法,用中文像聊天一样搜索,搜遍4000万医学文献。AI智能推荐,让科研检索更轻松。

立即免费搜索

文件翻译

保留排版,准确专业,支持PDF/Word/PPT等文件格式,支持 12+语言互译。

免费翻译文档

深度研究

AI帮你快速写综述,25分钟生成高质量综述,智能提取关键信息,辅助科研写作。

立即免费体验