Suppr超能文献

MIR157-SPL15模块在短日照条件下调控拟南芥以及高山南芥的开花和花序发育。

The MIR157-SPL15 module regulates flowering and inflorescence development in Arabidopsis thaliana under short days and in Arabis alpina.

作者信息

Roggen Adrian, Lloret Alba, Miotto Yohanna, Wang Kang, Luxa Kerstin, Oruganti Vidya, Della Pina Serena, van Driel Annabel D, Hyun Youbong, Huettel Bruno, Coupland George

机构信息

Department of Plant Developmental Biology, Max Planck Institute for Plant Breeding Research, Cologne, Germany.

Max Planck Genome Centre Cologne, Max Planck Institute for Plant Breeding Research, Cologne, Germany.

出版信息

PLoS Genet. 2025 Sep 2;21(9):e1011799. doi: 10.1371/journal.pgen.1011799. eCollection 2025 Sep.

Abstract

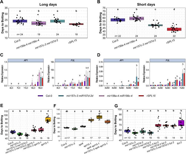
The plant life cycle progresses through distinct phases defined by the morphology of the organs formed on the shoot. In Arabidopsis, age-dependent reduction in the related microRNAs miR156 and miR157 controls transitions from juvenile to adult vegetative phase and from adult to reproductive phase. However, whether these miRNA isoforms have specific contributions remains unclear. To compare their roles, we used Trans-kingdom, rapid, affordable Purification of RISCs (TraPR) for small RNA sequencing, CRISPR-Cas9, and confocal imaging. We show that in shoot apices, levels of miR156 in RNA-induced silencing complexes (RISCs) decline more rapidly than those of miR157, so that miR157 is more abundant than miR156 in RISCs of older plants undergoing floral transition and inflorescence development. Accordingly, confocal microscopy analysis showed that MIR156A and MIR156C are not detectably expressed in shoot apices of older plants, whereas at this stage MIR157C is expressed in upper stems, and MIR157D is expressed in axils of inflorescence leaves. Arabidopsis flowers much earlier under long days (LDs) than short days (SDs). CRISPR-induced mir157c mutations but not mir156ac mutations accelerated flowering under SDs, and altered inflorescence leaf morphology. Notably, mir157c mutations also caused early flowering in Arabis alpina, a perennial relative of Arabidopsis, indicating that the repression of flowering by this paralogue is evolutionarily conserved. SPL15 transcription factor promotes flowering under SDs and its mRNA is a target of miR156/miR157. SPL15 abundance was higher in apices of mir157 cd mutants under SDs, and spl15 mutations partially suppressed the early flowering of mir157c mutants and this effect was enhanced by spl4 mutation. We show by genetic analysis that the florigen FLOWERING LOCUS T overcomes the requirement for SPL15 in LDs but not SDs, contributing to the increased importance of the MIR157C-SPL15 module under SDs. We conclude that MIR157 genes have important evolutionarily conserved roles in repressing floral transition and modulating inflorescence development of older plants under SDs.

摘要

植物生命周期通过由茎上形成的器官形态所定义的不同阶段而推进。在拟南芥中,相关微小RNA miR156和miR157随年龄增长的减少控制着从幼年到成年营养阶段以及从成年到生殖阶段的转变。然而,这些微小RNA亚型是否有特定作用仍不清楚。为了比较它们的作用,我们使用了跨物种、快速、经济的RNA诱导沉默复合体(RISC)纯化技术(TraPR)进行小RNA测序、CRISPR-Cas9以及共聚焦成像。我们发现,在茎尖中,RNA诱导沉默复合体(RISC)中的miR156水平比miR157下降得更快,因此在经历花期转变和花序发育的老龄植物的RISC中,miR157比miR156更丰富。相应地,共聚焦显微镜分析表明,MIR156A和MIR156C在老龄植物的茎尖中未检测到表达,而在此阶段,MIR157C在上部茎中表达,MIR157D在花序叶腋中表达。拟南芥在长日照(LD)条件下比短日照(SD)条件下开花要早得多。CRISPR诱导的mir157c突变而非mir156ac突变在短日照条件下加速开花,并改变了花序叶形态。值得注意的是,mir157c突变也导致了拟南芥的多年生近缘种高山南芥提前开花,这表明该旁系同源物对开花的抑制在进化上是保守的。SPL15转录因子在短日照条件下促进开花,其mRNA是miR156/miR157的靶标。在短日照条件下,mir157 cd突变体顶端的SPL15丰度更高,而spl15突变部分抑制了mir157c突变体的早花现象,并且这种效应因spl4突变而增强。我们通过遗传分析表明,成花素FLOWERING LOCUS T在长日照条件下克服了对SPL15的需求,但在短日照条件下并非如此,这导致了MIR157C-SPL15模块在短日照条件下的重要性增加。我们得出结论,MIR157基因在抑制花期转变和调节短日照条件下老龄植物的花序发育方面具有重要的进化保守作用。

https://cdn.ncbi.nlm.nih.gov/pmc/blobs/eff9/12404414/c8a145f3253b/pgen.1011799.g001.jpg

文献检索

告别复杂PubMed语法,用中文像聊天一样搜索,搜遍4000万医学文献。AI智能推荐,让科研检索更轻松。

立即免费搜索

文件翻译

保留排版,准确专业,支持PDF/Word/PPT等文件格式,支持 12+语言互译。

免费翻译文档

深度研究

AI帮你快速写综述,25分钟生成高质量综述,智能提取关键信息,辅助科研写作。

立即免费体验