• 文献检索
  • 文档翻译
  • 深度研究
  • 学术资讯
  • Suppr Zotero 插件Zotero 插件
  • 邀请有礼
  • 套餐&价格
  • 历史记录
应用&插件
Suppr Zotero 插件Zotero 插件浏览器插件Mac 客户端Windows 客户端微信小程序
定价
高级版会员购买积分包购买API积分包
服务
文献检索文档翻译深度研究API 文档MCP 服务
关于我们
关于 Suppr公司介绍联系我们用户协议隐私条款
关注我们

Suppr 超能文献

核心技术专利:CN118964589B侵权必究
粤ICP备2023148730 号-1Suppr @ 2026

文献检索

告别复杂PubMed语法,用中文像聊天一样搜索,搜遍4000万医学文献。AI智能推荐,让科研检索更轻松。

立即免费搜索

文件翻译

保留排版,准确专业,支持PDF/Word/PPT等文件格式,支持 12+语言互译。

免费翻译文档

深度研究

AI帮你快速写综述,25分钟生成高质量综述,智能提取关键信息,辅助科研写作。

立即免费体验

用于增强对缺氧肿瘤化疗疗效的多功能内源性刺激响应型硫酸长春碱/二氧化锰纳米药物

Multifunctional and endogenous stimuli-responsive vinblastine sulfate/manganese dioxide nanodrugs for enhancing chemotherapeutic efficacy against hypoxic tumors.

作者信息

Lim Yong Geun, Chang Yeji, Park Seon-Ju, Kim Kyoung-Dong, Park Kyeongsoon

机构信息

Department of Systems Biotechnology, Chung-Ang University, Anseong, Gyeonggi, 17546, South Korea.

出版信息

Mater Today Bio. 2025 Aug 23;34:102229. doi: 10.1016/j.mtbio.2025.102229. eCollection 2025 Oct.

DOI:10.1016/j.mtbio.2025.102229
PMID:40893378
原文链接:https://pmc.ncbi.nlm.nih.gov/articles/PMC12398928/
Abstract

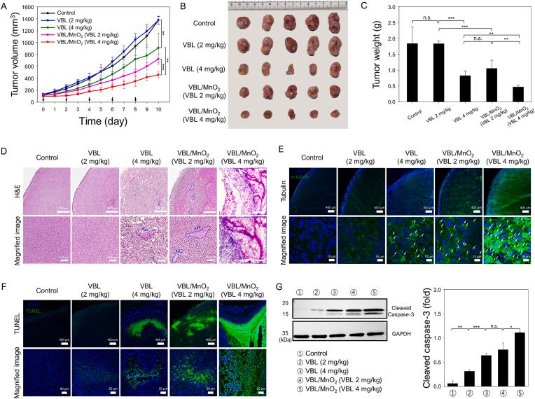
Several solid tumors contain large hypoxic regions, diminishing drug responses and resulting in limited therapeutic outcomes. Vinblastine sulfate (VBL) targets the tubulin molecule, causing microtubule depolymerization and inducing mitotic arrest, leading to tumor regression. However, hypoxia causes microtubule depolymerization in tumor cells, reducing the number of intact microtubules for drug binding and diminishing the efficacy of microtubule-targeting agents like VBL. Therefore, to relieve tumor hypoxia and enhance chemotherapeutic responses to hypoxic tumors, we developed multifunctional and endogenous stimuli-responsive VBL/manganese dioxide (VBL/MnO) nanodrugs. The VBL/MnO nanodrugs demonstrated colloidal stability and were readily degraded by endogenous stimuli, including acidic pH, hydrogen peroxide, and glutathione, resulting in the release of VBL and oxygen generation. In addition, oxygen-generating VBL/MnO nanodrugs can alleviate hypoxia in tumor cells with high HO levels after their intracellular uptake, thereby improving therapeutic efficacy better than VBL owing to enhanced drug responses and microtubule depolymerization. Furthermore, the accumulation of VBL/MnO nanodrugs in tumor tissues via passive targeting resulted in the effective reduction of hypoxia regions and hypoxia-inducible factor-1α expression . Owing to their remarkable ability to relieve tumor hypoxia, biocompatible VBL/MnO nanodrugs improve drug responses and tubulin aggregation in tumor tissues, ultimately enhancing tumor apoptosis and regression. These findings suggest that the VBL/MnO nanodrugs are a promising therapeutic strategy for enhancing chemotherapeutic responses to hypoxic tumors by ameliorating tumor hypoxia.

摘要

几种实体瘤包含大片缺氧区域,这会降低药物反应并导致治疗效果有限。硫酸长春碱(VBL)作用于微管蛋白分子,导致微管解聚并诱导有丝分裂停滞,从而使肿瘤消退。然而,缺氧会导致肿瘤细胞中的微管解聚,减少用于药物结合的完整微管数量,并降低像VBL这样的微管靶向剂的疗效。因此,为了缓解肿瘤缺氧并增强对缺氧肿瘤的化疗反应,我们开发了多功能且内源性刺激响应的VBL/二氧化锰(VBL/MnO)纳米药物。VBL/MnO纳米药物表现出胶体稳定性,并容易被包括酸性pH、过氧化氢和谷胱甘肽在内的内源性刺激降解,从而导致VBL释放并产生氧气。此外,产生氧气的VBL/MnO纳米药物在细胞内摄取后可缓解高HO水平肿瘤细胞中的缺氧,从而由于增强的药物反应和微管解聚而比VBL更好地提高治疗效果。此外,VBL/MnO纳米药物通过被动靶向在肿瘤组织中的积累导致缺氧区域和缺氧诱导因子-1α表达有效减少。由于其缓解肿瘤缺氧的显著能力,生物相容性VBL/MnO纳米药物改善了肿瘤组织中的药物反应和微管蛋白聚集,最终增强了肿瘤凋亡和消退。这些发现表明,VBL/MnO纳米药物是一种通过改善肿瘤缺氧来增强对缺氧肿瘤化疗反应的有前景的治疗策略。

https://cdn.ncbi.nlm.nih.gov/pmc/blobs/bee7/12398928/6b6edc884081/gr7.jpg
https://cdn.ncbi.nlm.nih.gov/pmc/blobs/bee7/12398928/7420867ac6e2/ga1.jpg
https://cdn.ncbi.nlm.nih.gov/pmc/blobs/bee7/12398928/300b60b57269/sc1.jpg
https://cdn.ncbi.nlm.nih.gov/pmc/blobs/bee7/12398928/6a013a0c9779/gr1.jpg
https://cdn.ncbi.nlm.nih.gov/pmc/blobs/bee7/12398928/910b8f4fcb51/gr2.jpg
https://cdn.ncbi.nlm.nih.gov/pmc/blobs/bee7/12398928/763564a2e39b/gr3.jpg
https://cdn.ncbi.nlm.nih.gov/pmc/blobs/bee7/12398928/411f3a8098d9/gr4.jpg
https://cdn.ncbi.nlm.nih.gov/pmc/blobs/bee7/12398928/96538890d40f/gr5.jpg
https://cdn.ncbi.nlm.nih.gov/pmc/blobs/bee7/12398928/047e69b2ccce/gr6.jpg
https://cdn.ncbi.nlm.nih.gov/pmc/blobs/bee7/12398928/6b6edc884081/gr7.jpg
https://cdn.ncbi.nlm.nih.gov/pmc/blobs/bee7/12398928/7420867ac6e2/ga1.jpg
https://cdn.ncbi.nlm.nih.gov/pmc/blobs/bee7/12398928/300b60b57269/sc1.jpg
https://cdn.ncbi.nlm.nih.gov/pmc/blobs/bee7/12398928/6a013a0c9779/gr1.jpg
https://cdn.ncbi.nlm.nih.gov/pmc/blobs/bee7/12398928/910b8f4fcb51/gr2.jpg
https://cdn.ncbi.nlm.nih.gov/pmc/blobs/bee7/12398928/763564a2e39b/gr3.jpg
https://cdn.ncbi.nlm.nih.gov/pmc/blobs/bee7/12398928/411f3a8098d9/gr4.jpg
https://cdn.ncbi.nlm.nih.gov/pmc/blobs/bee7/12398928/96538890d40f/gr5.jpg
https://cdn.ncbi.nlm.nih.gov/pmc/blobs/bee7/12398928/047e69b2ccce/gr6.jpg
https://cdn.ncbi.nlm.nih.gov/pmc/blobs/bee7/12398928/6b6edc884081/gr7.jpg

相似文献

1
Multifunctional and endogenous stimuli-responsive vinblastine sulfate/manganese dioxide nanodrugs for enhancing chemotherapeutic efficacy against hypoxic tumors.用于增强对缺氧肿瘤化疗疗效的多功能内源性刺激响应型硫酸长春碱/二氧化锰纳米药物
Mater Today Bio. 2025 Aug 23;34:102229. doi: 10.1016/j.mtbio.2025.102229. eCollection 2025 Oct.
2
Improved Hypoxic Microenvironment By Nanoformulation For Effective T Cell Therapy In Mice Model.通过纳米制剂改善缺氧微环境以在小鼠模型中进行有效的T细胞治疗
Int J Nanomedicine. 2025 Aug 20;20:10073-10087. doi: 10.2147/IJN.S522504. eCollection 2025.
3
Enhanced chemotherapy in thyroid carcinoma: A MnO-silica nanoreactor activated by HO/GSH for hypoxia relief.甲状腺癌的强化化疗:一种由HO/GSH激活的用于缓解缺氧的MnO-二氧化硅纳米反应器
Eur J Pharm Biopharm. 2025 Sep;214:114776. doi: 10.1016/j.ejpb.2025.114776. Epub 2025 Jun 7.
4
Prescription of Controlled Substances: Benefits and Risks管制药品的处方:益处与风险
5
A biomimetic nanoplatform mediates hypoxia-adenosine axis disruption and PD-L1 knockout for enhanced MRI-guided chemodynamic-immunotherapy.一种仿生纳米平台介导缺氧-腺苷轴破坏和程序性死亡配体1(PD-L1)敲除,以增强磁共振成像(MRI)引导的化学动力免疫疗法。
Acta Biomater. 2025 Jun 16. doi: 10.1016/j.actbio.2025.06.021.
6
Redox-responsive dendritic copolymer-drug conjugates enhance therapeutic mitophagy through coordinated microtubule destabilization for synergistic triple-negative breast cancer therapy.氧化还原响应性树枝状共聚物-药物偶联物通过协同微管去稳定作用增强治疗性线粒体自噬,用于三阴性乳腺癌的协同治疗。
Acta Biomater. 2025 Jun 22. doi: 10.1016/j.actbio.2025.06.038.
7
A tumor microenvironment-responsive nanocomposite for enhanced copper retention and hypoxia reversal to promote cuproptosis in tumor treatment.一种肿瘤微环境响应性纳米复合材料,用于增强铜保留和逆转缺氧,以促进肿瘤治疗中的铜死亡。
Acta Biomater. 2025 Jul 4. doi: 10.1016/j.actbio.2025.07.013.
8
Biodegradable oxygen-producing manganese-chelated metal organic frameworks for tumor-targeted synergistic chemo/photothermal/ photodynamic therapy.可生物降解产氧的锰螯合金属有机框架用于肿瘤靶向协同化学/光热/光动力治疗。
Acta Biomater. 2022 Jan 15;138:463-477. doi: 10.1016/j.actbio.2021.10.032. Epub 2021 Oct 27.
9
DS-Modified Paeoniflorin pH-Responsive Lipid-Polymer Hybrid Nanoparticles for Targeted Macrophage Polarization in a Rat Model of Rheumatoid Arthritis.用于类风湿性关节炎大鼠模型中靶向巨噬细胞极化的DS修饰芍药苷pH响应性脂质-聚合物杂化纳米颗粒
Int J Nanomedicine. 2025 Jul 12;20:8967-8992. doi: 10.2147/IJN.S516434. eCollection 2025.
10
A Self-Amplifying MOF Nanoplatform for Cancer Immunotherapy Synergizing Starvation-Enhanced Cuproptosis and cGAS-STING Activation.一种用于癌症免疫治疗的自增强金属有机框架纳米平台,协同饥饿增强的铜死亡和cGAS-STING激活
ACS Appl Mater Interfaces. 2025 Jul 16;17(28):40129-40142. doi: 10.1021/acsami.5c07234. Epub 2025 Jul 1.

本文引用的文献

1
Manganese Dioxide Nanoplatform with a Hollow Rhombic Dodecahedron Morphology for Drug Delivery.具有中空五角十二面体形态的二氧化锰纳米平台用于药物输送。
ACS Appl Bio Mater. 2024 Feb 19;7(2):1169-1178. doi: 10.1021/acsabm.3c01068. Epub 2024 Jan 22.
2
Vinblastine pharmacokinetics in mouse, dog, and human in the context of a physiologically based model incorporating tissue-specific drug binding, transport, and metabolism.在纳入组织特异性药物结合、转运和代谢的生理相关模型中,考察长春碱在小鼠、犬和人体内的药代动力学。
Pharmacol Res Perspect. 2023 Feb;11(1):e01052. doi: 10.1002/prp2.1052.
3
Tumor microenvironment-responsive histidine modified-hyaluronic acid-based MnO as in vivo MRI contrast agent.
肿瘤微环境响应性组氨酸修饰的基于透明质酸的MnO作为体内磁共振成像造影剂。
Int J Biol Macromol. 2023 Jan 31;226:121-131. doi: 10.1016/j.ijbiomac.2022.12.033. Epub 2022 Dec 7.
4
Anticancer potential of alkaloids: a key emphasis to colchicine, vinblastine, vincristine, vindesine, vinorelbine and vincamine.生物碱的抗癌潜力:重点关注秋水仙碱、长春碱、长春新碱、长春地辛、长春瑞滨和长春胺。
Cancer Cell Int. 2022 Jun 2;22(1):206. doi: 10.1186/s12935-022-02624-9.
5
Manganese Dioxide-Based Nanocarrier Delivers Paclitaxel to Enhance Chemotherapy against Orthotopic Glioma through Hypoxia Relief.基于二氧化锰的纳米载体递送紫杉醇以通过缓解缺氧增强原位脑胶质瘤的化疗。
Small Methods. 2022 Jul;6(7):e2101531. doi: 10.1002/smtd.202101531. Epub 2022 May 19.
6
Novel techniques for drug loading quantification in mesoporous SBA-15 using chemometric-assisted UV and FT-IR data.使用化学计量学辅助紫外和傅里叶变换红外光谱数据对介孔SBA-15进行药物负载定量的新技术。
J Pharm Biomed Anal. 2022 Jul 15;216:114830. doi: 10.1016/j.jpba.2022.114830. Epub 2022 May 11.
7
Self-oxygenation mesoporous MnO nanoparticles with ultra-high drug loading capacity for targeted arteriosclerosis therapy.具有超高载药能力的自供氧介孔 MnO 纳米颗粒用于靶向动脉粥样硬化治疗。
J Nanobiotechnology. 2022 Feb 19;20(1):88. doi: 10.1186/s12951-022-01296-x.
8
Up-down regulation of HIF-1α in cancer progression.HIF-1α 在癌症进展中的上下调节。
Gene. 2021 Sep 25;798:145796. doi: 10.1016/j.gene.2021.145796. Epub 2021 Jun 25.
9
Multi-stimuli responsive hollow MnO-based drug delivery system for magnetic resonance imaging and combined chemo-chemodynamic cancer therapy.多刺激响应型中空 MnO 基药物递送系统用于磁共振成像和联合化学动力学癌症治疗。
Acta Biomater. 2021 May;126:445-462. doi: 10.1016/j.actbio.2021.03.048. Epub 2021 Mar 27.
10
Oxygen-Releasing Biomaterials: Current Challenges and Future Applications.释氧生物材料:当前挑战与未来应用。
Trends Biotechnol. 2021 Nov;39(11):1144-1159. doi: 10.1016/j.tibtech.2021.01.007. Epub 2021 Feb 16.