Suppr超能文献

药物引起的多器官功能障碍的快速发现:近红外二区荧光成像

Rapid discovery of drug-introduced multiple organ dysfunction NIR-II fluorescent imaging.

作者信息

Jiang Pu, Song Ruihu, Hu Yue, He Xin, Zhang Zewei, Wei Xuemei, Wang Zhiming, Guo De-An, Chen Hao

机构信息

School of Pharmacy, Nanjing University of Chinese Medicine, Nanjing 210023, China.

Shanghai Research Center for Modernization of Traditional Chinese Medicine, National Engineering Research Center of TCM Standardization Technology, Shanghai Institute of Materia Medica, Chinese Academy of Sciences, Shanghai 201203, China.

出版信息

Acta Pharm Sin B. 2025 Aug;15(8):4285-4299. doi: 10.1016/j.apsb.2025.06.023. Epub 2025 Jun 28.

Abstract

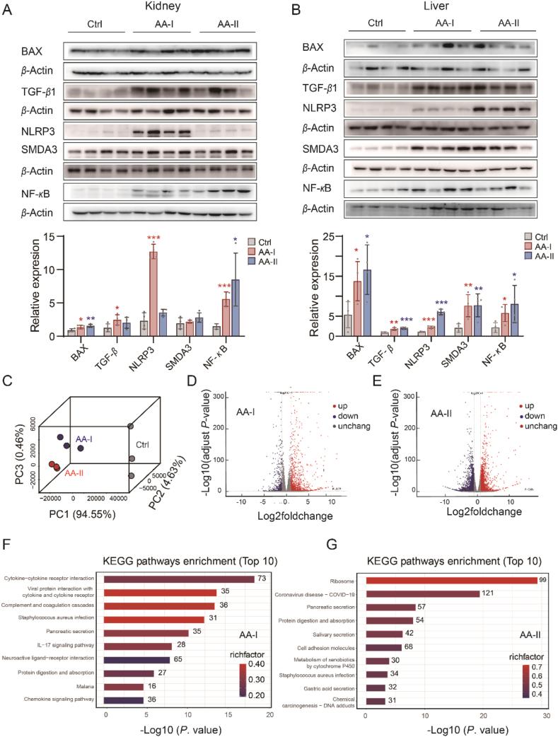
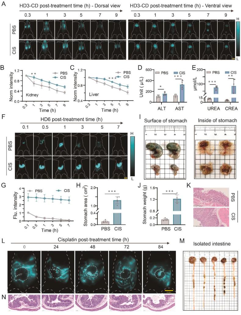
The precise and rapid monitoring of multiple organ dysfunction is crucial in drug discovery. Traditional methods, such as pathological analysis, are often time-consuming and inefficient. Here, we developed a multiplexed near-infrared window two (NIR-II) fluorescent bioimaging method that allows for real-time, rapid, and quantitative assessment of multiple organ dysfunctions. Given that existing probes did not fully meet requirements, we synthesized a range of NIR-II hemicyanine dyes (HDs) with varying absorption and emission wavelengths. By modifying these dyes, we achieved high spatial and temporal resolution imaging of the liver, kidneys, stomach, and intestines. This method was further applied to investigate disorders induced by cisplatin, a drug known to cause gastric emptying issues along with liver and kidney injuries. By monitoring the metabolic rate of the dyes in these organs, we accurately quantified multi-organ dysfunction, which was also confirmed by gold-standard pathological analysis. Additionally, we evaluated the effects of five aristolochic acids (AAs) on multiple organ dysfunction. For the first time, we identified that AA-I and AA-II could cause gastric emptying disorders, which was further validated through transcriptomics analysis. Our study introduces a novel approach for the simultaneous monitoring of multi-organ dysfunction, which may significantly enhance the evaluation of drug side effects.

摘要

在药物研发中,对多器官功能障碍进行精确且快速的监测至关重要。传统方法,如病理分析,往往耗时且效率低下。在此,我们开发了一种多重近红外二区(NIR-II)荧光生物成像方法,可对多器官功能障碍进行实时、快速且定量的评估。鉴于现有探针未能完全满足要求,我们合成了一系列具有不同吸收和发射波长的NIR-II半菁染料(HDs)。通过对这些染料进行修饰,我们实现了对肝脏、肾脏、胃和肠道的高空间和时间分辨率成像。该方法进一步应用于研究顺铂诱导的紊乱,顺铂是一种已知会导致胃排空问题以及肝和肾损伤的药物。通过监测这些器官中染料的代谢率,我们准确地量化了多器官功能障碍,这也得到了金标准病理分析的证实。此外,我们评估了五种马兜铃酸(AAs)对多器官功能障碍的影响。首次发现AA-I和AA-II可导致胃排空紊乱,这通过转录组学分析得到了进一步验证。我们的研究引入了一种同时监测多器官功能障碍 的新方法,这可能会显著增强对药物副作用的评估。

https://cdn.ncbi.nlm.nih.gov/pmc/blobs/81da/12399263/1cd8ef8e6244/ga1.jpg

文献检索

告别复杂PubMed语法,用中文像聊天一样搜索,搜遍4000万医学文献。AI智能推荐,让科研检索更轻松。

立即免费搜索

文件翻译

保留排版,准确专业,支持PDF/Word/PPT等文件格式,支持 12+语言互译。

免费翻译文档

深度研究

AI帮你快速写综述,25分钟生成高质量综述,智能提取关键信息,辅助科研写作。

立即免费体验