Miao Yumeng, Lin Tzuchun, Wang Bianlin, Xu Junyu, Li Chongxian, Li Zuopeng, Zhang Xinwen, Zhou Chendong, Aji Tuerganaili, Tan Minjia, Aisa Haji Akber, Li Jingya
Department of Cardiology, Shanghai Institute of Cardiovascular Diseases, Zhongshan Hospital, Fudan University, Shanghai 200032, China.
Shanghai Institute of Materia Medica, Chinese Academy of Sciences, Shanghai 201203, China.
Acta Pharm Sin B. 2025 Aug;15(8):4078-4095. doi: 10.1016/j.apsb.2025.06.019. Epub 2025 Jun 24.
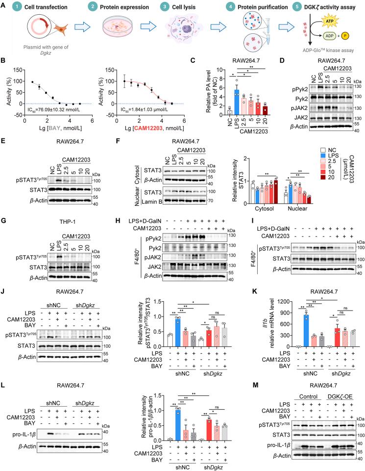
Acute liver failure (ALF) is a life-threatening condition associated with macrophage-mediated inflammatory responses. Effective therapies and drugs are still lacking to date. Here, we reveal that a derivative of xanthohumol, CAM12203, alleviates lipopolysaccharide (LPS) + d-galactosamine (D-GalN)-induced ALF through limiting macrophage-mediated inflammation, with the most significant impact on interleukin-1 (IL-1) transcription. Through biotin labeling-mediated pull-down and LC-MS/MS analysis, diacylglycerol kinase (DGK), a lipid-metabolizing kinase, is identified as the direct target of CAM12203. Mechanistically, DGK is induced in macrophages upon inflammatory stimuli and is upregulated observed on clinical liver failure samples. Its product phosphatidic acid (PA) boosts phospholipase C (PLC)-inositol 1,4,5-trisphosphate (IP)-Ca signaling and subsequent janus kinase 2 (JAK2)-signal transducer and activator of transcription 3 (STAT3) cascade, ultimately promoting IL-1 production and liver failure. DGK knockdown/ablation or inhibition significantly impairs the DGK-STAT3-IL-1 pathway along with ALF progression. Finally, CAM12203 is confirmed to be a new DGK inhibitor and acts against inflammation in a DGK-reliant manner. Taken together, CAM12203 inhibits IL-1 transcription in macrophages by binding to DGK and blocking the DGK-STAT3 axis, thereby exerting an ameliorative effect on ALF. These results not only highlight CAM12203 as a promising lead compound for ALF treatment, but also define DGK as a novel therapeutic target.
急性肝衰竭(ALF)是一种与巨噬细胞介导的炎症反应相关的危及生命的病症。迄今为止,仍缺乏有效的治疗方法和药物。在此,我们发现黄腐酚的衍生物CAM12203通过限制巨噬细胞介导的炎症来减轻脂多糖(LPS)+ D-半乳糖胺(D-GalN)诱导的ALF,对白细胞介素-1(IL-1)转录的影响最为显著。通过生物素标记介导的下拉和液相色谱-串联质谱分析,鉴定出一种脂质代谢激酶二酰基甘油激酶(DGK)为CAM12203的直接靶点。从机制上讲,DGK在炎症刺激下在巨噬细胞中被诱导,并且在临床肝衰竭样本中观察到其上调。其产物磷脂酸(PA)增强磷脂酶C(PLC)-肌醇1,4,5-三磷酸(IP)-钙信号传导以及随后的janus激酶2(JAK2)-信号转导子和转录激活子3(STAT3)级联反应,最终促进IL-1的产生和肝衰竭。DGK的敲低/缺失或抑制会随着ALF的进展而显著损害DGK-STAT3-IL-1通路。最后,证实CAM12203是一种新型的DGK抑制剂,并以依赖DGK的方式对抗炎症。综上所述,CAM12203通过与DGK结合并阻断DGK-STAT3轴来抑制巨噬细胞中的IL-1转录,从而对ALF发挥改善作用。这些结果不仅突出了CAM12203作为ALF治疗有前景的先导化合物,而且将DGK定义为一个新的治疗靶点。