• 文献检索
  • 文档翻译
  • 深度研究
  • 学术资讯
  • Suppr Zotero 插件Zotero 插件
  • 邀请有礼
  • 套餐&价格
  • 历史记录
应用&插件
Suppr Zotero 插件Zotero 插件浏览器插件Mac 客户端Windows 客户端微信小程序
定价
高级版会员购买积分包购买API积分包
服务
文献检索文档翻译深度研究API 文档MCP 服务
关于我们
关于 Suppr公司介绍联系我们用户协议隐私条款
关注我们

Suppr 超能文献

核心技术专利:CN118964589B侵权必究
粤ICP备2023148730 号-1Suppr @ 2026

文献检索

告别复杂PubMed语法,用中文像聊天一样搜索,搜遍4000万医学文献。AI智能推荐,让科研检索更轻松。

立即免费搜索

文件翻译

保留排版,准确专业,支持PDF/Word/PPT等文件格式,支持 12+语言互译。

免费翻译文档

深度研究

AI帮你快速写综述,25分钟生成高质量综述,智能提取关键信息,辅助科研写作。

立即免费体验

外周血单个核细胞基因表达特征可预测犬弥漫性大B细胞淋巴瘤的长期生存情况。

Peripheral Blood Mononuclear Cell Gene Expression Signatures Predict Long-term Survivorship in Canine DLBCL.

作者信息

Rao Kirthana, Rao Zechuan, Huang Angelina, Heston Scott, Wang Max, Yildiz-Altay Ümmügülsüm, Qutab Fatima, Kwong Danny A, Gardner Heather L, Richmond Jillian M, London Cheryl A

机构信息

UMass Chan Medical School.

Tufts University.

出版信息

Res Sq. 2025 Aug 19:rs.3.rs-7110482. doi: 10.21203/rs.3.rs-7110482/v1.

DOI:10.21203/rs.3.rs-7110482/v1
PMID:40894012
原文链接:https://pmc.ncbi.nlm.nih.gov/articles/PMC12393498/
Abstract

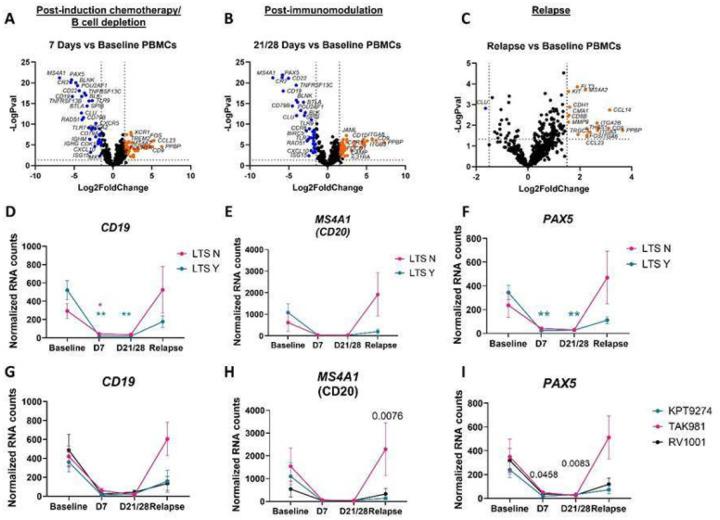
Pet dogs spontaneously develop a form of diffuse large B cell lymphoma (DLBCL) that recapitulates many of the features of double hit () human DLBCL. We recently completed a clinical trial in dogs with DLBCL using a combination of canine anti-CD20 antibody and low dose doxorubicin followed by one of three small molecule immune-modulating agents (KPT-9274, TAK-981 or RV1001). Clinical outcomes and tumor specific biomarkers of response from these dogs have been previously reported. In this study, we used the NanoString Canine IO panel to assess dynamic changes in gene counts from peripheral blood mononuclear cells (PBMCs) collected longitudinally from these from dogs over the course of their treatment to identify immune correlates associated with early relapse versus long-term survivorship. Increases in interferon-stimulated gene (ISG) signatures and immune skewing genes [ (DC-SIGN), and (RIG-I)] were associated with shorter (<400 day) survival times and early relapse. In contrast, and were elevated post-immunotherapy in long-term (>400 day) survivors, suggesting that these may be associated with protective immune signatures. Examining genes that were expressed in short- versus long-term survivors early on in the treatment regimen identified , and as elevated in dogs with shorter survival times at day 7. To facilitate point-of-care PBMC gene expression testing that could be used to distinguish those dogs likely to require more intensive treatment regimens in advance of relapse, we developed qPCR assays for , and . Together these data provide proof of principle that biomarker interrogation in PBMCs can help predict early relapse and poor responders to inform clinical management of DLBCL.

摘要

宠物狗会自发发展出一种弥漫性大B细胞淋巴瘤(DLBCL),它概括了许多双打击()人类DLBCL的特征。我们最近完成了一项针对患有DLBCL的犬类的临床试验,使用犬抗CD20抗体和低剂量阿霉素联合三种小分子免疫调节剂之一(KPT-9274、TAK-981或RV1001)。这些犬类的临床结果和肿瘤特异性反应生物标志物此前已有报道。在本研究中,我们使用NanoString犬类免疫肿瘤学检测板评估从这些犬类治疗过程中纵向收集的外周血单核细胞(PBMC)的基因计数动态变化,以确定与早期复发和长期存活相关的免疫相关性。干扰素刺激基因(ISG)特征和免疫偏向基因[(DC-SIGN)、和(RIG-I)]的增加与较短(<400天)的生存时间和早期复发相关。相比之下,和在长期(>400天)存活者免疫治疗后升高,表明这些可能与保护性免疫特征相关。检查在治疗方案早期短期和长期存活者中表达的基因,发现、和在第7天存活时间较短的犬类中升高。为了便于进行即时护理PBMC基因表达检测,以用于在复发前区分那些可能需要更强化治疗方案的犬类,我们开发了针对、和的qPCR检测方法。这些数据共同提供了原理证明,即PBMC中的生物标志物检测有助于预测早期复发和低反应者,为DLBCL的临床管理提供信息。

https://cdn.ncbi.nlm.nih.gov/pmc/blobs/d559/12393498/5dce87981b22/nihpp-rs7110482v1-f0004.jpg
https://cdn.ncbi.nlm.nih.gov/pmc/blobs/d559/12393498/ad296cb8cc03/nihpp-rs7110482v1-f0001.jpg
https://cdn.ncbi.nlm.nih.gov/pmc/blobs/d559/12393498/79bc978d782d/nihpp-rs7110482v1-f0002.jpg
https://cdn.ncbi.nlm.nih.gov/pmc/blobs/d559/12393498/b69ccc318555/nihpp-rs7110482v1-f0003.jpg
https://cdn.ncbi.nlm.nih.gov/pmc/blobs/d559/12393498/5dce87981b22/nihpp-rs7110482v1-f0004.jpg
https://cdn.ncbi.nlm.nih.gov/pmc/blobs/d559/12393498/ad296cb8cc03/nihpp-rs7110482v1-f0001.jpg
https://cdn.ncbi.nlm.nih.gov/pmc/blobs/d559/12393498/79bc978d782d/nihpp-rs7110482v1-f0002.jpg
https://cdn.ncbi.nlm.nih.gov/pmc/blobs/d559/12393498/b69ccc318555/nihpp-rs7110482v1-f0003.jpg
https://cdn.ncbi.nlm.nih.gov/pmc/blobs/d559/12393498/5dce87981b22/nihpp-rs7110482v1-f0004.jpg

相似文献

1
Peripheral Blood Mononuclear Cell Gene Expression Signatures Predict Long-term Survivorship in Canine DLBCL.外周血单个核细胞基因表达特征可预测犬弥漫性大B细胞淋巴瘤的长期生存情况。
Res Sq. 2025 Aug 19:rs.3.rs-7110482. doi: 10.21203/rs.3.rs-7110482/v1.
2
Prescription of Controlled Substances: Benefits and Risks管制药品的处方:益处与风险
3
Systemic treatments for metastatic cutaneous melanoma.转移性皮肤黑色素瘤的全身治疗
Cochrane Database Syst Rev. 2018 Feb 6;2(2):CD011123. doi: 10.1002/14651858.CD011123.pub2.
4
Can a Liquid Biopsy Detect Circulating Tumor DNA With Low-passage Whole-genome Sequencing in Patients With a Sarcoma? A Pilot Evaluation.液体活检能否通过低深度全基因组测序检测肉瘤患者的循环肿瘤DNA?一项初步评估。
Clin Orthop Relat Res. 2025 Jan 1;483(1):39-48. doi: 10.1097/CORR.0000000000003161. Epub 2024 Jun 21.
5
Chimeric antigen receptor (CAR) T-cell therapy for people with relapsed or refractory diffuse large B-cell lymphoma.嵌合抗原受体 (CAR) T 细胞疗法治疗复发或难治性弥漫性大 B 细胞淋巴瘤患者。
Cochrane Database Syst Rev. 2021 Sep 13;9(9):CD013365. doi: 10.1002/14651858.CD013365.pub2.
6
The Black Book of Psychotropic Dosing and Monitoring.《精神药物剂量与监测黑皮书》
Psychopharmacol Bull. 2024 Jul 8;54(3):8-59.
7
Positron emission tomography-adapted therapy for first-line treatment in individuals with Hodgkin lymphoma.正电子发射断层扫描适配疗法用于霍奇金淋巴瘤患者的一线治疗
Cochrane Database Syst Rev. 2015 Jan 9;1(1):CD010533. doi: 10.1002/14651858.CD010533.pub2.
8
Cost-effectiveness of using prognostic information to select women with breast cancer for adjuvant systemic therapy.利用预后信息为乳腺癌患者选择辅助性全身治疗的成本效益
Health Technol Assess. 2006 Sep;10(34):iii-iv, ix-xi, 1-204. doi: 10.3310/hta10340.
9
Taxane monotherapy regimens for the treatment of recurrent epithelial ovarian cancer.紫杉烷类单药治疗方案用于复发性上皮性卵巢癌。
Cochrane Database Syst Rev. 2022 Jul 12;7(7):CD008766. doi: 10.1002/14651858.CD008766.pub3.
10
Comparison of Two Modern Survival Prediction Tools, SORG-MLA and METSSS, in Patients With Symptomatic Long-bone Metastases Who Underwent Local Treatment With Surgery Followed by Radiotherapy and With Radiotherapy Alone.两种现代生存预测工具 SORG-MLA 和 METSSS 在接受手术联合放疗和单纯放疗治疗有症状长骨转移患者中的比较。
Clin Orthop Relat Res. 2024 Dec 1;482(12):2193-2208. doi: 10.1097/CORR.0000000000003185. Epub 2024 Jul 23.

本文引用的文献

1
Polatuzumab Vedotin, zanubrutinib and rituximab (Pola-ZR) achieved rapid and deep response in untreated frail and elderly DLBCL.泊洛妥珠单抗、泽布替尼和利妥昔单抗(Pola-ZR)在未经治疗的体弱和老年弥漫性大B细胞淋巴瘤(DLBCL)患者中取得了快速且深度的缓解。
Ann Hematol. 2025 May 16. doi: 10.1007/s00277-025-06412-z.
2
What We Know and Do Not Yet Know About the Canine Model of Lymphoma in Human Medicine-The Current State of Knowledge.我们在人类医学中对犬淋巴瘤模型的已知与未知——当前的知识状况
Cancers (Basel). 2025 Feb 10;17(4):596. doi: 10.3390/cancers17040596.
3
Characterization of the genomic landscape of canine diffuse large B-cell lymphoma reveals recurrent H3K27M mutations linked to progression-free survival.
犬弥漫性大B细胞淋巴瘤基因组图谱的特征揭示了与无进展生存期相关的复发性H3K27M突变。
Sci Rep. 2025 Feb 8;15(1):4724. doi: 10.1038/s41598-025-89245-0.
4
Cardiotoxicity of Anthracyclines.蒽环类药物的心脏毒性。
Cardiol Clin. 2025 Feb;43(1):111-127. doi: 10.1016/j.ccl.2024.08.002. Epub 2024 Oct 5.
5
The chemokine CCL14 is a potential biomarker associated with immune cell infiltration in lung adenocarcinoma.趋化因子CCL14是一种与肺腺癌中免疫细胞浸润相关的潜在生物标志物。
Discov Oncol. 2024 Jul 20;15(1):293. doi: 10.1007/s12672-024-01160-4.
6
Chemokine ligand 14 correlates with immune cell infiltration in the gastric cancer microenvironment in predicting unfavorable prognosis.趋化因子配体14与胃癌微环境中的免疫细胞浸润相关,可预测不良预后。
Front Pharmacol. 2024 Jun 3;15:1397656. doi: 10.3389/fphar.2024.1397656. eCollection 2024.
7
Safety and biologic activity of a canine anti-CD20 monoclonal antibody in dogs with diffuse large B-cell lymphoma.犬抗 CD20 单克隆抗体在患有弥漫性大 B 细胞淋巴瘤的犬中的安全性和生物学活性。
J Vet Intern Med. 2024 May-Jun;38(3):1666-1674. doi: 10.1111/jvim.17080. Epub 2024 Apr 25.
8
Baseline tumor gene expression signatures correlate with chemoimmunotherapy treatment responsiveness in canine B cell lymphoma.基线肿瘤基因表达特征与犬 B 细胞淋巴瘤化疗免疫治疗反应相关。
PLoS One. 2023 Aug 25;18(8):e0290428. doi: 10.1371/journal.pone.0290428. eCollection 2023.
9
New treatment options in elderly patients with Diffuse Large B-cell Lymphoma.老年弥漫性大B细胞淋巴瘤患者的新治疗选择
Front Oncol. 2023 Jul 3;13:1214026. doi: 10.3389/fonc.2023.1214026. eCollection 2023.
10
Lenalidomide plus rituximab for the initial treatment of frail older patients with DLBCL: the FIL_ReRi phase 2 study.来那度胺联合利妥昔单抗治疗脆弱老年弥漫性大 B 细胞淋巴瘤患者的初步研究:FIL_ReRi Ⅱ期研究。
Blood. 2023 Oct 26;142(17):1438-1447. doi: 10.1182/blood.2022019173.