Suppr超能文献

空间和多组学分析揭示了与恶性横纹肌样瘤中细胞毒性淋巴细胞浸润相关的基因和信号通路。

Spatial and multi-omic profiling reveals genes and pathways associated with cytotoxic lymphocyte infiltration in malignant rhabdoid tumor.

作者信息

Marra Marco, Jin Dan, Dubland Joshua, Mullen Elizabeth, Geller James, Bush Jonathan

机构信息

University of British Columbia.

BC Children's and Women's Hospital.

出版信息

Res Sq. 2025 Aug 19:rs.3.rs-7303174. doi: 10.21203/rs.3.rs-7303174/v1.

Abstract

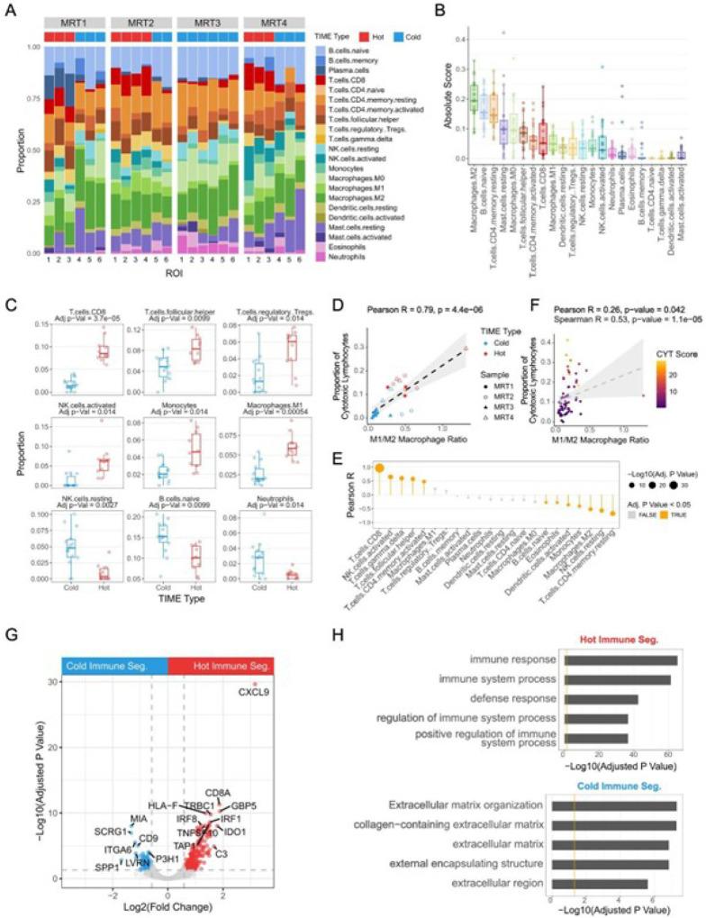
Malignant rhabdoid tumors (MRTs) are aggressive pediatric cancers with poor outcomes. MRTs exhibit low tumor mutational burden, yet recent studies reported immune cell infiltration. Here, we used spatial transcriptomics and multi-omic profiling to study immune cell infiltration in MRT samples. We observed a diverse repertoire of candidate tumor antigens (TAs), signaling activity and elevated expression of antigen processing and presentation genes, strongly associated with a "hot" tumor immune microenvironment (TIME). Upregulation of factors involved in skeletal muscle development was observed in some MRTs with higher CD8 + T cell infiltration and the ratio of M1/M2 macrophages was positively correlated with cytotoxic lymphocyte infiltration. We identified genes, such as , preferentially expressed in tumor-associated macrophages (TAMs) and noted the regulatory network appeared active in the M2-like TAMs.

摘要

恶性横纹肌样瘤(MRTs)是侵袭性儿童癌症,预后较差。MRTs的肿瘤突变负担较低,但最近的研究报道了免疫细胞浸润。在这里,我们使用空间转录组学和多组学分析来研究MRT样本中的免疫细胞浸润。我们观察到多种候选肿瘤抗原(TAs)、信号传导活性以及抗原加工和呈递基因的表达升高,这与“热”肿瘤免疫微环境(TIME)密切相关。在一些CD8 + T细胞浸润较高的MRTs中观察到参与骨骼肌发育的因子上调,并且M1/M2巨噬细胞的比例与细胞毒性淋巴细胞浸润呈正相关。我们鉴定了一些基因,如优先在肿瘤相关巨噬细胞(TAM)中表达的基因,并注意到该调控网络在M2样TAM中似乎处于活跃状态。

https://cdn.ncbi.nlm.nih.gov/pmc/blobs/7218/12393480/9fce27eddf2b/nihpp-rs7303174v1-f0001.jpg

文献检索

告别复杂PubMed语法,用中文像聊天一样搜索,搜遍4000万医学文献。AI智能推荐,让科研检索更轻松。

立即免费搜索

文件翻译

保留排版,准确专业,支持PDF/Word/PPT等文件格式,支持 12+语言互译。

免费翻译文档

深度研究

AI帮你快速写综述,25分钟生成高质量综述,智能提取关键信息,辅助科研写作。

立即免费体验