Suppr超能文献

心房颤动重塑中的细胞相互作用和离子通道特征:来自单细胞分析和机器学习的见解

Cellular interactions and Ion channel signatures in atrial fibrillation remodeling: insights from single-cell analysis and machine learning.

作者信息

He Bin, Cheng Yan, Wang Juan, Zhan Ya, Liu YanQun

机构信息

The No. 1 Department of Gerontology, The Third Hospital of Mianyang, Sichuan Mental Health Center, Mianyang, China.

Renal Department, The Third Hospital of Mianyang, Sichuan Mental Health Center, Mianyang, China.

出版信息

Front Cardiovasc Med. 2025 Aug 15;12:1615574. doi: 10.3389/fcvm.2025.1615574. eCollection 2025.

Abstract

BACKGROUND

Atrial structural and electrical remodeling are the pathophysiological mechanisms underlying atrial fibrillation (AF). Although previous studies have offered insights into these changes, the cellular interactions involved in atrial structural remodeling and the ion channel marker genes associated with electrical remodeling in AF remain insufficiently elucidated.

METHODS

We used single-cell RNA sequencing (scRNA-seq) to investigate the structural remodeling in AF at the cellular level. Raw data from atrial fibroblasts of AF patients and controls were pre-processed using Seurat (R package), with stringent quality control to filter out low-quality cells. Differential gene expression and clustering were performed, followed by principal component analysis (PCA) to identify significant cell types. Cell trajectory analysis was carried out to explore the differentiation patterns of these fibroblasts using Monocle. Additionally, a cell-cell interaction analysis was performed using the CellChat package, and biological function and pathway enrichment analyses were done using GO, KEGG and GSEA pathways. Ion channel-related genes were extracted from microarray datasets and analyzed for differential expression and functional relevance to AF pathology. Machine learning algorithms (LASSO and SVM) were used to identify signature genes from ion channels in AF, followed by drug-enrichment analysis to explore potential therapeutic options.

RESULTS

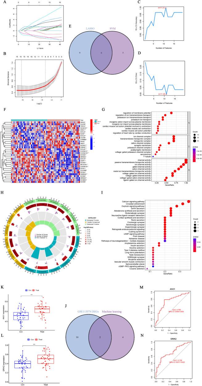
In the structural remodeling investigation, single-cell analysis was employed to identify five distinct cell subtypes, including embryonic fibroblasts (EF), actively proliferating fibroblasts (APF), smooth muscle cells (SMC), endothelial cells (EC), and leukocytes (LBCs). These subtypes exhibited significantly different distributions between AF and SR. In the AF group, the proportions of EF, APF, and LBCs were increased, whereas the proportion of EC was decreased; by contrast, the SR group displayed a higher proportion of EC. Trajectory analysis suggested that EF cells in AF may differentiate into both APF and SMC subtypes. Cell-cell communication analysis revealed extensive signaling pathways (e.g., LAMININ and COLLAGEN) activated in EF cells under AF conditions, in addition to the specific activation of MK signaling in AF. It also uncovered a loss of certain EC signals (e.g., GRN-SORT1 and AGRN-DAG1) in AF and a marked reduction in NPPA-NPR1 signaling from SMC to EC. These findings indicate that such alterations may be crucial to the onset and maintenance of AF. In the electrical remodeling investigation, ion channel gene sets and gene expression data were utilized alongside LASSO and SVM machine-learning algorithms combined with ROC curve analysis. This approach ultimately identified and as the characteristic ion channel genes for AF. Both genes demonstrated strong discriminative power in distinguishing AF from SR. Finally, drug-targeting analyses suggested that phenytoin sodium-a known antiarrhythmic agent-may exert therapeutic effects by targeting critical EF subtypes in AF. Moreover, ionomycin and DIDS were found to be strongly associated with , whereas was linked to citalopram and topiramate.

CONCLUSION

This study underscores the critical roles of cell distribution, cell developmental trajectories, and intercellular interactions in the structural remodeling of AF, as well as the key ion channel biomarkers involved in AF-related electrical remodeling. In terms of structural remodeling, the proportions of EF, APF, and LBCs are elevated in AF, with EF cells potentially differentiating into APF or SMC. Moreover, active EF cell signaling and the loss of EC signals in AF may be crucial for the onset and maintenance of this arrhythmia. Regarding electrical remodeling, and have been identified as potential biomarker genes for AF. Notably, phenytoin sodium may exert therapeutic effects against AF by targeting EF subtypes. In addition, ionomycin, citalopram, and topiramate exhibit modulatory effects on ion channels, providing new potential treatment avenues. Such drug repurposing represents a rapid and efficient strategy for the discovery of novel AF therapies.

摘要

背景

心房结构和电重构是心房颤动(AF)的病理生理机制。尽管先前的研究已对这些变化有所见解,但参与心房结构重构的细胞相互作用以及与AF电重构相关的离子通道标记基因仍未得到充分阐明。

方法

我们使用单细胞RNA测序(scRNA-seq)在细胞水平上研究AF中的结构重构。使用Seurat(R包)对AF患者和对照组心房成纤维细胞的原始数据进行预处理,并进行严格的质量控制以滤除低质量细胞。进行差异基因表达和聚类分析,随后进行主成分分析(PCA)以识别重要的细胞类型。使用Monocle进行细胞轨迹分析以探索这些成纤维细胞的分化模式。此外,使用CellChat包进行细胞间相互作用分析,并使用GO、KEGG和GSEA途径进行生物学功能和通路富集分析。从微阵列数据集中提取离子通道相关基因,并分析其差异表达及与AF病理的功能相关性。使用机器学习算法(LASSO和SVM)从AF中的离子通道识别特征基因,随后进行药物富集分析以探索潜在的治疗选择。

结果

在结构重构研究中,采用单细胞分析识别出五种不同的细胞亚型,包括胚胎成纤维细胞(EF)、活跃增殖成纤维细胞(APF)、平滑肌细胞(SMC)、内皮细胞(EC)和白细胞(LBCs)。这些亚型在AF和窦性心律(SR)之间表现出明显不同的分布。在AF组中,EF、APF和LBCs的比例增加,而EC的比例降低;相比之下,SR组中EC的比例更高。轨迹分析表明,AF中的EF细胞可能分化为APF和SMC亚型。细胞间通讯分析显示,除了AF条件下EF细胞中MK信号的特异性激活外,AF条件下EF细胞中还激活了广泛的信号通路(如层粘连蛋白和胶原蛋白)。它还揭示了AF中某些EC信号(如GRN-SORT1和AGRN-DAG1)的丧失以及SMC到EC的NPPA-NPR1信号的显著减少。这些发现表明,这种改变可能对AF的发生和维持至关重要。在电重构研究中,将离子通道基因集和基因表达数据与LASSO和SVM机器学习算法以及ROC曲线分析相结合。这种方法最终确定 和 为AF的特征性离子通道基因。这两个基因在区分AF和SR方面均表现出强大的判别能力。最后,药物靶向分析表明,苯妥英钠(一种已知的抗心律失常药物)可能通过靶向AF中的关键EF亚型发挥治疗作用。此外,发现离子霉素和DIDS与 密切相关,而 与西酞普兰和托吡酯有关。

结论

本研究强调了细胞分布(如AF中EF、APF和LBCs比例升高,EF细胞可能分化为APF或SMC)、细胞发育轨迹以及细胞间相互作用在AF结构重构中的关键作用,以及参与AF相关电重构的关键离子通道生物标志物。在结构重构方面,AF中EF、APF和LBCs比例升高,EF细胞可能分化为APF或SMC。此外,AF中活跃的EF细胞信号传导和EC信号的丧失可能对这种心律失常的发生和维持至关重要。在电重构方面, 和 已被确定为AF的潜在生物标志物基因。值得注意的是,苯妥英钠可能通过靶向EF亚型对AF发挥治疗作用。此外,离子霉素、西酞普兰和托吡酯对离子通道具有调节作用,提供了新的潜在治疗途径。这种药物重新利用代表了一种快速有效的发现新型AF治疗方法的策略。

https://cdn.ncbi.nlm.nih.gov/pmc/blobs/29e6/12394505/083fb780bf6e/fcvm-12-1615574-ga001.jpg

文献检索

告别复杂PubMed语法,用中文像聊天一样搜索,搜遍4000万医学文献。AI智能推荐,让科研检索更轻松。

立即免费搜索

文件翻译

保留排版,准确专业,支持PDF/Word/PPT等文件格式,支持 12+语言互译。

免费翻译文档

深度研究

AI帮你快速写综述,25分钟生成高质量综述,智能提取关键信息,辅助科研写作。

立即免费体验