Suppr超能文献

持续光照揭示心律失常三重敲除小鼠的一种新型昼夜行为节律。

A novel circadian behavior rhythm in arrhythmic triple knockout mice revealed by constant light exposure.

作者信息

Taufique S K Tahajjul, Brown Alexandra J, Mahadevan Srinidhi, Ehichioya David E, Farah Sofia, Shen Melody, Yamazaki Shin

机构信息

Department of Neuroscience, UT Southwestern Medical Center, 5323 Harry Hines Boulevard, Dallas, TX 75390-9111, USA.

Reedy High School, 3003 Stonebrook Pkwy, Frisco, TX 75034, USA.

出版信息

iScience. 2025 Aug 6;28(9):113292. doi: 10.1016/j.isci.2025.113292. eCollection 2025 Sep 19.

Abstract

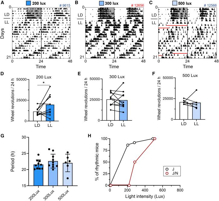
The current model for autonomous circadian oscillation is based on the transcriptional-translational feedback loops of circadian genes. The deletion of one of the circadian genes and its paralogs leads to arrhythmicity. triple knockout ( KO) mice exhibit arrhythmic behavior in constant darkness. Molecular oscillations in the primary pacemaker in the suprachiasmatic nucleus (SCN) and peripheral oscillators are blunted in these mice. Here we report that a simple environmental manipulation, constant light exposure (LL), revealed a ∼22 h behavior rhythm in KO mice. SCN explanted from behaviorally rhythmic KO mice showed disrupted calcium rhythms, suggesting that the rescued rhythm is likely independent of the SCN. Although the mechanism by which LL reveals residual circadian rhythm in KO mice remains to be discovered, this unexpected novel effect of LL is greatly contrary to the well-documented disruptive effect of LL on the SCN clock in wildtype rodents.

摘要

目前自主昼夜节律振荡的模型是基于昼夜节律基因的转录-翻译反馈环。删除其中一个昼夜节律基因及其旁系同源基因会导致节律失调。三基因敲除(KO)小鼠在持续黑暗中表现出无节律行为。在这些小鼠中,视交叉上核(SCN)中的主要起搏器和外周振荡器的分子振荡减弱。在此我们报告,一种简单的环境操纵,即持续光照(LL),在KO小鼠中揭示了约22小时的行为节律。从行为有节律的KO小鼠中取出的SCN显示钙节律紊乱,这表明恢复的节律可能独立于SCN。尽管LL在KO小鼠中揭示残余昼夜节律的机制仍有待发现,但LL这种意想不到的新效应与LL对野生型啮齿动物SCN时钟的有据可查的破坏效应大相径庭。

https://cdn.ncbi.nlm.nih.gov/pmc/blobs/544c/12396279/1b5b3111698b/fx1.jpg

文献检索

告别复杂PubMed语法,用中文像聊天一样搜索,搜遍4000万医学文献。AI智能推荐,让科研检索更轻松。

立即免费搜索

文件翻译

保留排版,准确专业,支持PDF/Word/PPT等文件格式,支持 12+语言互译。

免费翻译文档

深度研究

AI帮你快速写综述,25分钟生成高质量综述,智能提取关键信息,辅助科研写作。

立即免费体验