• 文献检索
  • 文档翻译
  • 深度研究
  • 学术资讯
  • Suppr Zotero 插件Zotero 插件
  • 邀请有礼
  • 套餐&价格
  • 历史记录
应用&插件
Suppr Zotero 插件Zotero 插件浏览器插件Mac 客户端Windows 客户端微信小程序
定价
高级版会员购买积分包购买API积分包
服务
文献检索文档翻译深度研究API 文档MCP 服务
关于我们
关于 Suppr公司介绍联系我们用户协议隐私条款
关注我们

Suppr 超能文献

核心技术专利:CN118964589B侵权必究
粤ICP备2023148730 号-1Suppr @ 2026

文献检索

告别复杂PubMed语法,用中文像聊天一样搜索,搜遍4000万医学文献。AI智能推荐,让科研检索更轻松。

立即免费搜索

文件翻译

保留排版,准确专业,支持PDF/Word/PPT等文件格式,支持 12+语言互译。

免费翻译文档

深度研究

AI帮你快速写综述,25分钟生成高质量综述,智能提取关键信息,辅助科研写作。

立即免费体验

所有血小板整合素的耗竭会影响止血、血栓形成和肿瘤转移。

Depletion of all platelet integrins impacts hemostasis, thrombosis, and tumor metastasis.

作者信息

Janus-Bell Emily, Liboni Cristina, Yakusheva Alexandra, Mittelheisser Vincent, Mouriaux Clarisse, Bourdon Catherine, Bochler Louis, Hyenne Vincent, Garcia-Leon Maria, Lefebvre Olivier, Goetz Jacky G, Mangin Pierre H

机构信息

Université de Strasbourg, INSERM, EFS Grand Est, BPPS UMR-S1255, FMTS, 67065 Strasbourg, France.

Tumor Biomechanics, INSERM UMR_S1109, 67000 Strasbourg, France.

出版信息

iScience. 2025 Jul 31;28(9):113250. doi: 10.1016/j.isci.2025.113250. eCollection 2025 Sep 19.

DOI:10.1016/j.isci.2025.113250
PMID:40894913
原文链接:https://pmc.ncbi.nlm.nih.gov/articles/PMC12396298/
Abstract

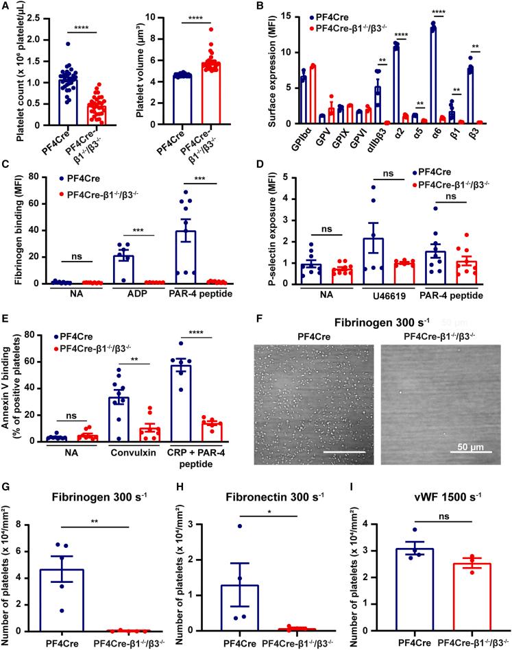
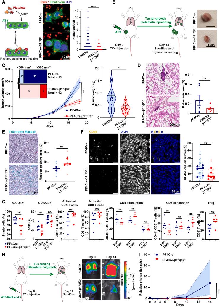
Platelet integrins, together with other platelet receptors, are known to control hemostasis and thrombosis but also metastatic progression. However, the impact of their exclusive but combined deficiency has never been tested in these processes. In a PF4Cre-β1/β3 mouse strain, we found that platelets were exclusively depleted of all integrins. While they displayed impaired binding to fibrinogen and annexin V, P-selectin exposure was normal. Platelet adhesion was abrogated on immobilized fibrinogen and fibrillar fibronectin under shear flow. PF4Cre-β1/β3 mice presented an increased bleeding time and a profound defect in experimental models of arterial thrombosis. Platelet adhesion to tumor cells was also reduced, with a pronounced effect on tumor growth and metastatic burden in a model of triple negative breast cancer. Overall, these results confirm the central role of platelet integrins in hemostasis and thrombosis, and highlight their contribution to tumor growth and metastasis formation.

摘要

血小板整合素与其他血小板受体一起,已知可控制止血和血栓形成,还能影响肿瘤转移进程。然而,它们单独或联合缺乏对这些过程的影响从未得到过测试。在PF4Cre-β1/β3小鼠品系中,我们发现血小板完全缺乏所有整合素。虽然它们与纤维蛋白原和膜联蛋白V的结合受损,但P-选择素的暴露正常。在剪切流作用下,血小板在固定化纤维蛋白原和纤维状纤连蛋白上的黏附被消除。PF4Cre-β1/β3小鼠的出血时间延长,在动脉血栓形成的实验模型中存在严重缺陷。血小板对肿瘤细胞的黏附也减少,对三阴性乳腺癌模型中的肿瘤生长和转移负担有显著影响。总体而言,这些结果证实了血小板整合素在止血和血栓形成中的核心作用,并突出了它们对肿瘤生长和转移形成的贡献。

https://cdn.ncbi.nlm.nih.gov/pmc/blobs/61a2/12396298/b5a210acf712/gr3.jpg
https://cdn.ncbi.nlm.nih.gov/pmc/blobs/61a2/12396298/012ad5bb110c/fx1.jpg
https://cdn.ncbi.nlm.nih.gov/pmc/blobs/61a2/12396298/12517f64db80/gr1.jpg
https://cdn.ncbi.nlm.nih.gov/pmc/blobs/61a2/12396298/a60c93920dda/gr2.jpg
https://cdn.ncbi.nlm.nih.gov/pmc/blobs/61a2/12396298/b5a210acf712/gr3.jpg
https://cdn.ncbi.nlm.nih.gov/pmc/blobs/61a2/12396298/012ad5bb110c/fx1.jpg
https://cdn.ncbi.nlm.nih.gov/pmc/blobs/61a2/12396298/12517f64db80/gr1.jpg
https://cdn.ncbi.nlm.nih.gov/pmc/blobs/61a2/12396298/a60c93920dda/gr2.jpg
https://cdn.ncbi.nlm.nih.gov/pmc/blobs/61a2/12396298/b5a210acf712/gr3.jpg

相似文献

1
Depletion of all platelet integrins impacts hemostasis, thrombosis, and tumor metastasis.所有血小板整合素的耗竭会影响止血、血栓形成和肿瘤转移。
iScience. 2025 Jul 31;28(9):113250. doi: 10.1016/j.isci.2025.113250. eCollection 2025 Sep 19.
2
Prescription of Controlled Substances: Benefits and Risks管制药品的处方:益处与风险
3
Systemic treatments for metastatic cutaneous melanoma.转移性皮肤黑色素瘤的全身治疗
Cochrane Database Syst Rev. 2018 Feb 6;2(2):CD011123. doi: 10.1002/14651858.CD011123.pub2.
4
Pathogen-reduced platelets for the prevention of bleeding.用于预防出血的去病原体血小板。
Cochrane Database Syst Rev. 2013 Mar 28(3):CD009072. doi: 10.1002/14651858.CD009072.pub2.
5
The critical role of platelet adenylyl cyclase 6 in hemostasis and thrombosis.血小板腺苷酸环化酶6在止血和血栓形成中的关键作用。
J Thromb Haemost. 2025 Aug;23(8):2604-2617. doi: 10.1016/j.jtha.2025.02.045. Epub 2025 Mar 21.
6
The renin-angiotensin system in healthy human platelets: expressed but inactive.健康人体血小板中的肾素-血管紧张素系统:有表达但无活性。
Platelets. 2025 Dec;36(1):2546982. doi: 10.1080/09537104.2025.2546982. Epub 2025 Aug 18.
7
Pathogen-reduced platelets for the prevention of bleeding.用于预防出血的去病原体血小板。
Cochrane Database Syst Rev. 2017 Jul 30;7(7):CD009072. doi: 10.1002/14651858.CD009072.pub3.
8
Pre-activated lyophilized platelets show non-inferior hemostatic effect compared with fresh platelets in rabbits with traumatic bleeding and shock.预激活冻干血小板在创伤性出血和休克兔中与新鲜血小板相比显示出非劣效性止血效果。
Platelets. 2025 Dec;36(1):2542767. doi: 10.1080/09537104.2025.2542767. Epub 2025 Aug 7.
9
Comparison of Two Modern Survival Prediction Tools, SORG-MLA and METSSS, in Patients With Symptomatic Long-bone Metastases Who Underwent Local Treatment With Surgery Followed by Radiotherapy and With Radiotherapy Alone.两种现代生存预测工具 SORG-MLA 和 METSSS 在接受手术联合放疗和单纯放疗治疗有症状长骨转移患者中的比较。
Clin Orthop Relat Res. 2024 Dec 1;482(12):2193-2208. doi: 10.1097/CORR.0000000000003185. Epub 2024 Jul 23.
10
The Black Book of Psychotropic Dosing and Monitoring.《精神药物剂量与监测黑皮书》
Psychopharmacol Bull. 2024 Jul 8;54(3):8-59.

本文引用的文献

1
Cooperation Between Platelet β1 and β3 Integrins in the Arrest of Bleeding Under Inflammatory Conditions in Mice-Brief Report.血小板β1 和 β3 整合素在炎症条件下小鼠止血中的协同作用-简要报告。
Arterioscler Thromb Vasc Biol. 2024 Oct;44(10):2213-2222. doi: 10.1161/ATVBAHA.124.321104. Epub 2024 Aug 15.
2
Platelets favor the outgrowth of established metastases.血小板有利于已建立的转移灶的生长。
Nat Commun. 2024 May 13;15(1):3297. doi: 10.1038/s41467-024-47516-w.
3
Procoagulant platelets promote immune evasion in triple-negative breast cancer.
促凝血小板促进三阴性乳腺癌的免疫逃逸。
Blood. 2024 Jul 11;144(2):216-226. doi: 10.1182/blood.2023022928.
4
The localization, origin, and impact of platelets in the tumor microenvironment are tumor type-dependent.血小板在肿瘤微环境中的定位、起源和影响取决于肿瘤类型。
J Exp Clin Cancer Res. 2024 Mar 16;43(1):84. doi: 10.1186/s13046-024-03001-2.
5
Platelet-derived microparticles adoptively transfer integrin β3 to promote antitumor effect of tumor-infiltrating T cells.血小板衍生的微颗粒通过摄取整合素β3 促进肿瘤浸润 T 细胞的抗肿瘤作用。
Oncoimmunology. 2024 Jan 16;13(1):2304963. doi: 10.1080/2162402X.2024.2304963. eCollection 2024.
6
The dynamic role of platelets in cancer progression and their therapeutic implications.血小板在癌症进展中的动态作用及其治疗意义。
Nat Rev Cancer. 2024 Jan;24(1):72-87. doi: 10.1038/s41568-023-00639-6. Epub 2023 Dec 1.
7
Intratumoral Platelets: Harmful or Incidental Bystanders of the Tumor Microenvironment?肿瘤内血小板:肿瘤微环境中有害的还是偶然的旁观者?
Cancers (Basel). 2022 Apr 27;14(9):2192. doi: 10.3390/cancers14092192.
8
Platelets drive fibronectin fibrillogenesis using integrin αIIbβ3.血小板利用整合素αIIbβ3驱动纤连蛋白原纤维形成。
Sci Adv. 2022 Mar 11;8(10):eabj8331. doi: 10.1126/sciadv.abj8331.
9
Metabolic regulation by PD-1 signaling promotes long-lived quiescent CD8 T cell memory in mice.PD-1 信号通路的代谢调控促进了小鼠中长寿静息 CD8 T 细胞记忆的形成。
Sci Transl Med. 2021 Oct 13;13(615):eaba6006. doi: 10.1126/scitranslmed.aba6006.
10
Characterization of the Role of Integrin α5β1 in Platelet Function, Hemostasis, and Experimental Thrombosis.整合素 α5β1 在血小板功能、止血和实验性血栓形成中的作用特征。
Thromb Haemost. 2022 May;122(5):767-776. doi: 10.1055/a-1659-6214. Epub 2021 Oct 1.