Suppr超能文献

miR-486在白细胞介素-6信号转导下游促进初级感觉神经元神经再生中的上下文依赖性作用

Context dependent role of miR-486 promoting neuroregeneration of primary sensory neurons downstream of interleukin-6 signal transducer.

作者信息

Kalpachidou Theodora, Kummer Kai, Handle Valentina, Zimmermann David, Peteinareli Maria, Quarta Serena, Mach Natalia, Castaldi Laura, Heppenstall Paul A, Haberberger Rainer V, Soreq Hermona, Kress Michaela

机构信息

Institute of Physiology, Medical University of Innsbruck, Schöpfstrasse 41, Innsbruck 6020, Austria.

Health University of Applied Sciences Tyrol / FH Gesundheit Tirol, Innrain 98, Innsbruck 6020, Austria.

出版信息

Mol Ther Nucleic Acids. 2025 Aug 6;36(3):102670. doi: 10.1016/j.omtn.2025.102670. eCollection 2025 Sep 9.

Abstract

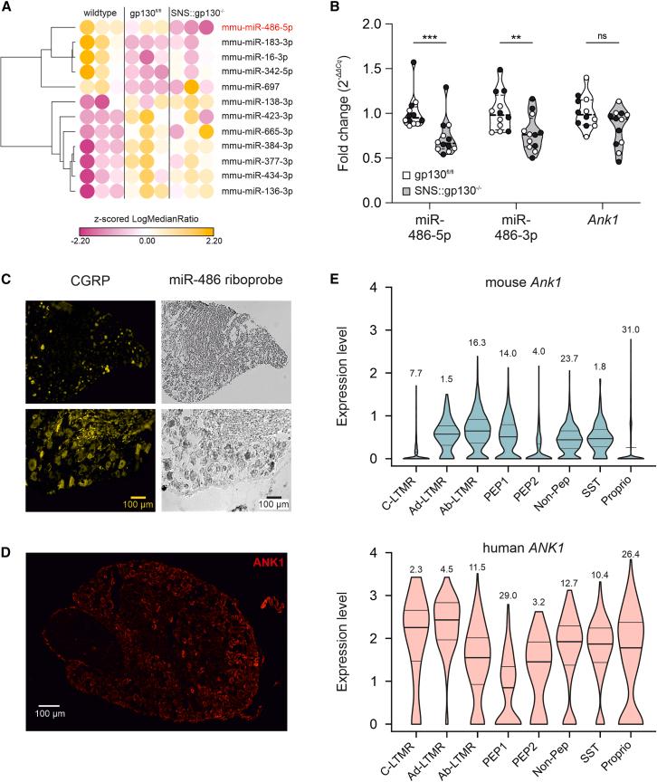
The pro-inflammatory cytokine interleukin-6 (IL-6) via its IL-6 signal transducer (IL6ST/gp130) plays an important role in neuronal survival, neuro-regeneration, and pathological pain. While its critical importance in the nervous system is well established, the underlying molecular mechanisms and the involvement of microRNAs (miRNAs) as critical regulators of biological processes in health and disease are not sufficiently understood. We identified miR-486-5p as the single significantly deregulated miRNA in sensory neurons with a conditional depletion of gp130. hybridization and immunofluorescence in dorsal root ganglia (DRG) localized miR-486 to small diameter neurons, including peptidergic nociceptors. miR-486 mice exhibited normal baseline and neuropathic pain-like behaviors and recovered similarly to wild-type (WT) littermate controls in response to sciatic crush injury. On the other hand, DRG neurons derived from mice with a conditional deletion of IL6ST/gp130 in Na1.8-expressing primary afferent nociceptors (SNS-gp130) show strongly compromised neuro-regeneration, which was significantly rescued by overexpressing miR-486, indicative of a specific role of miR-486 in IL-6/gp130-dependent neuro-regenerative processes. Our findings highlight context-dependent differential expression and roles of miRNAs after nerve injury driving nerve regeneration versus neuropathic pain.

摘要

促炎细胞因子白细胞介素-6(IL-6)通过其IL-6信号转导子(IL6ST/gp130)在神经元存活、神经再生和病理性疼痛中发挥重要作用。虽然其在神经系统中的关键重要性已得到充分证实,但潜在的分子机制以及作为健康和疾病中生物过程关键调节因子的微小RNA(miRNA)的参与情况尚未得到充分了解。我们确定miR-486-5p是在条件性缺失gp130的感觉神经元中唯一显著失调的miRNA。在背根神经节(DRG)中进行杂交和免疫荧光定位发现,miR-486定位于小直径神经元,包括肽能伤害感受器。miR-486基因敲除小鼠表现出正常的基线和类似神经病理性疼痛的行为,并且在坐骨神经挤压损伤后与野生型(WT)同窝对照小鼠恢复情况相似。另一方面,在表达Na1.8的初级传入伤害感受器(SNS-gp130)中条件性缺失IL6ST/gp130的小鼠来源的DRG神经元显示神经再生严重受损,而过表达miR-486可显著挽救这种情况,这表明miR-486在IL-6/gp130依赖性神经再生过程中具有特定作用。我们的研究结果突出了神经损伤后miRNA在驱动神经再生与神经病理性疼痛方面的背景依赖性差异表达和作用。

https://cdn.ncbi.nlm.nih.gov/pmc/blobs/20a1/12398936/eb5b12d1e149/fx1.jpg

文献检索

告别复杂PubMed语法,用中文像聊天一样搜索,搜遍4000万医学文献。AI智能推荐,让科研检索更轻松。

立即免费搜索

文件翻译

保留排版,准确专业,支持PDF/Word/PPT等文件格式,支持 12+语言互译。

免费翻译文档

深度研究

AI帮你快速写综述,25分钟生成高质量综述,智能提取关键信息,辅助科研写作。

立即免费体验