• 文献检索
  • 文档翻译
  • 深度研究
  • 学术资讯
  • Suppr Zotero 插件Zotero 插件
  • 邀请有礼
  • 套餐&价格
  • 历史记录
应用&插件
Suppr Zotero 插件Zotero 插件浏览器插件Mac 客户端Windows 客户端微信小程序
定价
高级版会员购买积分包购买API积分包
服务
文献检索文档翻译深度研究API 文档MCP 服务
关于我们
关于 Suppr公司介绍联系我们用户协议隐私条款
关注我们

Suppr 超能文献

核心技术专利:CN118964589B侵权必究
粤ICP备2023148730 号-1Suppr @ 2026

文献检索

告别复杂PubMed语法,用中文像聊天一样搜索,搜遍4000万医学文献。AI智能推荐,让科研检索更轻松。

立即免费搜索

文件翻译

保留排版,准确专业,支持PDF/Word/PPT等文件格式,支持 12+语言互译。

免费翻译文档

深度研究

AI帮你快速写综述,25分钟生成高质量综述,智能提取关键信息,辅助科研写作。

立即免费体验

量化新西兰未满足的二级医疗保健需求:一项使用行政数据的多年期人口研究。

Quantifying unmet secondary healthcare need in New Zealand: a multi-year population study using administrative data.

作者信息

Bowden Nicholas, Bateman Jerram, Gauld Robin

机构信息

Department of Paediatrics and Child Health, University of Otago, Dunedin, New Zealand.

University of Canterbury, Christchurch, New Zealand.

出版信息

BMJ Open. 2025 Sep 2;15(9):e099726. doi: 10.1136/bmjopen-2025-099726.

DOI:10.1136/bmjopen-2025-099726
PMID:40897478
原文链接:https://pmc.ncbi.nlm.nih.gov/articles/PMC12406919/
Abstract

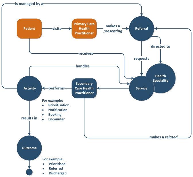
OBJECTIVES

Examine patterns in declined referrals to secondary healthcare in New Zealand by sociodemographics, region, health specialty and over time, as an important marker of potential unmet healthcare need (UMN) for specialist care. The primary hypothesis was that UMN varies by sociodemographic groups, region and health specialty and has increased over time.

DESIGN

A repeated cross-sectional analysis using administrative data from the National Patient Flow (NPF) Collection (2018-2022).

SETTING

Nationwide, encompassing all first specialist assessments (FSA) referrals to public hospital specialists in New Zealand.

PARTICIPANTS

Individuals referred by general practitioners for FSA.

OUTCOME MEASURE

The primary outcome was FSA referrals being declined at prioritisation.

RESULTS

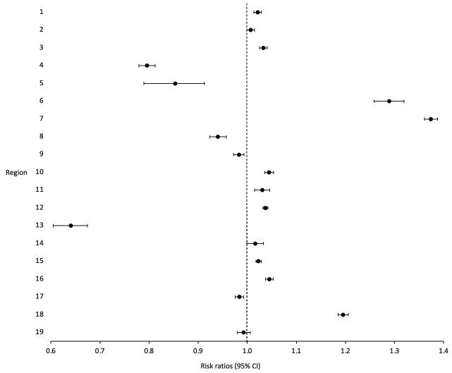
Among 2 918 557 first referrals for FSA, the observed rate of declined at prioritisation was 13.1%. Among those referred, females had a significantly higher risk of being declined (relative risk (RR), 1.069; 95% CI, 1.062 to 1.075), while those in younger (0-9 years: RR, 0.853; 95% CI, 0.841 to 0.865 and 10-19 years: RR, 0.891; 95% CI, 0.879 to 0.904) and older (80+years: RR, 0.955; 95% CI, 0.944 to 0.967) age groups as well as Māori (RR, 0.817; 95% CI, 0.810 to 0.824) and Pacific peoples (RR, 0.706; 95% CI, 0.695 to 0.716) had a significantly lower risk. There was also significant variation in risk of being declined by region and health specialty. The overall risk of being declined increased by 4.1% annually (RR, 1.041; 95% CI, 1.039 to 1.044). Significant increases in risk of declined over time were also observed across all sociodemographic groups, with higher risks for non-Māori/non-Pacific individuals (RR, 1.045; 95% CI, 1.043 to 1.048) and those in less deprived areas (RR, 1.057; 95% CI, 1.052 to 1.063).

CONCLUSIONS

UMN in New Zealand has significantly increased, exacerbating health inequities and straining primary care. Policy interventions are urgently needed to address these disparities, particularly in high-risk specialties and populations. This method of quantifying an important marker of UMN may inform global health equity initiatives.

摘要

目的

通过社会人口统计学、地区、医疗专科以及时间维度,研究新西兰二级医疗转诊减少的模式,以此作为专科护理潜在未满足医疗需求(UMN)的重要指标。主要假设是UMN因社会人口统计学群体、地区和医疗专科而异,且随时间推移有所增加。

设计

使用来自国家患者流向(NPF)数据集(2018 - 2022年)的行政数据进行重复横断面分析。

背景

全国范围,涵盖所有转诊至新西兰公立医院专科医生的首次专科评估(FSA)。

参与者

由全科医生转诊进行FSA的个体。

观察指标

主要观察指标是FSA转诊在优先级排序时被拒绝。

结果

在2918557例首次FSA转诊中,观察到的优先级排序时被拒绝率为13.1%。在被转诊者中,女性被拒绝的风险显著更高(相对风险(RR),1.069;95%置信区间,1.062至1.075),而年龄较小(0 - 9岁:RR,0.853;95%置信区间,0.841至0.865以及10 - 19岁:RR,0.891;95%置信区间,0.879至0.904)和年龄较大(80岁及以上:RR,0.955;95%置信区间,0.944至0.967)的人群以及毛利人(RR,0.817;95%置信区间,0.810至0.824)和太平洋岛民(RR,0.706;95%置信区间,0.695至0.716)被拒绝的风险显著更低。地区和医疗专科之间在被拒绝风险方面也存在显著差异。被拒绝的总体风险每年增加4.1%(RR,1.041;95%置信区间,1.039至1.044)。在所有社会人口统计学群体中,随时间推移被拒绝风险也显著增加,非毛利/非太平洋岛民个体(RR,1.045;95%置信区间,1.043至1.048)以及生活在贫困程度较低地区的人群(RR,1.057;95%置信区间,1.052至1.063)风险更高。

结论

新西兰的UMN显著增加,加剧了健康不平等并给初级保健带来压力。迫切需要政策干预来解决这些差异,特别是在高风险专科和人群中。这种量化UMN重要指标的方法可能为全球健康公平倡议提供参考。

https://cdn.ncbi.nlm.nih.gov/pmc/blobs/800c/12406919/f615e18219f5/bmjopen-15-9-g004.jpg
https://cdn.ncbi.nlm.nih.gov/pmc/blobs/800c/12406919/b419bca7edf5/bmjopen-15-9-g001.jpg
https://cdn.ncbi.nlm.nih.gov/pmc/blobs/800c/12406919/d7ed701fa4f9/bmjopen-15-9-g002.jpg
https://cdn.ncbi.nlm.nih.gov/pmc/blobs/800c/12406919/19018b9f4b70/bmjopen-15-9-g003.jpg
https://cdn.ncbi.nlm.nih.gov/pmc/blobs/800c/12406919/f615e18219f5/bmjopen-15-9-g004.jpg
https://cdn.ncbi.nlm.nih.gov/pmc/blobs/800c/12406919/b419bca7edf5/bmjopen-15-9-g001.jpg
https://cdn.ncbi.nlm.nih.gov/pmc/blobs/800c/12406919/d7ed701fa4f9/bmjopen-15-9-g002.jpg
https://cdn.ncbi.nlm.nih.gov/pmc/blobs/800c/12406919/19018b9f4b70/bmjopen-15-9-g003.jpg
https://cdn.ncbi.nlm.nih.gov/pmc/blobs/800c/12406919/f615e18219f5/bmjopen-15-9-g004.jpg

相似文献

1
Quantifying unmet secondary healthcare need in New Zealand: a multi-year population study using administrative data.量化新西兰未满足的二级医疗保健需求:一项使用行政数据的多年期人口研究。
BMJ Open. 2025 Sep 2;15(9):e099726. doi: 10.1136/bmjopen-2025-099726.
2
Prescription of Controlled Substances: Benefits and Risks管制药品的处方:益处与风险
3
Addressing Inequalities in Long Covid Healthcare: A Mixed-Methods Study on Building Inclusive Services.解决长期新冠医疗保健中的不平等问题:一项关于建立包容性服务的混合方法研究。
Health Expect. 2025 Aug;28(4):e70336. doi: 10.1111/hex.70336.
4
Systemic pharmacological treatments for chronic plaque psoriasis: a network meta-analysis.系统性药理学治疗慢性斑块状银屑病:网络荟萃分析。
Cochrane Database Syst Rev. 2021 Apr 19;4(4):CD011535. doi: 10.1002/14651858.CD011535.pub4.
5
Systemic pharmacological treatments for chronic plaque psoriasis: a network meta-analysis.慢性斑块状银屑病的全身药理学治疗:一项网状荟萃分析。
Cochrane Database Syst Rev. 2017 Dec 22;12(12):CD011535. doi: 10.1002/14651858.CD011535.pub2.
6
Family-centred interventions for Indigenous early childhood well-being by primary healthcare services.以初级医疗保健服务为中心的家庭干预措施,促进土著儿童早期的身心健康。
Cochrane Database Syst Rev. 2022 Dec 13;12(12):CD012463. doi: 10.1002/14651858.CD012463.pub2.
7
Drugs for preventing postoperative nausea and vomiting in adults after general anaesthesia: a network meta-analysis.成人全身麻醉后预防术后恶心呕吐的药物:网状Meta分析
Cochrane Database Syst Rev. 2020 Oct 19;10(10):CD012859. doi: 10.1002/14651858.CD012859.pub2.
8
Systemic treatments for metastatic cutaneous melanoma.转移性皮肤黑色素瘤的全身治疗
Cochrane Database Syst Rev. 2018 Feb 6;2(2):CD011123. doi: 10.1002/14651858.CD011123.pub2.
9
A New Measure of Quantified Social Health Is Associated With Levels of Discomfort, Capability, and Mental and General Health Among Patients Seeking Musculoskeletal Specialty Care.一种新的量化社会健康指标与寻求肌肉骨骼专科护理的患者的不适程度、能力以及心理和总体健康水平相关。
Clin Orthop Relat Res. 2025 Apr 1;483(4):647-663. doi: 10.1097/CORR.0000000000003394. Epub 2025 Feb 5.
10
Incentives for increasing prenatal care use by women in order to improve maternal and neonatal outcomes.为改善孕产妇和新生儿结局而激励女性增加产前检查的使用。
Cochrane Database Syst Rev. 2015 Dec 15;2015(12):CD009916. doi: 10.1002/14651858.CD009916.pub2.

本文引用的文献

1
Social determinants of unmet need for primary care: a systematic review.社会决定因素对初级保健未满足需求的影响:系统综述。
Syst Rev. 2024 Oct 2;13(1):252. doi: 10.1186/s13643-024-02647-5.
2
Effects of the COVID-19 pandemic on NHS England waiting times for elective hospital care: a modelling study.2019年冠状病毒病疫情对英格兰国民保健服务体系择期住院治疗等待时间的影响:一项建模研究
Lancet. 2024 Jan 20;403(10423):241-243. doi: 10.1016/S0140-6736(23)02744-7. Epub 2024 Jan 11.
3
Prevalence of unmet health care need in older adults in 83 countries: measuring progressing towards universal health coverage in the context of global population ageing.
83 个国家中老年人未满足的医疗保健需求的流行情况:在全球人口老龄化的背景下衡量实现全民健康覆盖的进展情况。
Popul Health Metr. 2023 Sep 15;21(1):15. doi: 10.1186/s12963-023-00308-8.
4
Quantifying unmet need in General Practice: a retrospective cohort study of administrative data.定量评估全科医学中的未满足需求:基于行政数据的回顾性队列研究。
BMJ Open. 2023 Sep 15;13(9):e068720. doi: 10.1136/bmjopen-2022-068720.
5
Better data on unmet healthcare need can strengthen global monitoring of universal health coverage.更好的未满足医疗需求数据可以加强全球对全民健康覆盖的监测。
BMJ. 2023 Sep 5;382:e075476. doi: 10.1136/bmj-2023-075476.
6
Is there equity of patient health outcomes across models of general practice in Aotearoa New Zealand? A national cross-sectional study.新西兰普通实践模式下患者健康结果的公平性如何?一项全国性的横断面研究。
Int J Equity Health. 2023 May 4;22(1):79. doi: 10.1186/s12939-023-01893-8.
7
Inequalities in unmet need for health care services and medications in Brazil: a decomposition analysis.巴西医疗保健服务和药物未满足需求方面的不平等:分解分析
Lancet Reg Health Am. 2023 Jan 13;19:100426. doi: 10.1016/j.lana.2022.100426. eCollection 2023 Mar.
8
Assessment of unmet secondary elective healthcare need-itself in need of acute care in Aotearoa New Zealand.新西兰奥特亚罗瓦地区未满足的二级选择性医疗需求评估——其自身也需要急症护理。
N Z Med J. 2023 Feb 3;136(1569):7-10. doi: 10.26635/6965.e1569.
9
The concentration of complexity: case mix in New Zealand general practice and the sustainability of primary care.复杂性的集中:新西兰普通科医生中的病例组合和基层医疗的可持续性。
J Prim Health Care. 2022 Dec;14(4):302-309. doi: 10.1071/HC22087.
10
Socioeconomic and Geographic Disparities in the Referral and Treatment of Pancreatic Cancer at High-Volume Centers.高容量中心胰腺癌转诊和治疗中的社会经济和地理差异。
JAMA Surg. 2023 Mar 1;158(3):284-291. doi: 10.1001/jamasurg.2022.6709.