Suppr超能文献

水通道蛋白2在人卵泡不同阶段的颗粒细胞中差异表达,并受黄体生成素调节。

Aquaporin 2 is differentially expressed in granulosa cells of various stages of human follicles and is regulated by luteinizing hormone.

作者信息

Zheng Zetong, Tan Jifan, Chen Minghui, Zhang Xiubing, Liu Simin, Wen Yangxing, Long Lingli, Zhou Canquan, Li Yubin

机构信息

Reproductive Medicine Center, The First Affiliated Hospital of Sun Yat-sen University, Guangzhou, Guangdong, China.

Guangdong Provincial Key Laboratory of Reproductive Medicine, The First Affiliated Hospital of Sun Yat-sen University, Guangzhou, Guangdong, China.

出版信息

Front Cell Dev Biol. 2025 Aug 18;13:1647476. doi: 10.3389/fcell.2025.1647476. eCollection 2025.

Abstract

INTRODUCTION

Several aquaporins (AQPs) are involved in the influx of water to form follicular fluid, and AQP2 may play a crucial role in follicular growth. However, the specific roles of Aquaporin (AQP) 2 and AQP6 in granulosa cells (GCs) during follicular fluid (FF) formation, as well as their relationship with gonadotropins (Gn), remain unclear.

METHODS

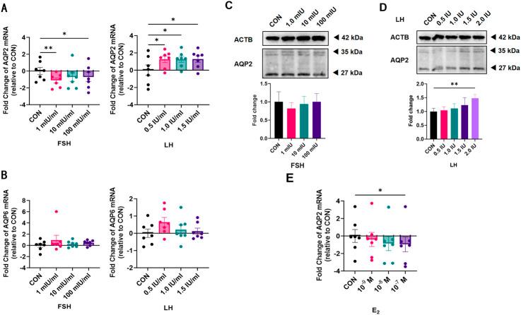
Luteinized granulosa cells (LGCs) were isolated from follicles of different diameters. Western blot indicated that AQP2 protein levels in LGCs increased as follicles grew larger after luteinization. Immunohistochemistry of human ovarian sections showed that AQP2 levels decreased as follicles progressed from primordial to antral stages. Subsequently, isolated LGCs were treated with varying concentrations of follicle-stimulating hormone (FSH), luteinizing hormone (LH), and estradiol (E2); LH, but not FSH or E2, significantly elevated AQP2 expression. To dissect the underlying signaling pathways, LGCs were further cultured with LH, db-cAMP (a cAMP analog), or forskolin (an adenylate cyclase activator). H89 (a PKA inhibitor) or PD98059 (an ERK1/2 signaling inhibitor) was applied in the presence of LH to evaluate crosstalk between the Gn/cAMP and MAPK cascades.

RESULTS

AQP2 levels in LGCs increased with follicle enlargement after luteinization but decreased as follicles progressed from primordial to antral stages. LH, but not E2, significantly induced AQP2 expression in LGCs in a dose-dependent manner. Forskolin mimicked the stimulatory effect of LH on AQP2 expression. PD98059, but not H89, abolished LH-induced AQP2 up-regulation and inhibited ERK1/2 phosphorylation, indicating potential crosstalk between cAMP and MAPK signaling.

DISCUSSION

This study provides the first evidence for the mechanisms by which AQP2 influences follicular growth and FF formation, highlighting LH-driven, ERK1/2-dependent regulation of AQP2. These findings offer new insights into the ovarian microenvironment and identify potential therapeutic targets for follicle growth disorders.

摘要

引言

几种水通道蛋白(AQP)参与水分流入以形成卵泡液,而AQP2可能在卵泡生长中起关键作用。然而,水通道蛋白(AQP)2和AQP6在卵泡液(FF)形成过程中在颗粒细胞(GCs)中的具体作用,以及它们与促性腺激素(Gn)的关系仍不清楚。

方法

从不同直径的卵泡中分离出黄体化颗粒细胞(LGCs)。蛋白质免疫印迹法表明,黄体化后随着卵泡增大,LGCs中AQP2蛋白水平升高。人卵巢切片的免疫组织化学显示,随着卵泡从原始卵泡发育到窦状卵泡阶段,AQP2水平降低。随后,用不同浓度的促卵泡激素(FSH)、促黄体生成素(LH)和雌二醇(E2)处理分离出的LGCs;LH能显著提高AQP2表达,而FSH或E2则不能。为了剖析潜在的信号通路,将LGCs分别与LH、二丁酰环磷腺苷(db-cAMP,一种环磷腺苷类似物)或福斯可林(一种腺苷酸环化酶激活剂)共同培养。在LH存在的情况下使用H89(一种蛋白激酶A抑制剂)或PD98059(一种细胞外信号调节激酶1/2信号抑制剂)来评估Gn/cAMP和丝裂原活化蛋白激酶(MAPK)级联之间的相互作用。

结果

黄体化后LGCs中AQP2水平随着卵泡增大而升高,但随着卵泡从原始卵泡发育到窦状卵泡阶段而降低。LH能以剂量依赖的方式显著诱导LGCs中AQP2表达,而E2则不能。福斯可林模拟了LH对AQP2表达的刺激作用。PD98059能消除LH诱导的AQP2上调并抑制细胞外信号调节激酶1/2(ERK1/2)磷酸化,表明环磷腺苷(cAMP)和MAPK信号之间可能存在相互作用。

讨论

本研究首次为AQP2影响卵泡生长和卵泡液形成的机制提供了证据,突出了LH驱动的、ERK1/2依赖的AQP2调节。这些发现为卵巢微环境提供了新的见解,并确定了卵泡生长障碍的潜在治疗靶点。

https://cdn.ncbi.nlm.nih.gov/pmc/blobs/8c16/12399404/36cc5c6123dd/fcell-13-1647476-g001.jpg

文献AI研究员

20分钟写一篇综述,助力文献阅读效率提升50倍。

立即体验

用中文搜PubMed

大模型驱动的PubMed中文搜索引擎

马上搜索

文档翻译

学术文献翻译模型,支持多种主流文档格式。

立即体验