Suppr超能文献

大规模在线评估发现一种具有选择性认知障碍的独特多发性硬化症亚型。

Large-scale online assessment uncovers a distinct Multiple Sclerosis subtype with selective cognitive impairment.

作者信息

Lerede Annalaura, Moura Alexandra, Giunchiglia Valentina, Carta Elisa, Trender William, Tuite-Dalton Katherine, Witts James, Craig Elaine, Knowles Sarah, Rodgers Jeff, Cocco Eleonora, Hellyer Peter J, Middleton Rod, Nicholas Richard, Hampshire Adam

机构信息

Centre for Neuroimaging Sciences, Institute of Psychiatry, Psychology & Neuroscience, King's College London, London, UK.

Department of Brain Sciences, Imperial College London, London, UK.

出版信息

Nat Commun. 2025 Sep 3;16(1):6938. doi: 10.1038/s41467-025-62156-4.

Abstract

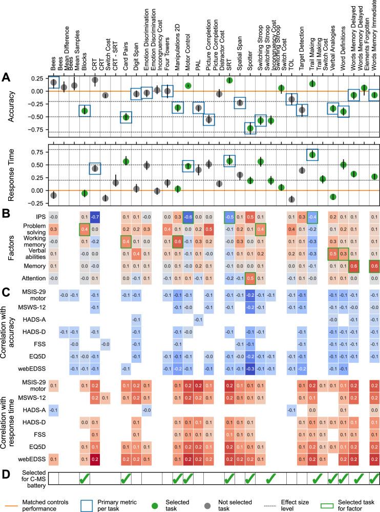
Cognitive impairments in Multiple Sclerosis (MS) are prevalent and disabling yet often unaddressed. Here, we optimised automated online assessment technology for people with MS and used it to characterise their cognitive deficits in greater detail and at a larger population scale than previously possible. The study involved 4526 UK MS Register members over three stages. Stage 1 evaluated 22 online cognitive tasks and established their feasibility. Based on MS discriminability a 12-task battery was selected. Stage 2 validated the resulting battery at scale, while Stage 3 compared it to a standard neuropsychological assessment. Clustering analysis identified a prevalent MS subtype exhibiting significant cognitive deficits with minimal motor impairment. Disability in this group is currently unrecognised and untreated. These findings underscore the importance of cognitive assessment in MS, the feasibility of integrating online tools into patient registries, and the potential of such large-scale data to derive insights into symptom heterogeneity.

摘要

多发性硬化症(MS)中的认知障碍很常见且会导致残疾,但往往未得到解决。在此,我们为MS患者优化了自动化在线评估技术,并利用该技术比以往更详细、在更大的人群规模上对他们的认知缺陷进行了特征描述。该研究分三个阶段涉及4526名英国MS注册会员。第一阶段评估了22项在线认知任务并确定了其可行性。基于MS辨别能力,选择了一个由12项任务组成的测试组。第二阶段大规模验证了最终的测试组,而第三阶段将其与标准神经心理学评估进行了比较。聚类分析确定了一种普遍存在的MS亚型,该亚型表现出显著的认知缺陷且运动损伤最小。该组中的残疾目前未被识别和治疗。这些发现强调了MS认知评估的重要性、将在线工具整合到患者登记系统中的可行性,以及此类大规模数据对深入了解症状异质性的潜力。

https://cdn.ncbi.nlm.nih.gov/pmc/blobs/ecba/12408825/3b0e2d85911a/41467_2025_62156_Fig1_HTML.jpg

文献AI研究员

20分钟写一篇综述,助力文献阅读效率提升50倍。

立即体验

用中文搜PubMed

大模型驱动的PubMed中文搜索引擎

马上搜索

文档翻译

学术文献翻译模型,支持多种主流文档格式。

立即体验