Suppr超能文献

托图姆-448改善仓鼠的代谢相关脂肪性肝病并调节微生物群:剂量反应研究及补充停止的影响。

Totum-448 Improves MASLD and Modulates Microbiota in Hamsters: Dose-Response Study and Effects of Supplementation Cessation.

作者信息

Chavanelle Vivien, Vallier Marie, Otero Yolanda F, Ripoche Doriane, Le Joubioux Florian, Maugard Thierry, Ennequin Gaël, Hervieu Valérie, Peltier Sébastien, Sirvent Pascal

机构信息

Valbiotis R&D Center Valbiotis Périgny France.

Equipe BCBS (Biotechnologies et Chimie des Bioressources pour la Santé), UMR CNRS 7266 LIENSs La Rochelle Université La Rochelle France.

出版信息

Food Sci Nutr. 2025 Sep 2;13(9):e70904. doi: 10.1002/fsn3.70904. eCollection 2025 Sep.

Abstract

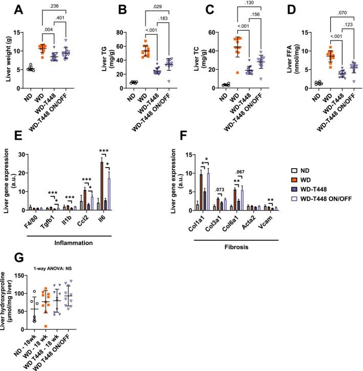
Metabolic dysfunction-associated steatotic liver disease (MASLD) is a global condition linked to obesity. Totum-448, a polyphenol-rich blend of five plant extracts and choline, was developed to target MASLD progression. This study evaluated the dose-dependent effects of Totum-448 and their sustainability after supplementation cessation on MASLD features and cecal microbiota. Male hamsters were fed a normal diet, a Western diet (WD), or WD supplemented with Totum-448 (3.5% or 5% w/w) for 12 weeks (dose-response study). A parallel 18-week on/off study included 12 weeks of Totum-448 (5% w/w) followed by a 6-week cessation period. Totum-448 dose-dependently reduced hepatic and circulating triglycerides, total cholesterol, and free fatty acids, independently of any changes in body composition. Gene markers of liver inflammation (, , ) and fibrosis () were downregulated with the highest dose of Totum-448 only. Supplementation cessation led to a gradual rebound in serum and liver lipid levels and in relative expression of gene markers of hepatic inflammation and fibrosis, resulting in the loss of the majority of the benefits conferred by Totum-448, although partial effects on hepatic steatosis and hepatocyte ballooning were maintained. Cecal microbiota analysis revealed modulation of the relative abundance of , , , and , with identified correlations with certain metabolic outcomes. In conclusion, Totum-448 demonstrated dose-dependent improvements in key MASLD features in WD-fed hamsters which gradually diminished after supplementation stopped. These findings underscore its therapeutic potential in MASLD management. The correlations with microbiota changes suggest a possible gut-liver axis role in its effects.

摘要

代谢功能障碍相关脂肪性肝病(MASLD)是一种与肥胖相关的全球性疾病。Totum-448是一种富含多酚的五种植物提取物与胆碱的混合物,旨在针对MASLD的进展。本研究评估了Totum-448的剂量依赖性效应及其在停止补充后对MASLD特征和盲肠微生物群的可持续性。雄性仓鼠分别喂食正常饮食、西式饮食(WD)或添加Totum-448(3.5%或5% w/w)的WD,持续12周(剂量反应研究)。一项平行的18周开/关研究包括12周的Totum-448(5% w/w),随后是6周的停药期。Totum-448剂量依赖性地降低了肝脏和循环中的甘油三酯、总胆固醇和游离脂肪酸,与身体组成的任何变化无关。仅最高剂量的Totum-448下调了肝脏炎症( 、 、 )和纤维化( )的基因标志物。停止补充导致血清和肝脏脂质水平以及肝脏炎症和纤维化基因标志物的相对表达逐渐反弹,导致Totum-448带来的大部分益处丧失,尽管对肝脏脂肪变性和肝细胞气球样变仍有部分影响。盲肠微生物群分析显示 、 、 和 的相对丰度受到调节,并与某些代谢结果存在相关性。总之,Totum-448在喂食WD的仓鼠中对关键的MASLD特征表现出剂量依赖性改善,在停止补充后逐渐减弱。这些发现强调了其在MASLD管理中的治疗潜力。与微生物群变化的相关性表明其作用可能存在肠-肝轴机制。

https://cdn.ncbi.nlm.nih.gov/pmc/blobs/6b8b/12403019/be1dee480e1c/FSN3-13-e70904-g008.jpg

文献检索

告别复杂PubMed语法,用中文像聊天一样搜索,搜遍4000万医学文献。AI智能推荐,让科研检索更轻松。

立即免费搜索

文件翻译

保留排版,准确专业,支持PDF/Word/PPT等文件格式,支持 12+语言互译。

免费翻译文档

深度研究

AI帮你快速写综述,25分钟生成高质量综述,智能提取关键信息,辅助科研写作。

立即免费体验