Suppr超能文献

橡胶生物合成中橡胶延长因子的全基因组鉴定及其作用

Genome-wide identification of in and the role of in rubber biosynthesis.

作者信息

Long Shangmei, Yang Jiang, Wang Hongling, Chen Xi, Zhao De-Gang, Zhao Yichen

机构信息

College of Life Sciences, College of Tea Sciences, The Key Laboratory of Plant Resources Conservation and Germplasm Innovation in Mountainous Region (Ministry of Education), Guizhou University, Guiyang, China.

Plant Conservation and Breeding Technology Center, Institute of Crop Germplasm Resources, Guizhou Academy of Agricultural Sciences, Guiyang, China.

出版信息

Front Plant Sci. 2025 Aug 20;16:1655155. doi: 10.3389/fpls.2025.1655155. eCollection 2025.

Abstract

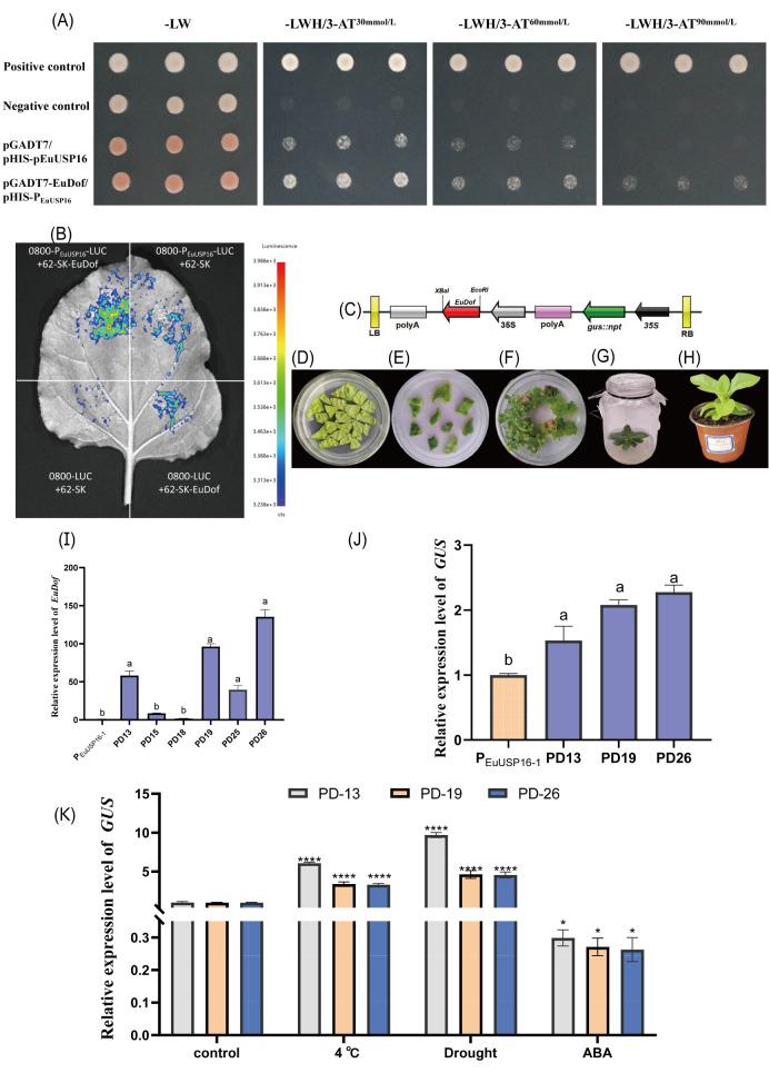
Oliv., a Tertiary period relict tree species endemic to China, is a rubber-producing plant valued for both medicinal and edible applications. rubber is a high-quality natural rubber prized for its excellent elasticity, abrasion resistance, and insulation properties, leading to broad industrial applications. Previous research identified the gene, encoding a protein containing rubber particle protein peptides. While overexpression of in tobacco enhanced drought tolerance, its role in rubber biosynthesis remained undefined. In this study, we identified 29 genes at the whole-genome level in . Following low-temperature and drought treatments, the expression level of the gene was found to be positively correlated with changes in rubber content (), suggesting its potential regulatory role in rubber synthesis. In subjected to Agrobacterium-mediated gene overexpression or silencing, the expression levels of key rubber biosynthesis enzyme genes, such as , exhibited corresponding increases and decreases, respectively. Furthermore, rubber content in -overexpressing callus increased by 254.51% compared to wild-type callus. These findings indicate that regulates rubber biosynthesis by modulating the expression of these genes. The 1,967 bp promoter region upstream of the ATG start codon contains several responsive elements, including MBS (MYB-binding site; CAACTG), LTR (low-temperature responsive element; CCGAAA), ABRE (ABA-responsive element; ACGTG), and a Dof transcription factor binding motif (AAAG). Promoter activity assays showed that promoter activity was induced by low temperature and drought but repressed by abscisic acid (ABA) treatment. Furthermore, using yeast one-hybrid screening, we identified a Cys2-Cys2 zinc finger domain-containing transcription factor, designated EuDof. Interaction analysis revealed that the EuDof transcription factor enhances the activity of the promoter. The binding of EuDof to the promoter was enhanced under low temperature and drought stress but inhibited by ABA. Collectively, this study provides crucial insights into the regulatory mechanism of in rubber biosynthesis.

摘要

油橄榄是中国特有的第三纪孑遗树种,是一种具有药用和食用价值的产胶植物。其橡胶是一种优质天然橡胶,因其出色的弹性、耐磨性和绝缘性能而备受珍视,具有广泛的工业应用。先前的研究鉴定出了编码含橡胶颗粒蛋白肽的蛋白质的基因。虽然该基因在烟草中的过表达增强了耐旱性,但其在橡胶生物合成中的作用仍不明确。在本研究中,我们在全基因组水平上鉴定出了油橄榄中的29个该基因。经过低温和干旱处理后,发现该基因的表达水平与橡胶含量的变化呈正相关,表明其在橡胶合成中具有潜在的调控作用。在经农杆菌介导的该基因过表达或沉默的油橄榄中,关键的橡胶生物合成酶基因(如)的表达水平分别呈现相应的增加和降低。此外,与野生型愈伤组织相比,过表达该基因的愈伤组织中的橡胶含量增加了254.51%。这些发现表明该基因通过调节这些基因的表达来调控油橄榄橡胶生物合成。该基因ATG起始密码子上游1967 bp的启动子区域包含几个响应元件,包括MBS(MYB结合位点;CAACTG)、LTR(低温响应元件;CCGAAA)、ABRE(脱落酸响应元件;ACGTG)和一个Dof转录因子结合基序(AAAG)。启动子活性分析表明,该启动子活性受到低温和干旱的诱导,但受到脱落酸(ABA)处理的抑制。此外,通过酵母单杂交筛选,我们鉴定出了一个含Cys2-Cys2锌指结构域的转录因子,命名为EuDof。相互作用分析表明,EuDof转录因子增强了该启动子的活性。在低温和干旱胁迫下,EuDof与该启动子的结合增强,但受到ABA的抑制。总的来说,本研究为油橄榄橡胶生物合成的调控机制提供了关键见解。

https://cdn.ncbi.nlm.nih.gov/pmc/blobs/39fc/12404981/70e298ad0c0d/fpls-16-1655155-g001.jpg

文献检索

告别复杂PubMed语法,用中文像聊天一样搜索,搜遍4000万医学文献。AI智能推荐,让科研检索更轻松。

立即免费搜索

文件翻译

保留排版,准确专业,支持PDF/Word/PPT等文件格式,支持 12+语言互译。

免费翻译文档

深度研究

AI帮你快速写综述,25分钟生成高质量综述,智能提取关键信息,辅助科研写作。

立即免费体验